JBCS



12:31, sáb out 25

Acesso Aberto/TP



Artigo


Determinação da atividade antitríptica em proteínas de produtos do amendoim isoladas por cromatografia de afinidade
Determination of antitryptic activity in proteins from peanut products isolated by affinity chromatography

Jéssica Morais de AraújoI; Jussara Cristina AlvesI; Thayane Kerbele Oliveira das Neves PeixotoI; Amanda Fernandes de MedeirosI; Richele Janaína de Araújo MachadoII; Alexandre Coelho SerquizII; Renata Alexandra Moreira das NevesI; Elizeu Antunes dos SantosII; Adriana Ferreira UchôaIII; Ana Heloneida de Araújo MoraisI,*

IDepartamento de Nutrição, Centro de Ciências da Saúde, Universidade Federal do Rio Grande do Norte, 59078-970 Natal - RN, Brasil
IIDepartamento de Bioquímica, Centro de Biociências, Universidade Federal do Rio Grande do Norte, 59078-970 Natal - RN, Brasil
IIIDepartamento de Biologia Molecular e Genética, Centro de Biociências, Universidade Federal do Rio Grande do Norte, 59078-970 Natal - RN, Brasil

Recebido em 02/04/2014
Aceito em 25/07/2014
Publicado na web em 22/09/2014

Endereço para correspondência

*e-mail: aharaujomorais@gmail.com

RESUMO

The peanut is an oleaginous plant of high nutritional value, a source of protein and a trypsin inhibitor. Trypsin inhibitors are proteins present in the vegetable kingdom, considered anti-nutritional factors for animals. However, there have been several recent reports about their heterologous and beneficial effects on human health. These important effects have been the focus of studies investigating these inhibitors in foods. The aim of the present study was to isolate and determine the estimated molecular mass and specific inhibitory activity, for trypsin in the Japanese peanut, peanut butter, and peanut nougat using the techniques of precipitation with ammonium sulfate and affinity chromatography on trypsin - Sepharose CNBr 4B. The techniques used in this study were efficient for isolating the protein inhibitors with antitryptic specific activity of 694 UI mg-1, 823 UI mg-1 and 108 UI mg-1 for the Japanese peanut, peanut nougat, and peanut butter, respectively. The techniques featured high selectivity of the adsorbent, with consequent efficiency in isolation, given the low amount of dosed proteins and specific antitryptic activity presented by the products studied. The various health-related benefits show the importance of detecting and isolating efficient trypsin inhibitors in foods, taking into account the health claims attributed to the vegetable and its high consumption by humans.

Palavras-chave: Arachis hypogaea L.; japanese peanut; peanut nougat; peanut butter; trypsin inhibitor.

INTRODUÇÃO

A semente de amendoim (Arachis hypogaea L.) é uma leguminosa, pertencente ao grupo das oleaginosas de alto valor nutricional, contribuindo com quantidades apreciáveis de nutrientes essenciais, dentre eles, as proteínas, fibras, carboidratos, vitaminas e minerais.1 Com elevado teor de lipídeos destacando-se, principalmente, pela presença dos ácidos graxos insaturados oleico e linoleico e de vitamina E.2 Dentre as oleaginosas, o amendoim é o alimento mais presente no consumo alimentar dos brasileiros, tanto na forma in natura ou como ingrediente de diversos produtos alimentícios.3 Além da sua importância nutricional, o grão apresenta-se como fonte potencial de compostos antioxidantes como os compostos fenólicos, carotenoides, ácido ascórbico e tocoferóis,4,2 sobressaindo qualidades únicas que podem ser benéficas a todos os indivíduos,5-7 mesmo apresentando diferentes inibidores de proteases.

Esses inibidores de enzimas digestivas são reconhecidos tradicionalmente, no alimento, como fator antinutricional. O isolamento, purificação e caracterização de inibidores enzimáticos proteicos em sementes de leguminosas, dentre elas, o amendoim, vêm sendo demonstrados em alguns estudos.8-14 No entanto, para o inibidor de tripsina, presente no amendoim, não há qualquer relato de efeito nocivo à saúde.15 Em contrapartida, exatamente devido a sua ação inibitória, também os inibidores têm se destacado, positivamente, no controle de vários processos biológicos, pelo seu amplo espectro de ações heterólogas, agindo regulando a hiperatividade de certas enzimas ou mesmo as inativando e favorecendo diversos processos com efeitos benéficos para saúde. São reconhecidos como moléculas bioativas, com funções anticâncer, anti-inflamatória, antiobesidade, entre outras.7,16-18

Ademais, há poucos estudos que confirmam a presença de inibidores proteicos de tripsina em produtos do amendoim, como o amendoim japonês, o torrone de amendoim e a manteiga de amendoim, produtos amplamente consumidos nacionalmente,19 com reconhecimento mundial. Porém, foi identificado e isolado um inibidor de tripsina em paçoca de amendoim, uma sobremesa de amendoim e foi atribuída a esse inibidor a ação sacietogênica por aumento de colecistocinina (CCK).7 Nesse sentido, os inibidores enzimáticos proteicos estão sendo bastante estudados visando a sua identificação em alimentos e, principalmente, à determinação da concentração adequada para o consumo e as formas de inativação ou redução das suas atividades.20-24

Portanto, a purificação desses inibidores é crítica e constitui um passo essencial para definir as suas características estruturais e especificidade de ligação com as diversas proteases. Isolar esses inibidores de proteases a partir de todas as outras proteínas que estão presentes na mesma fonte biológica ou alimentar não é simples, já que os inibidores apresentam uma grande diversidade molecular.25

Dessa maneira, uma das técnicas mais utilizadas para isolar e purificar esses inibidores são as cromatografias, especialmente as de afinidade. A cromatografia de afinidade, método físico-químico de separação fundamenta-se na adsorção reversível entre a proteína e o ligante imobilizado, uma biomolécula específica, em uma matriz sólida. Assim, uma proteína com afinidade a um grupo químico específico é adsorvida às esferas na coluna e sua migração é retardada. A separação da proteína de interesse é realizada em quatro passos principais, a saber: equilíbrio da coluna, injeção da amostra, lavagem da coluna para eluição das proteínas fracamente adsorvidas e, finalmente, a eluição das proteínas adsorvidas.25-27

A cromatografia de afinidade é um método eficiente de isolamento e purificação, pois se baseia na especificidade biológica da proteína, tal como a afinidade de uma enzima a um substrato.25 No entanto, exatamente por essa especificidade, etapas que antecedam o seu uso no isolamento de proteínas devem ser consideradas, e dentre elas a precipitação por sal, uma técnica que se utiliza da diferença de solubilidade das proteínas, a qual, geralmente, é diminuída à medida que a concentração salina aumenta, um efeito denominado de salting out.28 Portanto, o presente estudo tem como objetivo isolar, determinar a massa molecular estimada e atividade específica de inibição para tripsina no amendoim japonês, manteiga e torrone de amendoim utilizando as técnicas de precipitação com sulfato de amônio e cromatografia de afinidade em tripsina -Sepharose CNBr 4B.

 

PARTE EXPERIMENTAL

Material

Três produtos do amendoim foram utilizados para o experimento: a manteiga de amendoim artesanal obtida a partir de amendoim torrado, desenvolvida no laboratório de técnica dietética da Universidade Federal do Rio Grande do Norte (UFRN), o amendoim japonês e o torrone de amendoim, ambos os produtos industrializados obtidos do comércio de Natal/RN.

Para o preparo da manteiga de amendoim foram utilizados 200 g de amendoim torrado da variedade Cavalo Rosa, 150 mL de mel de abelha, 5,0 mL de óleo de girassol e 0,50 g de sal. Primeiro, o amendoim torrado foi descascado, triturado em processador doméstico e peneirado até obtenção de uma farinha fina (40 mesh); daí, todos os ingredientes foram liquidificados até a formação de uma pasta consistente, a manteiga.

Os demais reagentes utilizados eram de grau analítico e obtidos da Sigma (St. Louis, USA) e VETEC Química Fina Ltda, (Rio de Janeiro), Brasil. Os experimentos foram realizados no Laboratório de Química e Função de Proteínas Bioativas Prof. Maurício Pereira de Sales (LQFBP), no Departamento de Bioquímica da UFRN.

Métodos

Extração proteica e fracionamento com sulfato de amônio

A extração proteica e o fracionamento com sulfato de amônio seguiram os protocolos já estabelecidos na rotina do laboratório. Para a extração proteica dos três produtos alimentícios analisados foi adicionado a cada um, separadamente, tampão Bórax 0,02 mol L-1, pH 7,5 na proporção de 1:10 (p/v). Essa solução foi mantida sob agitação constante à temperatura ambiente, por 3 horas; em seguida, centrifugada a 10.000 x g, 4 ºC, durante 30 minutos e filtrada para obtenção do extrato bruto (EB).

O fracionamento do extrato bruto foi realizado com adição de sulfato de amônio com saturação de 0-30%, 30-60% e 60-90%, sob agitação à temperatura ambiente e, após o fracionamento, durante a noite, submetido a 4 ºC em câmara fria e, em seguida, centrifugados a 10000 x g por 30 minutos, a 4 ºC. Os precipitados coletados foram dialisados em membrana com poro 14 kDa, por 48 h, a 4 ºC contra tampão Bórax 0,02 mol L-1, pH 7,5. Foram obtidas, inicialmente, de cada produto alimentício, as frações 1 (F1) com saturação de 0-30% e realizados os mesmos procedimentos para obtenção das frações 2 (F2) e 3 (F3) com saturação de 30-60% e 60-90%, respectivamente. Em seguida, as frações foram ressuspendidas em tampão Bórax, 0,02 mmol L-1, pH 7,5.

Isolamento por cromatografia de afinidade Tripsina-Sepharose CNBr 4B

No isolamento das proteínas dos três produtos alimentícios analisados foram aplicadas cerca de 10 mg de proteínas da fração 2 a uma coluna de afinidade com resina Sepharose CNBr 4B (Sigma, St. Louis, USA) derivatizada com tripsina. A coluna foi lavada com tampão Bórax 0,02 mol L-1, pH 7,5 para a remoção do material não-retido. O material de interesse retido na coluna foi eluído com HCl 5 mmol L-1. Alíquotas de 5 mL foram coletadas em uma vazão volumétrica de 2,0 mL min-1 e velocidade superficial de 5,6 × 10-2 mL m-1cm-2. Todos os reagentes utilizados na técnica atenderam às especificidades exigidas pelo fabricante da resina. O perfil proteico foi determinado pelas leituras das absorbâncias em comprimento de onda a 280 nm medidas por espectrofotômetro (Amersham Biosciences - Ultrospec 2100 pro). Em seguida, as alíquotas que apresentaram maior conteúdo proteico foram reunidas e concentradas em um evaporador rotativo a vácuo, ressuspendidas em tampão Bórax 0,02 mmol L-1, pH 7,5 em volume mínimo suficiente para solubilizar as proteínas, sendo denominadas isolado proteico.

Quantificação de proteínas

As proteínas do EB, F1, F2, F3 e isolado proteico dos três produtos alimentícios analisados foram quantificadas pelo método de Bradford,29 utilizando albumina sérica bovina (BSA) como padrão, sendo as leituras das absorbâncias realizadas em comprimento de onda a 595 nm por espectrofotômetro (Amersham Biosciences - Ultrospec 2100 pro).

Preparo das soluções usadas como substrato

BApNA (benzoil-DL-arginina-p-nitroanilida) a 1,25 mmol L-1 (substrato sintético específico para tripsina) foi dissolvido em DMSO (1%, v/v) e o volume completado para 100 mL com tampão Tris-HCl 0,5 mmol L-1, pH 7,5.

Azocaseína a 1% (substrato proteico) foi preparada pesando-se 1 g de azocaseína, que foi dissolvida em 100 mL de tampão Tris-HCl 0,5 mmol L-1, pH 7,5 e fervida por cerca de 15 minutos. Após resfriamento o volume evaporado foi completado com água destilada. A solução foi conservada no congelador até sua utilização.

Atividade antitríptica

A atividade antitríptica foi determinada incubando 100µ L dos EB, F1, F2, F3 e isolado proteico dos três produtos alimentícios analisados, a enzima tripsina a 0,3 mg mL-1 e o BApNA a 1,25 mmol L-1 como substrato.30 A hidrólise do substrato com formação de p-nitroanilida foi mensurada por meio da leitura das absorbâncias em comprimento de onda de 410 nm medidas por espectrofotômetro (Amersham Biosciences - Ultrospec 2100 pro). Provas em branco foram realizadas e os ensaios foram feitos em triplicata. Os resultados foram expressos em percentual de inibição e em UI (unidade de inibição) mg-1 de proteína. A inibição da tripsina foi medida pela atividade residual da enzima e expressa em relação a hidrólise promovida na ausência do inibidor (100% da atividade enzimática), tendo, portanto 0% de atividade antitríptica. A unidade de inibição representa a diferença entre a atividade enzimática da enzima e do material testado, sendo 1 UI igual a 0,01 nm.

Atividade antiquimotríptica

A atividade antiquimotríptica foi determinada incubando 100µL do isolado proteico dos três produtos alimentícios analisados, a enzima quimotripsina a 0,02 mg mL-1 e a azocaseína a 1% como substrato.31 A hidrólise do substrato foi mensurada por meio da leitura das absorbâncias em comprimento de onda a 440 nm medidas por espectrofotômetro (Amersham Biosciences - Ultrospec 2100 pro). Provas em branco foram realizadas e os ensaios foram feitos em triplicata. Os resultados foram expressos em percentual de inibição e em UI (unidade de inibição) mg-1 de proteína. A inibição da quimotripsina foi medida pela atividade residual da enzima e expressa em relação à hidrólise promovida na ausência do inibidor (100% da atividade enzimática), tendo, portanto, 0% de atividade antiquimotríptica. A unidade de inibição representa a diferença entre a atividade enzimática da enzima e do material testado, sendo 1 UI igual a 0,01nm.

Avaliação do grau de pureza e determinação da massa molecular por eletroforese em Gel de Poliacrilamida Descontínuo e Desnaturante (SDS-PAGE)

O grau de pureza e as massas moleculares foram monitorados por eletroforese utilizando gel de concentração a 4% e gel de separação com concentração a 12%.32 Foram aplicados no gel de concentração 15 µg de proteínas do EB, F2 e isolado proteico dos três produtos alimentícios analisados. O gel foi corado utilizando o corante Comassie Blue R-250 a 1%, metanol 40%, ácido acético 10% e água destilada.33 Posteriormente, foi feito o descoramento com ácido acético 10% e etanol 30%. O marcador de ampla faixa molecular (3,5 a 260 kDa) usado foi adquirido da Amersham Biosciences/GE Healthcare Life Sciences.

Análise Estatística

Os dados representam, pelo menos, três experimentos independentes e foram expressos com média e Desvio Padrão (DP), exceto quando indicado de outra maneira. Os dados estatísticos foram analisados pelo software GraphPad prism 6.0.

 

RESULTADOS E DISCUSSÃO

Atividade antitríptica

Nos grãos de leguminosas, verifica-se a ocorrência natural dos inibidores de tripsina. Esse inibidor de protease, no trato intestinal, inibe a ação da tripsina, que é responsável pela digestão das proteínas, levando a um aumento na produção de CCK e consequente produção enzimática pelo pâncreas.34 Sabe-se que o amendoim in natura contém esses inibidores os quais, também, se mostraram presentes em seus produtos como a paçoca de amendoim,7 o amendoim torrado e,14 agora sendo demonstrado neste estudo, no amendoim japonês, no torrone de amendoim e na manteiga de amendoim.

Assim, com a extração proteica detectaram-se 40%, 68%, 94% de atividade antitríptica, respectivamente, para os EB do amendoim japonês, do torrone de amendoim e da manteiga de amendoim. As frações proteicas (F1, F2, F3), obtidas nas diversas faixas de saturação, usando sulfato de amônio, também apresentaram atividade inibitória para enzima tripsina. Dentre as faixas de saturação, a fração 2 (30-60%) acumulou a maior quantidade de inibidor de tripsina e apresentou o maior percentual de inibição, sendo 87%, 100% e 96%, advindas do amendoim japonês, do torrone de amendoim e da manteiga de amendoim, respectivamente. Dessa forma, a F2 seguiu para as etapas posteriores de isolamento (Figura 1).

 


Figura 1. Percentual (%) de Inibição da atividade da tripsina pelo extrato bruto e frações proteicas F1, F2, e F3 (saturação com sulfato de amônio em 0 - 30%, 30 - 60%, 60 - 90%, respectivamente) de sementes de produtos de amendoim. Para o ensaio utilizou-se 100 µL do extrato bruto e das frações proteicas e BApNA 1,25 mmol L-1 como substrato

 

Apesar de os produtos estudados serem processados, eles mantiveram a atividade inibitória já vista e bem documentada do amendoim in natura, ingrediente principal desses produtos alimentícios. Os inibidores de tripsina de amendoim pertencem a famílias de inibidores mais resistentes,8-13 possivelmente, não sendo suficiente para inativá-los os tratamentos pelos quais os produtos alimentícios analisados foram submetidos. A estabilidade térmica desses inibidores acontece devido a diversos fatores, como: a duração, a forma e a temperatura a que foi submetido, o tamanho das partículas, a conformação estrutural do inibidor que apresenta ligações dissulfídicas nas suas moléculas e o conteúdo de umidade.35 Essas pontes dissulfeto são ligações covalentes importantes na estabilização da molécula proteica, assim como a sua massa molecular.25

Entretanto, dados na literatura mostram que, com o calor e trituração, há inativação ou diminuição dos inibidores enzimáticos.36 Os autores demonstram que, dentre vários procedimentos adotados, o tratamento térmico em grãos implica inativação dos inibidores enzimáticos e em mudanças na estrutura das proteínas, mas com efeitos reduzidos ou mesmo ineficientes quando se trata da farinha. Estudos enfatizam que o aquecimento térmico eleva a digestibilidade desse nutriente.37,38 As proteínas possuem temperaturas características, atingindo o máximo da sua estabilidade e que, a partir dela, à medida que a temperatura vai sendo elevada todas as proteínas vão se desnaturando.38 Entretanto, existem inibidores termorresistentes, que podem explicar o fato de essa atividade inibitória ainda estar presente após a utilização do calor no processamento dos produtos analisados no presente estudo.

 

Isolamento proteico e atividade inibitória específica sobre tripsina

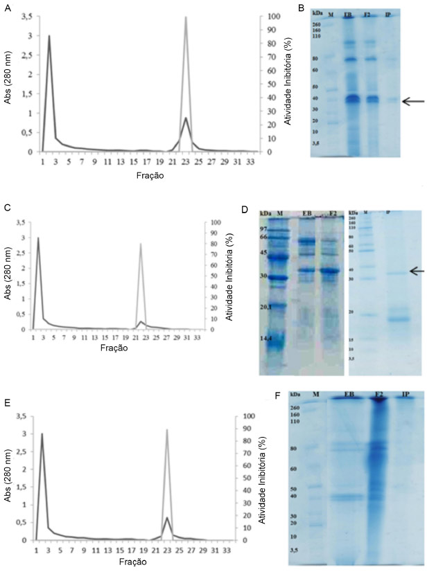
A fração F2, dos três produtos alimentícios, foi aplicada em cromatografia de afinidade (Figura 2A, C e E) e, em seguida, foi avaliada a presença do inibidor de tripsina no material retido a coluna eluído com HCl 5 mmol L-1. Os materiais retidos apresentaram atividade antitríptica específica de 694 UI mg-1(80%), 823 UI mg-1(99%), 108 UI mg-1 (89%) obtidos do amendoim japonês, do torrone de amendoim e da manteiga de amendoim, respectivamente. É muito comum, em leguminosas, a presença de inibidores de tripsina e também em seus produtos.14,39,40 Ressalta-se que a atividade antitríptica específica aumentou significativamente para todos os isolados proteicos analisados, obtidos a partir da F2, quando cromatografados em coluna de afinidade de tripsina. De acordo com os resultados, pôde-se observar que a quantidade de proteína, no produto, foi determinante na atividade específica do inibidor de tripsina. Portanto, a manteiga de amendoim apresentou a menor atividade específica devido ao seu baixo teor proteico (0,15 mg mL-1) e, consequentemente, à quantidade reduzida de inibidores de tripsina presentes no seu isolado proteico comparado aos outros produtos alimentícios.

 


Figura 2. A, C e E) Perfil cromatográfico da F2 (saturação com 30 - 60% de sulfato de amônio) de torrone de amendoim, amendoim japonês e manteiga de amendoim, respectivamente em cromatografia de afinidade Tripsina-Sepharose CNBr 4B. A atividade inibitória do pico proteico eluído foi verificada por ensaio de inibição sobre tripsina utilizando-se 100 µL do isolado proteico. B, D e F) Eletroforese em gel de poliacrilamida com SDS a 12% corado com nitrato de prata, dos passos de isolamento do inibidor de tripsina de torrone de amendoim, amendoim japonês e manteiga de amendoim, respectivamente. M: Marcador; EB: Extrato Bruto - 15 µg; F2: Faixa de saturação com 30 - 60% de sulfato de amônio - 15 µg; IP: Isolado Proteico com Atividade Antitríptica - 10 µg. As setas em B e D referem-se a 38 kDa e 33 kDa, respectivamente

 

Basicamente, os inibidores de proteases são categorizados de acordo com a protease que eles inibem: serino, cisteíno, aspártico ou metaloproteases, sendo caracterizados pela família a que pertencem.25 A enzima tripsina e quimotripsina pertencem à família serioprotease. Os membros dessa classe têm sido estudados mais do que qualquer outra classe de inibidores e se classificam em pelo menos 18 subfamílias.41

As famílias de inibidores de proteases de plantas mais representativas são: Bowman-Birk, Kunitz, Batata I, Batata II, abóbora, sendo classificados pela massa molecular, estrutura primária, conteúdo de cisteína e especificidade inibitória.25,42

Para verificar a especificidade dos isolados proteicos dos produtos do amendoim em inibir a enzima tripsina, foi realizado o ensaio antiquimotríptico e o percentual de inibição para a enzima quimotripsina foi muito baixo quando comparado à atividade antitrípica, correspondendo a, apenas, 27%, 18%, 45% dos isolados de amendoim japonês, de torrone de amendoim e de manteiga de amendoim, respectivamente (Figura 3).

 


Figura 3. Percentual (%) de inibição da atividade da tripsina e da quimotripsina pelo isolado proteico dos produtos de amendoim. A) Percentual (%) de inibição da atividade da tripsina, utilizou-se 100 µL dos isolados proteicos e BApNA 1,25 mmol L-1 como substrato. B) Percentual (%) de inibição da atividade da quimotripsina, utilizou-se 100 µL dos isolados proteicos e asocaseína a 1% como substrato

 

De acordo com alguns autores,43-45 esses inibidores de tripsina fortemente retidos em colunas de afinidade para tripsina geralmente atuam de forma branda sobre outras proteinases serínicas como quimotripsina e elastase, além da sua atividade específica sobre a tripsina, corroborando, assim, o observado nos isolados proteicos ricos em inibidores de tripsina dos três produtos alimentícios analisados, a alta atividade inibitória específica sobre a tripsina e baixa sobre a quimotripsina.

Assim, os isolados estudados destacam-se pela especificidade para inibir a atividade catalítica da enzima tripsina. Apesar de as cromatografias de afinidade possuírem uma baixa adsorção de proteínas não específicas, é possível que moléculas com estrutura semelhantes, como um inibidor com ação para outra enzima, liguem-se à matriz tal qual o inibidor de tripsina.25 Isso demonstra que a técnica de cromatografia de afinidade, utilizada neste estudo, foi um método eficiente em isolar inibidores de tripsina em produtos alimentícios processados, mesmo apresentando baixos teores de proteínas (<0,36 mg mL-1), mas com elevada seletividade do adsorvente, considerando a atividade antitríptica específica apresentada pelos produtos estudados.

Visualização e estimativa das massas moleculares dos isolados proteico por SDS-PAGE

Ainda, de acordo com outros pesquisadores,17,46-49 o padrão estrutural dos inibidores de tripsina da família Kunitz é uma cadeia polipeptídica única de aproximadamente 20 kDa, contendo duas pontes dissulfeto e a presença de um único sitio reativo.

Porém, vem sendo constatada uma grande variedade de inibidores de tripsina apresentando massas moleculares diferentes das esperadas, de acordo com a literatura. Para visualizar e estimar as massas moleculares dos inibidores de tripsina presentes nos isolados proteicos nas diferentes etapas de isolamento, o EB, a F2 e os isolados proteicos foram analisados por SDS-PAGE 12% (Figura 2 B, D e F). No isolado proteico do amendoim japonês, três bandas proteicas majoritárias com aproximadamente 33 kDa, 22 kDa e 18 kDa foram visualizadas (Figura 2D), sendo possível constatar o enriquecimento da banda proteica de 33 kDa na F2, e a sua reprodução no isolado proteico quando se compara ao extrato bruto. Ainda, referente ao isolado proteico de torrone de amendoim, pode-se visualizar na Figura 2B uma banda proteica majoritária, com aproximadamente 38 kDa. Para o isolado proteico de manteiga de amendoim não foi possivel visualizar nitidamente proteínas no gel devido à baixa concentração proteíca, mesmo tendo apresentado atividade antitríptica (Figura 2F). No entanto, percebem-se nos três geis, para o EB e para a F2, proteínas com massas moleculares correspondentes às de inibidores de tripsina, especialmente ao comparar com o marcador de massas moleculares, haja vista a variedade de inibidores de tripsina presentes em amendoim e seus produtos.

Esses resultados corroboram com os observados na literatura.7 Ressalta-se que, na análise por SDS-PAGE do material retido na cromatografia de afinidade em tripsina, Serquiz7 evidenciou uma banca proteica predominante com massa molecular de, aproximadamente, 33 kDa em paçoca de amendoim.7 Na literatura existem relatos de outros inibidores de tripsina em amendoim que já foram purificados apresentando variadas massas moleculares.8-13

O processo de purificação de biomoléculas inclui uma combinação de técnicas de separação, tais como: extração, fracionamento por precipitação e cromatografias. São atribuídas a essas moléculas as mais diversas propriedades biológicas, sejam naturais ou heterólogas. Logo, o tipo e a quantidade de técnicas utilizadas nos processos de isolamento e/ou purificação também irão depender da natureza e características da molécula de interesse, bem como o grau de pureza desejado para o produto final.25

Entre as técnicas cromatográficas, a cromatografia de afinidade se destaca por sua alta capacidade de purificação e por proporcionar um processo eficiente e rápido de isolamento e purificação de inibidores de protease de diferentes fontes, o que pôde ser observado por meio do SDS-PAGE nos isolados proteicos dos três produtos estudados, sendo demonstrada uma redução significativa no padrão de bandeamento proteico, além do enriquecimento do inibidor no isolado proteico quando comparado a F2, comprovado pelos aumentos consideráveis das atividades específicas apresentadas nessas fases do isolamento (fracionamento por precipitação e cromatografia, respectivamente). Provavalmente, devido à alta especificidade de ligação da tripsina imobilizada sobre a matriz da cromatografia e aos diferentes inibidores de protease presentes na mesma fração.

Seriam necessários estudos mais aprofundados para afirmar a que família pertence os inibidores de tripsina presentes nos isolados proteicos analisados, necessitando, portanto, de um sequenciamento aminoacídico e outras análises para melhor caracterizá-lo. No entanto, esses estudos requerem uma grande quantidade de proteína. Assim, a cromatografia de afinidade representa uma poderosa ferramenta para o enriquecimento dessas proteínas e permite a rápida realização das mais diversas análises de atividades, como: anti-inflamatória, anticoagulante, antitumoral, entre outras, já que são experimentos que necessitam, também, de grandes quantidades de inibidores para o desenvolvimento de curvas de dose-resposta e testes de toxidade.

Além disso, seriam necessários estudos que confirmassem se o consumo desses produtos processados contendo inibidores de tripsina provocaria algum efeito deletério à saúde ou, na verdade, seria mais um elemento somado às qualidades nutricionais do amendoim, levando a benefícios, já que não existe relato de efeito deletério do inibidor de tripsina presente nessa leguminosa. Sabe-se que a sua presença está associada a efeitos positivos no tratamento da obesidade, pois há estudos indicando sua ação no comportamento alimentar, por interferência na secreção da CCK, hormônio da saciedade, auxiliando na manutenção e perda de peso, atuando, assim, para uma menor ingestão alimentar.7,18 Portanto, a identificação, isolamento e purificação desses inibidores são de suma importância, já que possuem relevância nutricional.

 

CONCLUSÃO

Com base no presente estudo foi possível isolar inibidores proteicos de tripsina por meio das técnicas de precipitação e cromatografia de afinidade em Tripsina-Sepharose CNBr 4B, determinar a massa molecular estimada e atividade antitríptica nos isolados proteicos obtidos do amendoim japonês, manteiga e torrone de amendoim. Os isolados proteicos apresentaram atividade antitríptica mesmo após os procedimentos industriais. Pelos resultados obtidos neste estudo, é de suma importância avaliar a presença de moléculas bioativas em alimentos, visando a utilização dessas moléculas de forma segura e benéfica para a saúde.

 

AGRADECIMENTOS

In memorian ao Prof. Dr. M. P. Sales pelo incentivo ao desenvolvimento deste trabalho.

Ao Programa Institucional de Bolsas de Iniciação Científica - REUNI/UFRN pela concessão das bolsas.

 

REFERÊNCIAS

1. http://www.unicamp.br/nepa/taco/contar/taco_4_edicao_ampliada_e_revisada, acessada em Agosto 2013.

2. Lima, L. M.; Morais, A. H. A. Em Propriedades nutracêuticas do amendoim; Santos, R. C.; Freire, R. M. M.; Lima, L., eds.; EMBRAPA: Campina Grande, 2013, cap. 11.

3. Martins, R. Em Amendoim: o mercado brasileiro no período de 2000 a 2011; Santos, R. C.; Freire, R. M. M.; Lima, L. M., eds.; EMBRAPA: Campina Grande, 2013, cap. 1.

4. Feitosa, M. M.; Lima, V. B. S.; Lustosa, C. F.; Matias, J. P.; Medeiros, L. O.; Sampaio, F. A.; Lima, A.; Nutrire 2011, 36, 259.

5. Alper, C. M.; Mattes, R. D.; The Journal of the American College of Nutrition 2003, 2, 133.

6. Devitt, A.; Kuevi, A.; Coelho, S. B.; Lartey, A.; Lokko, P.; Costa, N. M. B.; Bressan, J.; Mattes, R. D.; J. Nutr. Metab. 2011, 9 p.

7. Serquiz, A. C.; Dissertação de Mestrado, Universidade Federal do Rio Grande do Norte, Brasil, 2012.

8. Tur-sinai, A.; Birk, Y.; Gertler, A.; Rigbi, M.; Biochim. Biophys. Acta 1972, 263, 666.

9. Laskowski, J. M.; Kato.; Ann. Rev. Biochem. 1980, 49, 593.

10. Norioka, S.; Omichi, K.; Ikenaka, T.; Am. J. Biochem. 1982, 91, 1427.

11. Norioka, S.; Ikenaka, T.; Am. J. Biochem. 1983, 94, 89.

12. Maleki, S. J.; Viquez, O.; Jacks, T.; Dodo, H.; Champagne, E. T.; Chung, S. Y.; Landry, S. J; J. Allergy Clin. Immunol. 2003, 112, 190.

13. Dodo, H. W.; Maleki, S. J.; Konan, K. N.; J. Agric. Food Chem. 2004, 52, 1404.

14. Medeiros, A. F.; Rocha, M. G. F.; Machado, R. J. A.; Serquiz, A. C.; Carvalho, F. M. C.; Bezerra, A. D. L.; Santos, E. A.; Morais, A. H. A.; Resumos do Congresso Internacional de Bioquímica na 41a Reunião Anual da Sociedade Brasileira de Bioquímica e Biologia Molecular, Foz do Iguaçu, Brasil, 2012.

15. Bender, A. E.; Rev. Nutr. 2000, 13, 110.

16. Fang, E. F.; Wong, J. H; Bah, C. S. F.; Lin, P.; Tsao, S. W; Ng, T. B.; Biochem. Biophys. Res. Commun. 2010, 396, 806.

17. Machado, R. J. A.; Monteiro, N. K. V.; Migliolo, L.; Silva, O. N.; Pinto, M. S. F.; Oliveira, A. S.; Franco, O. L.; Kiyota, S.; Bemquerer, M. P.; Uchoa, A. F.; Morais, A. H. A.; Santos, E. A.; PLoS One 2013, 8, 1.

18. Ribeiro, A. N. C. R.; Dissertação de Mestrado, Universidade Federal do Rio Grande do Norte, Brasil, 2013.

19. Machado, J. G. C. F.; Resumos do Congresso da Sociedade Brasileira de Economia e Sociologia Rural, Fortaleza, Brasil, 2006.

20. Del-vechio, G.; Corrêa, A. D.; Abreu, C. M. P.; Santos, C. D.; Cienc. Agrotecnol. 2005, 29, 369.

21. Mechi, R.; Caniatti-brazaca, S. G.; Arthur, V.; Cienc. Tecnol. Aliment. 2005, 25, 109.

22. Povineli, K. L.; Finardi-Filho, F.; Rev. Soc. Bras. Aliment. Nutr. 2002, 24, 135.

23. Ramírez-cárdenas, L.; Leonel, A. J.; Costa, N. M. B.; Cienc. Tecnol. Aliment. 2008, 28, 200.

24. Seibel, N. F.; Beléia, A. D. P.; Braz. J. Food Technol. 2009, 12, 113.

25. http://www.intechopen.com/download/get/type/pdfs/id/33057, acessada em Fevereiro 2014.

26. Collins, C. H.; Braga, G. L.; Bonato, P. S. Introdução a métodos cromatográficos, 5ª ed., Editora da Unicamp: Campinas, 1993.

27. Degani, A. L. G.; Cass, Q. B.; Vieira, P. C.; Química Nova na Escola 1998, 7, 21.

28. Nelson, D. L.; Cox, M. M.; Lehninger Principles of Biochemistry, 5ª ed. , W. H. Freeman: New York, 2008.

29. Bradford, M. M.; Anal. Biochem. 1976, 72, 248.

30. Kakade, M. L; Simons, N.; Liener, I. E.; Cereal Chem. 1969, 46, 518.

31. Xavier-Filho, J.; Rev. Bras. Fisiol. Veg. 1992, 4, 1.

32. Laemmli, U. K.; Nature 1970, 227, 680.

33. Weber, K.; Osborns, M.; J. Biol. Chem. 1969, 244, 4407.

34. Conceição, L. L.; Duarte, M. S. L.; Pereira, C. A. S.; Souza, E. C. G.; Aliment. Nutr. 2010, 21, 373.

35. Carvalho, M. R. B. De; Kirschnik, P. G.; Paiva, K. C.; Aiura, F. S.; Rev. Nutr. 2002, 15, 267.

36. Carvalho, M. R. B.; Sgarbieri, V.C.; J. Food Biochem. 1997, 21, 219.

37. Araújo, A. H.; Cardoso, P. C. B.; Pereira, R. A.; Lima, M. L.; Oliveira, A. S.; Miranda R. A. M.; Xavier-filho J.; Sales, M. P.; Food Chem. 2002, 7, 143.

38. Sgarbiere, V. C; Valdomiro C. Proteínas em alimentos proteicos: propriedades/degradações/modificações, 1ª ed., Varela: São Paulo, 1996.

39. Haddad, J.; Allaf, K.; J. Food Eng. 2006, 79, 353.

40. Chen, Y.; Xu, Z.; Zhang, C.; Kong, X.; Hua., Y. Food Chem. 2014, 154, 108.

41. Zhao, Y.; Jin, Y.; Wei, S. S.; Lee, W.H.; Zhang, Y.; Toxicon 2005, 46, 635.

42. Frokiaer, H; Horlyck, L.; Sorensen, S. Soresen, H.; J. Sci. Food Agric. 1994, 66, 61.

43. Negreiros, A. N. M.; Carvalho, M. M.; Xavier-Filho, J.; Blanco-Labra, A.; Shewry, P. R.; Richardson, M.; Phytochemistry 1991, 30, 2829.

44. Oliveira, A. S.; Pereira, R. A.; Lima, L. M.; Morais, A. H. A.; Melo, F. R.; Franco, O. L.; Bloch Jr, C.; Grossi de Sá, M. F.; Sales, M. P.; Pestic. Biochem. Physiol. 2002, 72, 122.

45. Araújo, C. L.; Bezerra, I. W. L.; Oliveira, A. S.; Moura, F. T.; Macedo, L. L. P.; Gomes, C. E. M.; Barbosa, A. E. A. D.; Macedo, F. P.; Souza, T. M. S.; Franco, O. L.; Bloch-Jr, C.; Sales, M. P.; J. Agric. Food Chem. 2005, 53, 4381.

46. Koide, T.; Tsunasawa, S.; Ikenaka, T.; Eur. J. Biochem. 1973, 32, 408.

47. Oliveira, A. S; Migliolo, L.; Aquino, R. O, Ribeiro, J. K. C.; Macedo, L. L. P.; Andrade, L. B. S.; Bemquerer, M. P.; Santos, E. A.; Kiyota, S.; Sales, M. P.; J. Agric. Food Chem. 2007, 55, 7342.

48. Oliveira, A. S; Migliolo, L; Aquino, R. O; Ribeiro, J. K.; Macedo, L. L.; Bemquerer, M. P.; Santos, E. A, Kiyota, S.; Sales, M. P.; Protein Pept. Lett. 2009, 16, 1526.

49. Migliolo, L.; Oliveira, S. O.; Santos, E. A.; Franco, O. L.; Sales, M. P.; J. Mol. Graphics Modell. 2010, 29, 148.

On-line version ISSN 1678-7064 Printed version ISSN 0100-4042
Qu�mica Nova
Publica��es da Sociedade Brasileira de Qu�mica
Caixa Postal: 26037 05513-970 S�o Paulo - SP
Tel/Fax: +55.11.3032.2299/+55.11.3814.3602
Free access

GN1