JBCS



12:18, sáb out 25

Acesso Aberto/TP



Educação


O uso de um sensor de luz linear como recurso didático para demonstrar princípios de difração e espectroscopia
Use of a linear light sensor as a teaching resource for demonstrating principles of diffraction and spectroscopy

Fernando Arruda Mendes de OliveiraI,II; Eduardo Ribeiro de AzevedoI,*; Luiz Antonio de Oliveira NunesI

IInstituto de Física de São Carlos, Universidade de São Paulo, CP 369, 13560-970 São Carlos - SP, Brasil
IIDixtal Biomédica, Philips Healthcare, 04753-160 São Paulo - SP, Brasil

Recebido em 13/08/2014
Aceito em 26/11/2014
Publicado na web em 03/03/2015

Endereço para correspondência

*e-mail: azevedo@ifsc.usp.br

RESUMO

This article presents a discussion on light diffraction by slits and grids as well as the development of an experimental apparatus which provides quantitative observation of the phenomenon. We conducted a brief historical survey on the evolution of the wave theory of light and the role of diffraction in the context of optical spectroscopy. We also reviewed the use of Huygens' principle to calculate the intensity pattern obtained when light is diffracted by slits and compared the predictions with experimental results obtained using the apparatus developed. Finally, the use of the apparatus in an optical spectroscopy experiment was demonstrated.

Palavras-chave: diffraction; spectroscopy; linear light sensor.

INTRODUÇÃO

História

Um corpo opaco, quando iluminado por uma fonte pontual, produz em um anteparo uma figura formada por regiões claras e escuras, completamente diferente daquela predita pelos princípios da óptica geométrica. Tais figuras são explicadas pelo fenômeno da difração da luz, o qual foi observado pela primeira vez por Francesco Grimaldi (1618-1663).1 De modo geral, a difração é uma característica geral dos fenômenos ondulatórios (ondas mecânicas ou eletromagnéticas), ocorrendo sempre que parte da frente de onda é obstruída. Este efeito gera uma modulação espacial na amplitude da onda e faz com que a mesma seja observada em regiões diferentes da direção original de propagação (por exemplo, coloque um fio de cabelo na frente do feixe de uma ponteira laser e observará a presença de luz em regiões fora da direção do feixe).

Em 1678, Chiristian Huygens1 apresentou um princípio que permite explicar a difração. Huygens expressou que os pontos da frente de onda perturbada por um obstáculo poderiam ser tratados como fontes pontuais de ondas esféricas secundárias (miniondas de Huygens). A frente de onda em uma posição posterior ao obstáculo poderia então ser reconstruída a partir da soma das ondas secundárias. Assim, estava dado o passo inicial para o tratamento da luz como onda. O avanço no entendimento da difração, assim como o tratamento ondulatório da luz foi deixado em segundo plano durante todo o século XVIII. Uma das razões foi que Isaac Newton, cientista com enorme reputação devido às suas contribuições na área da matemática, mecânica e óptica, apresentou em 1704 uma teoria corpuscular que explicava alguns dos principais fenômenos envolvidos na propagação de feixes luminosos. Esta teoria foi bem aceita pela maioria dos cientistas da época, incluindo nomes de peso, como Jean Batiste Biot1 e Siméon Denis Poisson.1 A visão corpuscular da luz predominou até o ano de 1804, quando Thomas Young1 introduziu o conceito de interferência de ondas luminosas. Na época o fenômeno de interferência de luz era considerado extremamente intrigante, pois sob certas condições, a superposição espacial de dois feixes luminosos gera a escuridão.

As proposições de Huygens e Young1 foram utilizadas em 1818 por Augustin Fresnel1 para descrever o efeito da passagem da luz por uma fenda. Fresnel usou o princípio de Huygens para decompor a onda que atravessava a fenda em várias mini-ondas provenientes de fontes localizadas ao longo da fenda. Utilizando a proposição de Young, somou as miniondas de modo a calcular a intensidade em cada ponto de um anteparo de projeção posicionado longe da fenda. Utilizando esse procedimento, Fresnel inicialmente conseguiu calcular a figura de difração que se formava no anteparo no caso de fenda simples e dupla, tendo descoberto depois que tais cálculos já tinham sido realizados por Young. Mais tarde, após vencer algumas dificuldades matemáticas, Fresnel foi além e calculou com grande precisão a distribuição de intensidade luminosa que formava as figuras de difração para diversos obstáculos. No entanto, o trabalho de Fresnel foi arduamente criticado por Poisson, que era um dos mais respeitados membros da Academia Francesa de Ciências. O contato de Poisson com a teoria de Fresnel se deu quando a Academia Francesa de Ciências propôs a concessão de um prêmio para aquele que conseguisse explicar o fenômeno de difração da luz. Fresnel enviou o seu trabalho e Poisson era um dos examinadores. Poisson tentou demonstrar o absurdo da proposta, utilizando a própria teoria de Fresnel para calcular o padrão de difração formado em um anteparo colocado atrás de uma esfera opaca uniformemente iluminada. Poisson mostrou matematicamente que, se a teoria ondulatória de Fresnel estivesse correta, haveria um ponto claro no centro da região de sombra da esfera. A idéia por traz disso é que ondas se curvam em torno de objetos sólidos e a perfeita simetria da esfera faria com que as ondas difratadas se somassem construtivamente atrás da mesma, gerando um ponto iluminado (você pode perceber isso verificando que é impossível não sentir o efeito de uma onda do mar se escondendo dela atrás de uma pedra grande). Inicialmente, o argumento de Poisson provocou uma ridicularizarão da teoria ondulatória da luz defendida no trabalho de Fresnel. No entanto, um dos membros comissão, chamado François Jean Dominique Arago,1 que era defensor da teoria ondulatória da luz, decidiu executar o experimento proposto por Poisson. Iluminou uma pequena esfera e observou o ponto claro previsto por Poisson, o qual ficou conhecido como ponto de Poisson. A partir desta comprovação experimental, a academia Francesa de Ciência concedeu o prêmio a Fresnel pela explicação matemática do fenômeno da difração.

Apesar de contar com defensores de peso, a teoria corpuscular não conseguia explicar quantitativamente diversos fenômenos e já em 1830 contava com poucos adeptos. Em 1882 Gustav Kirchhoff1 colocou as idéias de Huygens e Fresnel em um fundamento matemático mais firme, mas o tratamento rigoroso do problema da difração só foi realizado por Arnold Sommerfeld1 em 1896. A polêmica sobre o caráter ondulatório ou corpuscular da radiação perdurou ate 1905, quando Albert Einstein1 apresentou os limites de validade de um ou outro comportamento.

O entendimento do fenômeno de difração da luz por pequenos obstáculos (furos, fendas, etc.) foi fundamental no desenvolvimento do que conhecemos hoje como rede de difração, dispositivo muito utilizado em espectroscopia óptica2-7 para realizar a decomposição espectral da luz. Nos primeiros experimentos de espectroscopia óptica, a decomposição espectral da luz era realizada utilizando o fenômeno de refração por prismas. Porém, o poder de dispersão desses componentes é limitado pelo índice de refração do material que os constituem (mesmo hoje a confecção de materiais com alta transparência e com alto índice de refração na região do visível permanece um desafio). Em 1820 Joseph von Fraunhofer1 produziu a primeira rede de difração para fins espectroscópicos, a qual era constituída por fios metálicos alinhados paralelamente e igualmente espaçados. A utilização das redes de difração promoveu um salto de qualidade na resolução dos espectrógrafos da época, já que neste caso o grau de dispersão da luz depende apenas de um parâmetro construtivo da rede (distância entre ranhuras). O sucesso da espectroscopia por difração motivou o inglês Henry Joseph Grayson1 a produzir, em 1894, a primeira máquina para fabricação de redes de difração, que eram constituídas por riscos micrométricos em vidro, chegando a obter 4700 linhas/mm em 1899.

Outro aspecto importante que transformou a espectroscopia óptica em uma ferramenta analítica foi o desenvolvimento dos detectores espaciais de intensidade. Os primeiros detectores deste tipo eram as chapas fotográficas. Essas chapas eram revestidas por substâncias fotossensíveis que, ao serem iluminadas, registravam permanentemente o perfil espacial de intensidade da luz. Com o desenvolvimento da tecnologia de confecção de sensores utilizando materiais semicondutores, o uso das chapas fotográficas tornou-se obsoleto, sendo substituídas por outras tecnologias como CCD, CMOS, PDA, etc. Dentre elas, os sensores do tipo Photodiode-Array (PDA) apresentam como vantagens a alta velocidade na captura de imagens, a excelente linearidade, e baixo nível de ruído e como desvantagem a sua resolução espacial limitada. O uso de PDAs, quer na captura de imagens ou na captura espectral, data de 1976, havendo intenso desenvolvimento no final da década de 80,3 quando se tornou viável a integração dos mesmos com microcontroladores, os chamados "smart sensors".

Teoria de difração da luz por fendas

De acordo com o princípio de Huygens, uma frente de onda pode ser descrita pela soma entre ondas esféricas secundárias (miniondas de Huygens) que se originaram em um instante anterior. Esse princípio foi posteriormente modificado por Fresnel, que propôs que as ondas secundárias não têm a mesma intensidade em qualquer direção, sendo mais intensas na direção original de propagação e se anulando na direção perpendicular. Esta proposta ficou conhecida como princípio de Huygens-Fresnel.

Para exemplificar o uso do princípio de Huygens-Fresnel na explicação da difração, vamos considerar uma frente de onda plana incidindo sobre uma fenda de largura a. Seguindo o princípio de Huygens-Fresnel, a fenda é modelada por um conjunto de n fontes pontuais de ondas esféricas.8,9 Vamos considerar que a amplitude do campo elétrico de cada onda esférica seja E0j, logo a amplitude total da onda que emerge da fenda será E0 = nE0j. Como estamos interessados em calcular a intensidade da luz em um ponto P qualquer de um anteparo localizado a uma distância L >> a da fenda (limite de Fraunhofer), definiremos os vetores que ligam a j-ésima fonte ao ponto de projeção no anteparo, ponto P, como ilustrado na Figura 1a.

 


Figura 1. a) Diagrama esquemático da decomposição de um feixe de luz em n raios partindo de fontes pontuas de Huygens. b) aproximação de feixes paralelos quando L >> a

 

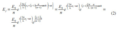
Como estamos considerando que L >> a, os vetores são praticamente paralelos entre si e suas amplitudes podem ser expressas em função da amplitude do vetor que parte da extremidade superior da fenda , ou seja, rj = r1 + Δr, Figura 1b. Como pode ser observado na Figura 1b, Δr pode ser escrito como função da largura da fenda, do ângulo θ e do número de fonte pontuais consideradas, de modo que sendθ. Precisamos agora escrever a expressão para as amplitudes do campo elétrico da luz em P. Para facilitar os cálculos, optamos por utilizar a notação complexa para descrever o campo elétrico da luz, conforme descrito em detalhes na referência.8 Neste caso escrevemos na qual λ é o comprimento de onda e ω é a frequência angular da luz. Uma vez que a amplitude total do campo elétrico da onda que emerge da fenda é E0, a amplitude de cada minionda de Huygens será E0j = E0/n. Assim, o campo elétrico no ponto P associado à j-ésima fonte é:

Logo, substituindo sendθ:

onde asenθ representa a diferença de fase entre os campos elétricos dos raios que partiram das fontes localizadas nas extremidades da fenda, isto é, e conforme mostrada na Figura 1.

O campo total pode ser calculado pela soma dos campos de cada minionda, ou seja:

O termo é soma de uma progressão geométrica com n termos, cujo resultado é Ou seja,

E o campo resultante é,

n pode sempre ser tomado como um número muito grande já que as miniondas de Huygens são uma construção matemática e podem ser feitas tão próximas quanto se queira. Logo, o argumento do seno no numerador fica nδ/2(n - 1) ≈ nδ/2n = δ/2, ou seja, sen[nδ/2(n - 1)] ≈ sen(δ/2). Já no denominador, na condição de n grande, δ/2(n - 1) ≈ δ/2n é um ângulo muito pequeno e, portanto, sen[δ/2(n - 1)] ≈ δ/2n.

Deste modo,

onde . A intensidade da onda é proporcional ao quadrado do campo elétrico, ou seja, I = α (EE*), logo,

Obtemos assim, o padrão de difração de uma fenda de largura a observado em um anteparo localizado a uma distância L >> a. Note que mesmo quando senθ (e, consequentemente, δ) é diferente de zero, a intensidade de luz I não se anula. Em outras palavras, a luz não está confinada na direção de propagação definida pela fenda, o que é a característica fundamental do fenômeno de difração. A figura de difração obtida quando uma fenda de largura a é iluminada por um feixe luminoso de comprimento de onda λ está ilustrada na Figura 2 (linha tracejada).

 


Figura 2. Padrão de difração de uma fenda simples de largura a e de 5 fendas com larguras a e separação entre fendas d = 4a

 

Vamos agora analisar o padrão de difração obtido quando N fendas idênticas separadas por uma distância d são iluminadas uniformemente, como ilustrado na Figura 3. Para calcular o padrão de difração a uma distancia L >> d, utilizaremos o mesmo procedimento anterior.

 


Figura 3. a) Diagrama esquemático de N raios partindo de fontes pontuas no centro das fendas

 

Como todas as fendas são idênticas, podemos considerar que o módulo do campo elétrico da onda proveniente de cada fenda é dado pela Equação 6. Deste modo, o vetor campo elétrico da onda proveniente da k-ésima fenda é . Onde Eδ é dado pela Equação 6. Para calcular o campo elétrico resultante no ponto P do anteparo, novamente consideramos que para L >> d os raios que deixam as fendas são praticamente paralelos. Assim, conforme a Figura 3b, rk = r1 + Δr e a diferença de fase entre os campos elétricos dos feixes que passam pela k-ésima e pela primeira fenda será ver Figura 1b. Logo o módulo do campo elétrico que corresponde a onda que atravessa a k-ésima fenda pode ser escrito como:

Note que a Equação 2 e a Equação 8 são análogas, porém, ao invés de estarmos considerando n fontes pontuais de Huygens separadas por a/(n-1), consideramos um conjunto de N fendas separadas pela separação d. Logo, não é necessário realizar novamente os cálculos que levaram da Equação 2 para a Equação 5, ou seja, basta substituir n por N, por β e por Eδ na Equação 5. Fazendo essas substituições, o módulo do campo elétrico no ponto P do anteparo pode ser escrito como:

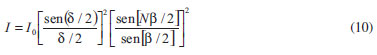
O padrão de intensidades pode ser novamente calculado por I = α (EE*), resultando em:

Sendo e . O termo que depende de δ, denominado termo de difração, resulta da interferência das miniondas de Huygens e depende apenas da largura das fendas. Já o fator que envolve β é denominado fator de interferência e resulta da interferência entre feixes de luz que atravessam as diferentes fendas, dependendo apenas da separação entre as fendas.

A Equação 10 permite calcular o perfil de intensidade resultante da difração por N fendas. Por exemplo, no caso de N = 5 o perfil calculado está ilustrado na Figura 2 (linha contínua). Observa-se um conjunto de picos (máximos) bem definidos que provêm do termo de interferência e cujas posições são definidas fazendo-se = m2π (m = ...,-2,-1,-0,1,2,...). Há também uma modulação na intensidade dos picos que é definida pelo fator de difração. Neste caso os zeros de intensidade são definidos por = m2π (m = ...,-2,-1,-0,1,2,...).

Vamos agora analisar a intensidade da luz em torno dos máximos de interferência, isto é, . Neste caso, como o denominador do termo que depende de β na Equação 10 pode ser um número próximo de zero, temos que usar a regra de L'Hopital, ou seja:

Logo a intensidade dos máximos de interferência cresce com o número de fendas ao quadrado. No entanto, se calcularmos a intensidade entre dois máximos consecutivos, i.e., π, o denominador do termo que depende de b na Equação 10 será sempre igual a 1, enquanto que o numerador estará entre 0 e 1, dependendo se N é par ou ímpar. Em outras palavras, a intensidade máxima do fator de interferência será igual a unidade, ou seja:

Portanto, a razão entre a intensidade nessas duas situações é proporcinal ao número de fendas (N) ao quadrado. Assim, se construirmos um dispositivo difrator com o número de fendas muito grande observaremos essencialmente os máximos principais de interferência com intensidade modulada pelo fator de difração. Se, além disso, o dispositivo for tal que a largura das fendas for muito pequena, a modulação devido ao fator de difração será suave e observaremos fundamentalmente os máximos principais do padrão de interferência. Na prática, o padrão de difração se torna um conjunto de picos, cujas posições angulares são dadas por dsenθ = mλ (m = …,-2,-1,-0,1,2,…). Um componente com essas características é denominado rede de difração. Em geral as características das redes de difração não são especificadas em termos da separação ou largura das fendas, mas sim do número de linhas por mm. Valores típicos variam de 100 linhas/mm a 2000 linhas/mm. É curioso que, apesar do fenômeno predominante ser de interferência, as redes são denominadas redes de difração e quando se refere às ordens dos máximos de interferência usualmente se diz ordens de difração.

Uma aplicação curiosa do fenômeno da difração na indústria é a determinação precisa do diâmetro de fios micrométricos, a qual é realizada por meio da análise do padrão de difração produzido quando uma fonte de luz conhecida incide sobre o fio. Por exemplo, utilizando uma ponteira laser e uma régua milimetrada você pode medir precisamente a espessura de um fio de cabelo usando a Equação 7. O entendimento do fenômeno de difração também é muito importante em microscopia, pois a resolução máxima de microscópios ópticos e eletrônicos é limitada pela difração.

Detecção do padrão de intensidades resultante da difração

Uma vez que já discutimos como calcular o padrão de difração de múltiplas fendas, temos agora que considerar um experimento que permita medir esse padrão de intensidades. Para isso, precisamos de uma fonte de luz, preferencialmente monocromática e direcional, um conjunto de fendas e um detector de luz capaz de medir a intensidade em diferentes posições. Hoje em dia essa tarefa é relativamente simples de ser implementada, já que as fontes de luz LASER (altamente monocromáticas e direcionais) são facilmente encontradas. Fendas com largura e separação da ordem de micrometros também podem ser adquiridas e existem vários equipamentos que usam sensores de luz para captação de imagens, por exemplo, câmeras CDD encontradas em webcams e sensores lineares encontrados em scanners. No entanto, temos que reconhecer a perspicácia e habilidade experimental daqueles que executaram esse tipo de experimento no início do século dezoito, onde nenhuma dessas facilidades estava disponível.

Considerando que temos disponível um elemento difrator (fenda ou conjunto de fendas) e um sensor de luz, a montagem da Figura 4 pode ser utilizada na detecção do padrão de difração de um feixe luminoso, LASER, Figura 4a, ou lâmpada, Figura 4b.

 


Figura 4. a) Esquema utilizado para detecção do padrão de difração usando um sensor linear. b) Montagem para espectroscopia com lâmpada

 

Um aspecto crucial desta montagem é a determinação da intensidade de luz como função da posição x. Isso pode ser conseguido utilizando um sensor linear constituído por vários fotodiodos posicionados lado a lado ("diode array"). A seguir descrevemos o funcionamento do sensor linear TSL1402R da Texas Advanced Optoelectronic Solutions (TAOS)10 e do programa de controle e leitura desenvolvido para o mesmo.

A família de sensores TSL da TAOS é voltada para aplicações como leitor de imagens, reconhecimento de texto, detectores de borda, medidor de distancia por triangulação e espectroscopia óptica. O sensor TSL1402R é um PDA com 256 sensores arranjados linearmente em dois grupos de 128 fotodiodos. Cada pixel é formado por um fotodiodo com dimensões de 63.5 x 55.5 µm espaçados por 8µm. A TAOS produz onze modelos de PDAs com dimensões de 8,12 a 115,61 mm de comprimento.

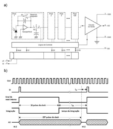
O PDA TSL1402R é composto por dois conjuntos de fotossensores e cada conjunto possui entradas e saídas digitais de controle e uma saída analógica de dados. Cada conjunto é composto de vários blocos, formados internamente por um fotodiodo conectado a um circuito integrador e um capacitor. O capacitor tem a função de armazenar o sinal do circuito integrador para posterior leitura. O diagrama funcional de um conjunto de fotossensores é mostrado na Figura 5a.

 


Figura 5. a) Diagrama funcional do TSL1402R. b) Sequencia de pulsos de controle necessarios para o funcionamento do PDA

 

Para a operação de cada conjunto de fotossensores é necessária uma sequência determinada de pulsos nas portas de entrada (SI e CLK). O ciclo de operação deve começar com um pulso na porta SI (serial input), que inicia uma rotina interna de configuração. Nesta rotina, durante os primeiros 18 pulsos de clock aplicados na porta CLK o dispositivo executa a descarga dos capacitores de integração e, posteriormente, começa o processo de integração do sinal proveniente de cada foto-diodo. A integração do sinal continua até que um novo pulso seja aplicado na entrada SI. O sinal analógico armazenado no ciclo anterior é disponibilizado na saída (AO) simultaneamente a execução da rotina de ativação dos circuitos integradores. Na figura 5b está mostrado o diagrama dos pulsos de controle necessário para o funcionamento do sensor.

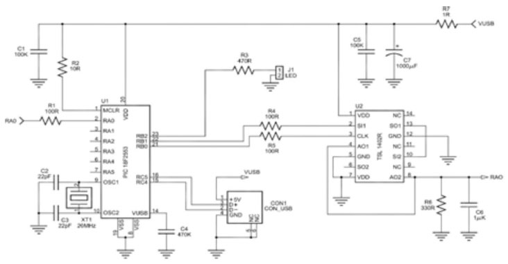
Externamente os dois conjuntos de fotossensores que compõem o PDA podem ser interligados em série ou em paralelo. Na configuração paralela, os dois conjuntos são acionados simultaneamente e o seu uso é aconselhado para a realização de aquisições rápidas, veja detalhes deste modo de operação na referência.10 Por simplicidade, em nosso projeto optamos por utilizar o PDA interligado em série. Na Figura 6, mostramos o diagrama elétrico do sistema de controle e coleta de dados.

 


Figura 6. Diagrama elétrico de montagem do sensor PDA TSL1402R

 

Como mostrado na Figura 6, o microcontrolador e o PDA são alimentados diretamente pela porta USB. Os pinos RB0 e RB1 do microcontrolador são responsáveis por gerarem os sinais de "Clock" (CLK) e o sinal de "Serial Input" (SI). O pino RB2 está conectado a um LED e tem por finalidade sinalizar quando a coleta de dados está sendo realizada. As saídas de sinal do PDA (AO1,AO2) estão interligadas e conectadas a um filtro RC e em seguida a um conversor analógico digital de 12 bits do microcontrolador (RA0).11 O firmware embarcado no microcontrolador foi codificado em linguagem C e está descrito em detalhes no material suplementar. O software residente no microcomputador foi escrito em Delphi utilizando os pacotes Jedi (JvHIDDeviceController para comunicação com a porta USB) e SDL (Software Development Lohninger para a construção da parte gráfica).12

O programa de aquisição desenvolvido apresenta uma área para graficar os dados coletados, uma barra de ferramentas para manipulação gráfica dos resultados e uma barra de botões com as opções de leitura do sensor e manipulação de arquivos. Os botões que controlam a leitura do sensor oferecem três modos de operação que são: "Simples", "Contínua" e "Médias". Há ainda um botão para interromper a execução das medidas, um campo para definir o tempo de integração, um campo para definir o numero de médias e botões para salvar, abrir e limpar o gráfico. Existe também uma funcionalidade que permite subtrair do resultado coletado um resultado de fundo previamente armazenado no microcomputador. Os dados são exibidos graficamente, mostrando como abscissa o numero do pixel no detector e como ordenada a intensidade integrada pelo referido pixel. Há ainda uma opção para calibrar a escala, na qual o usuário especifica uma nova escala para a abscissa (por exemplo, em milímetros).

 

PARTE EXPERIMENTAL

Para demonstrar a utilização do sensor linear na verificação da teoria de difração de forma quantitativa, a montagem descrita na Figura 4 foi realizada utilizando um laser de He/Ne (λ = 632.8 nm, 5 mW) incidindo nos seguintes elementos difratores: fendas simples de larguras nominais 20 µm e 80 µm; fenda tripla de largura nominal 40 µm e separação entre fendas nominal de 125 µm. A distância fenda-sensor foi de 10 cm para o experimento com fenda simples e 23 e 65 cm para os dois experimentos realizados com a fenda tripla.

Para demonstrar a utilização do princípio de difração como ferramenta de decomposição espectral da luz, foi também realizado um experimento utilizando luz policromática. O laser foi substituído por uma lâmpada de Hg acondicionada em um housing com uma fenda colimadora e uma lente (com distância focal de 5 cm) para ajuste de foco. O feixe colimado incidiu em uma rede de difração de 600 linhas/mm, sendo o padrão de intensidades registrado pelo sensor linear localizado a 8,5 cm da rede.

Para evitar a saturação do sensor, devido a sua alta sensibilidade, em todos os experimentos um filtro de densidade neutra com transmissão de 1% (tipicamente utilizado em máscaras de solda) foi colocado na frente do mesmo. O tempo de integração foi ajustado para obter a máxima relação sinal/ruído sem que ocorresse a saturação do detector. A escala correspondente ao eixo x foi calculada em mm a partir da distância entre pixels.

 

RESULTADO E DISCUSSÕES

Na Figura 7 estão ilustrados padrões de difração normalizados medidos para duas fendas simples com valores de larguras nominais de 20 µm (círculos vazios) e 80 µm (círculos cheios). Foram utilizados tempos de integração de 10 ms e 50 médias. As linhas contínuas são os padrões de difração calculados utilizando a Equação 7 com a = 19 µm (linha espessa) e a = 80 µm (linha fina), L = 10 cm e λ = 632.8 nm. A curva calculada está em bom acordo com a experimental, sendo que a variação máxima de a aceitável no ajuste é de ~0,5 µm. Note que, como demonstrado claramente na Figura 7, quando menor a dimensão do objeto maior a separação entre os mínimos e conseqüentemente a precisão na medida da largura. De fato, a resolução dos pontos experimentais pode ser ainda aumentada variando-se a distância fenda-sensor ou usando um LASER de menor comprimento de onda.

 


Figura 7. Padrões de difração medidos e calculados para fendas simples de larguras nominais a = 20 µm e a = 80 µm

 

Na Figura 8a está ilustrado o padrão de difração normalizado medido para três fendas (fenda tripla) com larguras nominais de fendas a = 40 µm e separação entre fendas b = 125 µm. Foram utilizados tempos de integração de 10 ms e 50 médias. A linha contínua representa o padrão de difração calculado utilizando a Equação 10 com a = 38 µm e b = 130 µm, L = 23 cm e λ = 632.8 nm. Novamente obteve-se boa concordância entre a curva teórica e os dados experimentais, sendo que a pequena discrepância no valor de a pode estar associada a uma pequena inclinação no suporte da fenda ou mesmo a imprecisão na construção da mesma. Para melhor visualizar os máximos secundários, o sensor foi reposicionado para L = 65 cm de modo que somente as três primeiras ordens de interferência incidissem sobre o mesmo. O padrão resultante está mostrado na Figura 8b. Como pode ser observado há um máximo secundário muito bem definido no ponto médio entre os dois máximos principais, exatamente como previsto pela Equação 12.

 


Figura 8. Padrões de difração medidos e calculados para fenda tripla de largura nominal a = 40 µm e separação entre fendas b = 125 µm

 

Em uma rede de difração, o número de fendas é da ordem de centenas ou milhares e o espaçamento entre fendas é muito pequeno. Como resultado, o padrão de difração se torna um conjunto de picos, cujas posições angulares são dadas por dsenθ = mλ (m = …, -2, -1, -0, 1, 2, …). Logo, a separação angular correspondente a diferentes ordens de difração será maior quanto menor for a separação entre as fendas da rede.

Se luz policromática incide sobre uma rede de difração, cada comprimento de onda que a constitui aparecerá em uma posição angular distinta para mesma ordem de difração. Para demonstrar essas características, montou-se o aparato ilustrado na Figura 4b. O sensor foi posicionado de modo a permitir observar o padrão de primeira ordem da lâmpada de Hg na região de luz visível. Para calibrar a escala em nanômetros, os ângulos de difração de todas as linhas observadas foram medidos e os comprimentos de onda correspondentes foram calculados utilizando a condição de máximo de interferência dsenθ = λ. Os resultados estão apresentados na Tabela 1. Uma vez que a posição dos picos em termos do numero do pixel do sensor pode também ser medida, foi feita uma regressão linear, obtendo-se assim a função que relaciona o número do pixel no sensor e o comprimento de onda, a qual foi então utilizada para calibrar a escala da Figura 9. De fato, para fins de demonstração, a calibração foi feita manualmente, porém o software desenvolvido realiza essa conversão automaticamente a partir da associação entre o número do pixel e o comprimento de onda correspondente. Note que a linha observada na Figura 9 não tem o típico perfil lorentziano, o que se deve principalmente a aberrações devido à lente de focalização.

 


Figura 9. Espectro da luz emitida por uma lâmpada de Hg

 

 

 

É importante frisar que, neste caso, as intensidades dos picos mostrados não refletem as intensidades esperadas,13 pois não foi feita a correção pela curva de resposta do sensor em função do comprimento de onda da luz (ver datasheet).10 Note, no entanto, que no experimento de difração por fendas tal correção não se faz necessária, já que utilizamos um único comprimento de onda.

O padrão de difração mostrado na Figura 9 é chamado de espectro e os máximos de difração correspondem ao conjunto de comprimentos de onda (ou frequências) da luz emitida devido a transições eletrônicas entre os níveis de energia do átomo de Hg. É interessante frisar que existem outras emissões muito intensas do Hg na região ultravioleta (λ = 253,6 nm e λ = 296,7 nm). Embora as primeiras ordens de difração correspondentes a essas emissões estivessem fora da região angular do sensor, as segundas ordens de difração deveriam aparecer na posição angular correspondente a 2λ = 507,2 nm e 2λ = 593,4 nm e, portanto, deveriam ter sido detectadas. A razão pela qual não são observadas se deve ao sensor não ser sensível à radiação ultravioleta, devido ao invólucro de acrílico no qual é acondicionado. No entanto, caso tivéssemos utilizado um sensor com uma faixa de detecção maior, por exemplo de 200-1100 nm, na região angular observada seriam detectados linhas correspondentes à primeira (linha do Hg no visível) e segunda (linha do Hg no ultravioleta) ordens de difração. Essa é a principal desvantagem das redes de difração, pois embora se possa construir redes com alto poder de dispersão angular pode haver superposição entre picos de difração de diferentes ordens. Nos espectrômetros que realizam a dispersão da luz por difração isso é evitado utilizando-se filtros que transmitem uma determinada faixa de comprimento de onda. Note que esse problema não acontece nos prismas, e é por isso que, apesar do poder de dispersão angular mais limitado, ainda continuam sendo utilizados quando se requer a detecção de uma ampla faixa espectral.

 

CONCLUSÕES

Entender os conceitos relacionados à difração da luz é extremamente importante na realização de medidas de espectroscopia óptica no sentido de conseguir extrair a máxima performance do instrumento. Assim, neste artigo foram apresentados a interface eletrônica e o software desenvolvido para permitir o uso de sensores PDA TSL1402R na obtenção de padrões de intensidades para demonstração de conceitos envolvendo difração da luz. O mesmo sistema também pode ser utilizado em outras aplicações que envolvam a detecção de luz como função da posição, podendo inclusive ser acoplado a monocromadores comerciais para captura de espectros na região do visível. Todos os resultados apresentaram boa concordância com as previsões teóricas e demonstram claramente que a difração pode ser utilizada para medir com precisão a dimensão de objetos micrométricos, além de permitir a análise da composição espectral de um feixe luminoso.

 

MATERIAL SUPLEMENTAR

O Material Suplementar contém uma descrição do funcionamento do sensor, da interface desenvolvida e dos softwares de controle e visualização. Doze unidades dos softwares e hardwares apresentados estão atualmente sendo utilizados na disciplina de Laboratório de Óptica para os cursos de Física e Química no Instituto de Física de São Carlos. O Material Suplementar pode ser acessado livremente no site http://quimicanova.sbq.org.br/.

 

REFERÊNCIAS

1. Cropper, W. H.; Great Physicists, 1st ed., Oxford University Press: Oxford, 2001.

2. Atkins, P.; Physical Chemistry, 6th ed., Oxford University Press: Oxford, 2001.

3. Brecher, K.; The Physics Teacher 1991, October, 454. DOI: http://dx.doi.org/10.1119/1.2343383

4. de Azevedo, E. R.; Nunes, L. A. D.; Quim. Nova 2008, 31, 2199. DOI: http://dx.doi.org/10.1590/S0100-40422008000800049

5. Filgueiras, C. A. L.; Química Nova na Escola 1996, 3, 20.

6. Sala, O.; Quim. Nova 2007, 30, 2057. DOI: http://dx.doi.org/10.1590/S0100-40422007000800044

7. Sala, O.; Quim. Nova 2007, 30, 1773. DOI: http://dx.doi.org/10.1590/S0100-40422007000700048

8. Fowles, G. R.; Introduction to modern optics, 2nd ed., Dover Publications: New York, 1989.

9. www.fis.ufba.br/~ossamu/fis4/textos/Difracao.pdf, acessado em Abril 2014.

10. http://www.ams.com/eng/LinearSensorArray, acessado em Abril de 2014.

11. http://www.microchip.com/wwwproducts/Devices.aspx?product=PIC18F2553, acessado em Abril 2014.

12. Assirati, L.; Terra, I. A. A.; Nunes, L. A. O.; Quim. Nova 2012, 35, 213. DOI: http://dx.doi.org/10.1590/S0100-40422012000100037

13. http://physics.nist.gov/PhysRefData/Handbook/Tables/mercurytable2.htm, acessado em Abril 2014.

On-line version ISSN 1678-7064 Printed version ISSN 0100-4042
Qu�mica Nova
Publica��es da Sociedade Brasileira de Qu�mica
Caixa Postal: 26037 05513-970 S�o Paulo - SP
Tel/Fax: +55.11.3032.2299/+55.11.3814.3602
Free access

GN1