JBCS



16:56, sáb out 25

Acesso Aberto/TP



Nota Técnica


Dispositivo para extração líquido-líquido em sistemas de análises em fluxo
A new device for flow-based liquid-liquid extractions

Vitória R. B. SoaresI,II, Fábio R. P. RochaIII, Boaventura F. ReisIII; Leonardo S. G. TeixeiraI,*

IInstituto de Química, Universidade Federal da Bahia, Campus Universitário de Ondina, 40170-115 Salvador - BA, Brasil
IIDepartamento de Química, Instituto Federal da Bahia, 40301-015 Salvador - BA, Brasil
IIICentro de Energia Nuclear na Agricultura, Universidade de São Paulo, CP 96, 13400-970 Piracicaba - SP, Brasil

Recebido em 19/02/2015
Aceito em 23/04/2015
Publicado na web em 21/05/2015

Endereço para correspondência

*e-mail: lsgt@ufba.br

RESUMO

A device comprising a lab-made chamber with mechanical stirring and computer-controlled solenoid valves is proposed for the mechanization of liquid-liquid extractions. The performance was demonstrated by the extraction of ethanol from biodiesel as a model of the extraction of analytes from organic immiscible samples to an aqueous medium. The volumes of the sample and extractant were precisely defined by the flow-rates and switching times of the valves, while the mechanic stirring increased interaction between the phases. Stirring was stopped for phase separation, and a precise time-control also allowed a successful phase separation (i.e., the absence of the organic phase in the aqueous extract). In the model system, a linear response between the analytical response and the number of extractions was observed, indicating the potential for analyte preconcentration in the extract. The efficiency and reproducibility of the extractions were demonstrated by recoveries of ethanol spiked to biodiesel samples within 96% and 100% with coefficients of variation lower than 3.0%.

Palavras-chave: liquid-liquid extraction; pre-concentration; flow analysis.

INTRODUÇÃO

Automatização, miniaturização e simplificação de procedimentos analíticos estão entre as principais tendências da Química Analítica moderna e importantes avanços têm ocorrido em consonância com desenvolvimentos científicos e tecnológicos.1 Sistemas de análises em fluxo têm se mostrado uma excelente alternativa para atender a essas tendências, com a possibilidade de reduzir o consumo de reagentes, amostras e geração de resíduos, atendendo aos requisitos da química limpa.2 Além disso, permitem análises rápidas, caracterizadas por excelente precisão e menores riscos de contaminação e ao analista, mesmo quando solventes e reagentes tóxicos são empregados.1 Apesar deste potencial, as aplicações de análises em fluxo em meio não aquoso ainda são limitadas. A manipulação destas amostras em linha é difícil quando comparada com a de soluções aquosas,3 devido a fatores como maior viscosidade, dificuldade de limpeza entre as injeções das amostras, consumo de solventes (tóxicos e/ou caros) utilizados como transportadores e necessidade de materiais (tubos de propulsão e extensão, confluências e injetores) quimicamente resistentes aos solventes. Portanto, geralmente é necessária a extração do analito para a fase aquosa previamente à determinação.3 Alguns trabalhos já demonstraram a possibilidade de desenvolver procedimentos analíticos envolvendo sistemas heterogêneos, incluindo medições diretas em fase sólida4 e extrações líquido-líquido (ELL).5 Também foram relatados procedimentos envolvendo o preparo de amostras em linha.6,7

Extrações líquido-líquido têm sido exploradas em sistemas de análises em fluxo visando melhoria de sensibilidade e de seletividade. Usualmente, o processo envolve segmentação de fases (aquosa e orgânica) para aumentar a transferência de massa; as fases são então separadas previamente à detecção.5 A mecanização do processo visa especialmente a melhoria de precisão e a redução do consumo de solventes e amostras, mas a possibilidade de explorar extrações não quantitativas em condições de alta reprodutibilidade e o processamento da amostra em sistemas fechados são outras características atrativas.

Neste trabalho, é proposta a construção de uma câmara para ELL em linha, aplicada a amostras menos densas que o extrator, visando a mecanização do preparo de amostras imiscíveis em água, sendo o desempenho avaliado para a extração de etanol em biodiesel.

 

PARTE EXPERIMENTAL

Equipamentos

Para a manipulação das soluções no dispositivo para ELL em fluxo foram empregadas válvulas solenoide de três vias (Valco, EUA). Bomba peristáltica de oito canais (Gilson, Minipuls 3, França) equipada com tubos de propulsão de Iso-versinic® (Gilson) foi empregada para propulsão dos fluidos. Tubos de PTFE (0,8 mm d.i.) foram utilizados nas linhas de transmissão. Um microcomputador Pentium II equipado com saídas RS-232 e paralela foi utilizado para o controle dos dispositivos (válvulas, bomba peristáltica e motor de corrente contínua). Um software desenvolvido em QuickBasic 4.5 permitiu o controle das vazões e dos tempos de acionamento das válvulas e do motor de corrente contínua.

Para as medidas dos sinais analíticos foi empregado um espectrofotômetro Femto 432 (São Paulo, Brasil) equipado com cela de vidro de 3,5 mL (Hellma) com 10 mm de caminho ótico.

Descrição da câmara de extração

A câmara de extração (Figura 1) foi construída em vidro borossilicato com volume interno de 2,3 mL, distribuído em uma coluna de 8 cm de altura. A parte inferior da câmara (C) foi confeccionada com menor diâmetro interno (0,1 cm) em relação à parte superior (0,6 cm) para adaptação de tubos de Teflon® para a entrada e saída de soluções. As entradas e saída laterais da câmara (A e B) possuíam o mesmo diâmetro da parte inferior. A agitação foi promovida por uma haste de Teflon (H; 6 cm de comprimento) acoplada a um motor de corrente contínua (M; 12 V).

 


Figura 1. Representaçao esquemática da câmara de extraçao para ELL em linha. M - motor de corrente contínua; H - haste de Teflon®; A - entrada de amostra; B - retirada da amostra após extraçao; C - ponto de entrada do extrator e de retirada do extrato aquoso

 

Reagentes, soluções e amostras

Todos os reagentes utilizados foram de grau analítico e as soluções foram preparadas com água deionizada (resistividade > 18 MΩ cm). Solução de dicromato de potássio 0,03 mol L-1 foi preparada a partir da dissolução de 0,8820 g do reagente (Synth) em água, seguido pela adição de 22,0 mL de ácido sulfúrico (Merck), sendo o volume final ajustado para 100,0 mL com água. Soluções de etanol entre 0,05 e 0,50% (v/v) foram preparadas em biodiesel a partir de etanol anidro (Merck, 99,9%).

As amostras de biodiesel empregadas nesse trabalho foram sintetizadas pelo próprio grupo de pesquisa empregando óleo de soja e etanol em meio alcalino.8 O excesso de etanol foi removido por sucessivas lavagens com água.

Diagrama de fluxos e procedimento

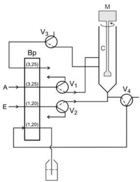
O módulo de análises (diagrama na Figura 2) foi operado de acordo com a rotina descrita na Tabela 1 para a extração de etanol em biodiesel. Alíquotas de 540 µL de amostra e 600 µL de água foram sequencialmente bombeadas para câmara de extração através das válvulas V1 e V2, respectivamente (etapas 1 e 2). O extrator foi introduzido antes da amostra para evitar a contaminação do canal C (Figura 1) pelo biodiesel. Após a agitação promovida pela haste de Teflon® (etapa 3), a mistura era mantida em repouso por 120 s (etapa 4). Em seguida, a fase orgânica residual era aspirada para o descarte pelo acionamento da válvula V3 (etapa 5). As etapas 2-5 eram repetidas pelo número programado de extrações e, posteriormente, o extrato aquoso era coletado através da válvula V4 (etapa 6). O volume deste extrato (500 µL) era menor que o volume de extrator introduzido, pois uma parte da fase aquosa era removida juntamente com a fase orgânica para evitar contaminação do extrato aquoso. Ao extrato coletado eram adicionados 500 µL de solução de dicromato de potássio 0,03 mol L-1 em meio ácido. Os sinais de absorvância do produto da reação entre o etanol e o dicromato ([Cr(H2O)6]3+) foram medidos em 590 nm após 10 min.9,10 A câmara foi lavada com 1,6 mL de água (0,8 mL por vez) entre as extrações (etapa 7).

 


Figura 2. Diagrama do módulo para ELL em linha de etanol em biodiesel. A: amostra, E: extrator (água), Vi=válvulas solenoide de três vias, M= mini-motor CC (12 V), Bp=bomba peristáltica, C= câmara de extraçao. Números entre parênteses indicam vazoes em mL min-1

 

 

 

RESULTADOS E DISCUSSÃO

A extração de analitos polares de amostras orgânicas utilizando extratores aquosos (e.g. água, ácidos diluídos e soluções alcoólicas ou contendo surfactantes) é bastante usual, inclusive na análise de biodiesel.3 Apesar da vantagem de permitir a separação da matriz e transferir o analito para um meio mais adequado para a maioria das técnicas analíticas, o procedimento é usualmente demorado, tedioso e susceptível a erros devido a extrações incompletas e perdas de analito. Desta forma, um dispositivo para a mecanização deste processo é altamente desejável.

Em procedimentos de ELL em fluxo a transferência dos analitos é normalmente limitada pela reduzida interface de contato amostra/extrator. Visando superar esta limitação, agitação mecânica foi empregada no dispositivo proposto para favorecer a interação entre as fases. Esta agitação foi interrompida para favorecer a separação das fases por diferença de densidade previamente à remoção do extrato aquoso.

Com as vazões definidas na Figura 2 e considerando o tempo mínimo de 100 ms para o acionamento da válvulas solenoide com precisão, os menores volumes de amostra e extrator que podem ser amostrados são de 5,5 e 2,0 µL, respectivamente. As quantidades máximas são limitadas pelo ponto de aspiração da amostra (B, Figura 1), ou seja, a soma dos volumes de amostra e extrator não devem ultrapassar ca. 1,2 mL. Desta forma, os experimentos seguintes foram realizados utilizando 600 µL de extrator e 540 µL de amostra.

O tempo de contato entre as fases aquosa e oleosa afetou a extração do etanol para a fase aquosa (Figura 3). O efeito é pouco pronunciado para intervalos inferiores a 20 s, mas aumenta linearmente para tempos superiores indicando maior extração do analito. Entretanto, em tempos de agitação superiores a 40 s era observada a formação de emulsão, que dificultava a separação de fases. Considerando este aspecto e a frequência de amostragem, os experimentos seguintes foram realizados com agitação por 40 s.

 


Figura 3. Efeito do tempo de agitaçao sobre o sinal analítico. Resultados obtidos com uma extraçao em diferentes tempos de contato amostra/extrator (N=1)

 

Duas estratégias foram exploradas para a avaliação da eficiência de extração, com a adição de diferentes alíquotas de amostra à mesma alíquota de extrator. No primeiro experimento, visando avaliar o efeito do número de extrações (N), volumes fixos de amostra (540 µL) foram adicionados a 600 µL de extrator, sendo o processo de extração e separação de fases executado após cada adição. Foi observada uma relação linear entre a absorvância medida (A) e o número de extrações (até 20 extrações), descrito pela equação A = 0,0056 + 0,0097 N, r = 0,999. Desta forma, a sucessiva adição de alíquotas de amostra resulta na pré-concentração do analito no extrato e a relação linear indica que o número de extrações pode ser ajustado à concentração do analito na amostra, num compromisso entre sensibilidade e frequência de amostragem. Devido à tendência assintótica observada após 20 extrações (aumento de sinal < 10% em 10 extrações), após este limiar, o aumento do número de extrações não compensa o prejuízo à frequência de amostragem. Em outro experimento, o volume de amostra inserido na câmara de extração (540 µL) foi dividido em 2, 4 ou 8 porções, sendo observado aumento da eficiência de extração com a diminuição do volume de amostra (Tabela 2), o que está de acordo com o esperado em processos de ELL. A variação pouco significativa do sinal analítico para volumes de amostra de 67,5 e 135 µL (3,3%) é um indicativo da tendência à extração quantitativa. Entretanto, isto não é essencialmente necessário, pois o dispositivo proposto permite extrações reprodutíveis devido ao rigoroso controle de tempo, volumes e condições de mistura.

 

 

Coeficientes de variação de 2,0 e 3,0% foram estimados para 0,1 e 0,5% v/v etanol, respectivamente, enquanto recuperações de 100; 96 e 97% foram estimadas para adições de 0,1, 0,25 e 0,5% v/v etanol em biodiesel. Estes parâmetros indicam a eficiência e a reprodutibilidade do processo de extração. Adicionalmente, a faixa de trabalho atende ao limite máximo de etanol (0,20% m/m) estabelecido pela Agência Nacional do Petróleo, Gás Natural e Biocombustíveis (ANP) para comercialização de biodiesel no Brasil.11

 

CONCLUSÃO

O dispositivo proposto, que apresenta a câmara de extração como principal componente, permitiu a mecanização de todas as etapas envolvidas na extração líquido-líquido (adição de amostra e extrator, agitação, separação e isolamento das fases) com excelente precisão. Agitação mecânica utilizando uma haste conectada a um motor de corrente contínua favoreceu a interação amostra/extrator e o seu controle foi importante para definir o tempo de agitação e promover a separação e remoção de amostra e do extrato aquoso após a extração. Embora extração quantitativa tenha sido alcançada no sistema modelo avaliado, o controle preciso de tempo e das condições de processamento da amostra permitem explorar analiticamente processos não quantitativos. A associação da câmara ao sistema de válvulas solenoide permitiu também a variação dos volumes de amostra e de extrator e a realização de extrações sucessivas para a pré-concentração do analito. A estratégia proposta poderia ser explorada para a extração de diferentes analitos (e.g. metanol, glicerol, ácidos graxos livres e íons metálicos na análise de biodiesel ou uma diversidade de outras espécies a partir de amostras imiscíveis em extratores aquosos). A configuração apresentada foi proposta para amostras menos densas que o extrator, mas o sistema pode ser facilmente reconfigurado para a aplicação em situação inversa (inversão das posições de aspiração das fases orgânica e aquosa), ampliando sua aplicabilidade.

 

AGRADECIMENTOS

Os autores agradecem ao CNPq, CAPES, FAPESP e FAPESB pelo apoio financeiro. Esta é uma contribuição conjunta dos Institutos Nacionais de Ciências e Tecnologias Analíticas Avançadas e de Energia e Ambiente.

 

REFERÊNCIAS

1. Valcárcel, M.; Cárdenas, M. S.; Automatización y miniaturización em química analítica, Springer-Verlag: Barcelona, 2000.

2. Melchert, W. R.; Reis, B. F.; Rocha, F. R. P.; Anal. Chim. Acta 2012, 714, 8. DOI: http://dx.doi.org/10.1016/j.aca.2011.11.044 PMID: 22244133

3. Soares, V. R. B.; Rocha, F. R. P.; Teixeira, L. S. G.; Anal. Lett. 2013, 46, 1621. DOI: http://dx.doi.org/10.1080/00032719.2012.747095

4. Rocha, F. R. P; Raimundo Jr., I. M.; Teixeira, L. S. G.; Anal. Lett. 2011, 44, 528. DOI: http://dx.doi.org/10.1080/00032719.2010.500790

5. Silvestre, C. I. C.; Santos, J. L. M.; Lima, J. L. F. C.; Zagatto, E. A. G.; Anal. Chim. Acta 2009, 652, 54. DOI: http://dx.doi.org/10.1016/j.aca.2009.05.042 PMID: 19786170

6. Burguera, J. L.; Burguera, M.; Talanta 2011, 83, 631. DOI: http://dx.doi.org/10.1016/j.talanta.2010.11.018

7. Lima, M. B.; Insausti, M.; Domini, C. E.; Pistonesi, M. F.; Araújo, M. C. U.; Fernández Band, B. S.; Talanta 2012, 89, 21. DOI: http://dx.doi.org/10.1016/j.talanta.2011.10.055 PMID: 22284454

8. Brito, J. Q. A.; Silva, C. S.; Almeida, J. S.; Korn, M. G. A.; Korn, M.; Teixeira, L. S. G.; Fuel Process. Technol. 2012, 95, 33. DOI: http://dx.doi.org/10.1016/j.fuproc.2011.11.007

9. Comitre, A. L. D.; Reis, B. F.; Lab. Robot. Autom. 2000, 12, 31. DOI: http://dx.doi.org/10.1002/(SICI)1098-2728(2000)12:1<31::AID-LRA6>3.0.CO;2-7

10. Choengchan, N.; Mantim, T.; Dasgupta, P. K.; Nacapricha, D.; Anal. Chim. Acta 2006, 579, 33. DOI: http://dx.doi.org/10.1016/j.aca.2006.07.018 PMID: 17723724

11. Lôbo, I. P.; Ferreira, S. L. C.; da Cruz R. S.; Quim. Nova 2009, 32, 1596. DOI: http://dx.doi.org/10.1590/S0100-40422009000600044

On-line version ISSN 1678-7064 Printed version ISSN 0100-4042
Qu�mica Nova
Publica��es da Sociedade Brasileira de Qu�mica
Caixa Postal: 26037 05513-970 S�o Paulo - SP
Tel/Fax: +55.11.3032.2299/+55.11.3814.3602
Free access

GN1