JBCS



16:55, sáb out 25

Acesso Aberto/TP



Artigo


Predição dos teores de compostos fenólicos e flavonoides na parte aérea das espécies Secale cereale L., Avena strigosa L. e Raphanus sativus L. por meio de espectroscopia no infravermelho próximo (NIR)
Prediction of contents of phenolic compounds and flavonoids in aerial part of Secale cereale L. Avena strigosa L. and Raphanus sativus L. with near infrared spectroscopy (NIR)

Monique SouzaI,*; Shirley KuhnenII; Daniele Cristina da Silva KazamaII; Claudinei KurtzIII; Talita TrappI; Vilmar Müller JúniorI; Jucinei José CominI

IDepartamento de Engenharia Rural, Universidade Federal de Santa Catarina, 88034-000 Florianópolis - SC, Brasil
IIDepartamento de Zootecnia e Desenvolvimento Rural, Universidade Federal de Santa Catarina, 88034-000 Florianópolis - SC, Brasil
IIIEstação Experimental da Empresa de Pesquisa Agropecuária e Extensão Rural de Santa Catarina, 88400-000 Ituporanga - SC, Brasil

Recebido em 13/04/2017
Aceito em 20/07/2017
Publicado na web em 12/09/2017

Endereço para correspondência

*e-mail: monique_souzaaa@yahoo.com.br

RESUMO

Spectroscopy associated with chemometrics is a non-destructive method of the samples for the prediction of phenolic compounds. The objective of the work was to apply the near infrared spectroscopy (NIR) technique for the prediction of phenolic compounds and flavonoids in aerial part samples of cover crops plants Raphanus sativus L., Secale cereale L. and Avena strigosa L. Samples were collected at 60, 80 and 100 days after sowing (DAS) of the plants and, after lodging (DAA), at 15 and 30 days, in an experiment implanted in the field, in the city of Ituporanga, Santa Catarina. The samples were homogenized, identified, transported on dry ice, lyophilized, crushed, sieved and stored at -20 °C for analysis. For the calibration, 84 samples were used and for the validation 10 samples. The combination of NIR spectroscopy and multivariate analysis by partial least squares regression allowed the development of prediction models of phenolics and flavonoids with associated errors averaging 10%. NIR spectroscopy is recommended for the development of calibration models because it allows to non-destructive infer phenolic and total flavonoid contents, with high analytical frequency, without the use of reagents and other inputs required by the reference method, with results very close to those obtained in the laboratory.

Palavras-chave: chemometrics; diffuse reflectance; multivariate analysis; cover crops.

INTRODUÇAO

A quantificaçao de compostos fenólicos e flavonoides totais pode ser realizada via cromatografia ou espectrofotometria via UV-vis pelo método de Folin-Ciocalteau, que se baseia em reaçoes de oxidaçao e reduçao entre os compostos e íons metálicos,1 porém ambas sao análises demoradas, destrutivas e geram resíduos químicos.2,3 Métodos que empregam técnicas que proporcionam rápida quantificaçao de compostos como, por exemplo, o infravermelho próximo (NIR), têm sido utilizados em diversas aplicaçoes em análises químicas.4,5

Por meio da espectroscopia no infravermelho próximo, juntamente com métodos quimiométricos, é possível separar os compostos fenólicos, pois obtêm-se informaçoes qualitativas e quantitativas dos constituintes químicos do material.6 Além disso, é uma alternativa rápida, precisa, nao destrutiva da amostra, de baixo custo e que dispensa o uso de reagentes.4,5 O setor agrícola foi o primeiro a fazer uso intensivo da espectroscopia NIR e, atualmente, esta tem sido aplicada na agricultura de precisao, análise de solos e indústrias químicas.6

De acordo com uma pesquisa recente da literatura, até o momento nenhuma pesquisa foi relatada usando NIR para a determinaçao de compostos fenólicos com o foco em espécies de plantas de cobertura, utilizadas no manejo e adubaçao de solos. Existem diversos estudos que utilizaram essa técnica para discriminaçao de plantas, como o arroz, o feijao, o café, o milho e a soja, e nos produtos de origem vegetal, como o azeite de oliva e os sucos de frutas, mas todos voltados para a indústria alimentícia.7-11 Trabalhos realizados na área de solos utilizando NIR têm contemplado, por exemplo, nas determinaçoes de nitrogênio total e matéria orgânica em plantas, fósforo e carbono do solo.12-14

Por meio dessa ferramenta, a partir do sinal medido e de combinaçoes de métodos estatísticos com dados químicos obtidos em laboratório, é possível construir modelos de calibraçao e validaçao.15 A quantificaçao e a obtençao de espectros, que também pode ser entendida como uma impressao digital do material que está sendo analisado, é utilizada para detectar associaçoes no conjunto de dados, a partir dos quais podem-se estabelecer relaçoes entre as amostras avaliadas e variáveis, além de agrupar ou discriminar as amostras em estudo.15,16 Com o desenvolvimento de uma equaçao de calibraçao, torna-se possível a construçao de uma relaçao entre os espectros e a propriedade analisada, ou seja, esta equaçao pode ser usada na prediçao da composiçao de amostras desconhecidas, mas pertencentes à populaçao que originou a calibraçao, com adequado grau de confiabilidade.14,17

Além de construir os modelos de calibraçao para posterior quantificaçao do conteúdo de compostos fenólicos, é possível inferir se há diferenças entre as amostras e em quais regioes elas diferenciam-se quimicamente. Ao determinarem o conteúdo de compostos fenólicos em plantas de erva mate (Ilex paraguariensis) via NIR, Frizon et al.4 mostraram que o NIR, quando combinado com métodos estatísticos, pode ser aplicado como um método eficiente para a quantificaçao e classificaçao de amostras em relaçao à origem de plantio e manejo agronômico adotado nos diferentes produtos.

Nesse contexto, a obtençao de espectros e a construçao de curvas de calibraçao para a prediçao dos teores de compostos fenólicos com diferentes espécies de plantas de cobertura podem ser alternativas para reduçao de custos e tempo de análise em laboratório. O uso do NIR, conjuntamente com métodos quimiométricos, permite classificar as amostras em relaçao à época de plantio e práticas agronômicas, visto que os compostos fenólicos estao ligados à defesa das plantas18 e, em sistemas de cultivo, estas informaçoes sao relevantes para a identificaçao de qual época a planta produz mais compostos, já que algumas espécies produzem compostos fenólicos com efeito alelopático.19-21

O objetivo deste trabalho foi aplicar a técnica da espectroscopia no infravermelho próximo para a prediçao do conteúdo de compostos fenólicos e flavonoides totais e distinçao de amostras de plantas de cobertura Raphanus sativus L., Secale cereale L. e Avena strigosa L. aos 60, 80 e 100 dias após a semeadura a campo e aos 15 e 30 dias após o acamamento das espécies.

 

PARTE EXPERIMENTAL

Amostras

Em 2014 foram realizadas coletas da parte aérea das espécies centeio, nabo-forrageiro e aveia-preta, em experimento implantado a campo na Estaçao Experimental da Empresa de Pesquisa Agropecuária e Extensao Rural de Santa Catarina (EPAGRI), no município de Ituporanga, regiao do Alto Vale do Itajaí, Santa Catarina (Latitude 27º 24' 52”, Longitude 49º 36' 9”e altitude de 475 m).

O centeio e o nabo-forrageiro solteiros e consorciados foram coletados aos 60, 80 e 100 dias após a semeadura das espécies (DAS) e, após o seu acamamento (DAA), aos 15 e 30 dias. A espécie aveia-preta foi coletada somente aos 100 DAS e aos 15 e 30 DAA. Foram coletadas 3 subamostras aleatoriamente de cada parcela para compor uma amostra composta. O delineamento experimental foi em blocos ao acaso com 3 repetiçoes.

As amostras foram identificadas e acondicionadas em tubos do tipo falcon (50 mL), colocadas em caixa de isopor e transportadas em gelo seco para o laboratório. As amostras foram liofilizadas (modelo L101, Liotop, Sao Paulo, Brasil) até total remoçao da umidade a -54 ºC e, em seguida, trituradas em moinho, peneiradas (0,42 mm) e, posteriormente, novamente acondicionadas em tubos falcons (50 mL) e conservadas a -20 ºC para posterior análise.

Solventes

O metanol (Vetec) 80% (v/v) foi utilizado como solvente na determinaçao de fenólicos totais e, para a quantificaçao, foram preparados os reagentes de Folin-Ciocaltau (Sigma-Aldrich) diluído (1:10) e carbonato de sódio (Vetec) 7,5% (m/v).

Para a determinaçao de flavonoides foi utilizado o solvente metanol 80% (v/v) e os reagentes cloreto de alumínio (Vetec) 2% (m/v) e álcool etílico (Vetec) para a quantificaçao. Todas as soluçoes foram preparadas com água destilada.

Espectroscopia no infravermelho próximo e curvas de calibraçao

Para a construçao da curva de calibraçao foram analisadas por espectrômetro infravermelho próximo 84 amostras da parte aérea das espécies nabo-forrageiro, centeio e aveia-preta. Os espectros de reflectância difusa na regiao do infravermelho foram obtidos em um espectrômetro modelo FT-NIR MPA Bruker (Alemanha), em triplicata na regiao espectral de 3600 a 12500 cm-1. Foram realizadas 64 varreduras para cada amostra sólida, com resoluçao de 16 cm-1.

Método de referência

O método de referência utilizado para a determinaçao do conteúdo de compostos fenólicos foi o de Folin-Ciocalteau proposto por Singleton e Rossi22 e, para flavonoides, a metodologia descrita por Popova et al.23

Para extraçao dos compostos de interesse, 0,1 g de amostra foi adicionado a soluçao de metanol 80% (v/v), seguido de agitaçao por 2 h, filtraçao sob vácuo e centrifugaçao a 4.000 rpm por 10 minutos, coletando-se o sobrenadante. Para determinaçao do conteúdo de fenólicos totais utilizou-se uma curva padrao externa de ácido gálico (Sigma-Aldrich), expressando os valores em mg de equivalentes de ácido gálico por grama de massa seca (mg EAG g-1 MS). Do mesmo sobrenadante, foi determinado o conteúdo de flavonoides totais utilizando-se uma curva padrao externa de quercetina (Sigma-Aldrich) e expressando os valores em mg de equivalentes de quercetina por grama massa seca (mg EQ g-1 MS). As análises foram realizadas em triplicatas e as leituras foram realizadas a 425 nm para flavonoides e 765 nm pra fenólicos em espectrofotômetro Uv-vis, modelo UV-5300PC, Power Supply (China).

Validaçao do método

Para a validaçao do método, em 2015 foram coletadas 10 amostras aleatórias da parte aérea das plantas de cobertura solteiras e consorciadas na mesma área experimental. As amostras foram acondicionadas em tubos do tipo falcon (50 mL), colocadas em uma caixa de isopor e transportadas em gelo seco para o laboratório, liofilizadas (modelo L101, Liotop, Sao Paulo, Brasil) até total remoçao da umidade a -54 ºC e, em seguida, trituradas em moinho, peneiradas (0,42 mm) e acondicionadas novamente em tubos falcon (50 mL) e conservadas a -20 ºC para posterior análise no infravermelho próximo (NIR). Os espectros foram obtidos em triplicata na regiao espectral de 3600 a 12500 cm-1, com 64 varreduras para cada amostra sólida e resoluçao de 16 cm-1.

Análise dos dados e estatística

Para a importaçao, pré-tratamento dos dados e construçao dos modelos quimiométricos (curvas de calibraçao e validaçao) foi utilizado o software Opus Lab Bruker© (v. 7.5).24 As calibraçoes foram realizadas a partir dos espectros originais, e utilizado o modelo de regressao por mínimos quadrados parciais (PLS) para estabelecer uma relaçao matemática quantitativa entre os dados obtidos pelo método de referência e do NIR.

Para avaliar a precisao da curva, calculou-se o coeficiente de correlaçao (r) e o erro padrao de calibraçao (RMSECV) dos dados obtidos pelo de referência (UV-vis) e do NIR.

As amostras classificadas como outliers no gráfico foram detectadas e excluídas dos modelos. Os espectros foram pré-processados empregando os métodos de normalizaçao vetorial (SNV), 1ª derivada Savitzky-Golay e segunda derivada.

Os espectros obtidos via NIR também foram submetidos à análise de componentes principais (PCA) e análise de agrupamentos a partir de matrizes de correlaçao utilizando o software R©.25 Os scripts foram escritos em linguagem R (v. 3.3.1) e disponíveis no pacote specmine,26 e o relatório de análise de dados gerado automaticamente a partir dos scripts R utilizando os recursos fornecidos pelo R Markdown.

 

RESULTADOS E DISCUSSAO

Curvas de calibraçao e análise exploratória

Inicialmente foi avaliado o conjunto dos espectros originais na regiao de 3600 a 12500 cm-1 do NIR da parte aérea das espécies Raphanus sativus L., Secale cereale L. e Avena strigosa L., aos 60, 80 e 100 dias após a semeadura a campo e aos 15 e 30 dias após o acamamento (Figuras 1A e 1B).

 


Figura 1. Conjunto dos espectros originais de reflectância difusa na regiao do NIR, sem transformaçoes matemáticas, da parte aérea das espécies Raphanus sativus L., Secale cereale L. e Avena strigosa L. (A) e espectros nos diferentes tempos de avaliaçao, aos 60, 80 e 100 dias após a semeadura a campo e aos 15 e 30 dias após o acamamento (B)

 

A análise dos espectros via NIR revelou perfis similares entre as amostras e maiores valores de absorbância na regiao em torno de 3600 a 8000 cm-1, isso porque as espécies estudadas apresentaram bandas tipicamente largas, resultado da ocorrência de bandas de combinaçao e sobretons oriundos das ligaçoes dos grupos C-H, N-H e O-H, fazendo com que seu espectro seja intenso nesta regiao do NIR (Figura 1).6,27 Também é possível observar na Figura 1 a similaridade entre os espectros das diferentes espécies. Esta sobreposiçao pode indicar, inicialmente, uma semelhança na composiçao química das espécies, havendo a necessidade de fazer um pré-processamento dos espectros e o emprego da calibraçao multivariada para detectar possíveis diferenças. Entretanto, as pequenas discrepâncias entre os espectros indicam, previamente, uma distinçao nos perfis da espécie nabo-forrageiro com relaçao às demais espécies (Figura 1A) e, em relaçao às épocas, houve uma distinçao principalmente aos 15 dias após o acamamento das plantas (Figura 1B).

Os espectros também apresentaram ruídos instrumentais e desvios de linha de base, que provocaram o deslocamento do espectro na vertical e espalhamentos multiplicativos. Portanto, foi necessária a aplicaçao de métodos de pré-processamento e suavizaçao para estes perfis espectrais. Segundo Souza,28 variaçoes sistemáticas nos espectros de reflectância podem mascarar o parâmetro de interesse e, assim, uma técnica de pré-processamento para os espectros deve ser empregada antes da construçao dos modelos quimiométricos.

Foi utilizado para o conjunto de espectros o alisamento ou suavizaçao por segunda derivada para a construçao do modelo de fenólicos (Figura 2A), e 1ª derivada (Savitzky-Golay) e normalizaçao vetorial (SNV) para flavonoides totais (Figura 2B). A remoçao desses ruídos instrumentais aleatórios aumentou a razao sinal/ruído, auxiliando na análise dos dados e na construçao das curvas de calibraçao.29 A partir dos dados obtidos via NIR e da aplicaçao de modelos matemáticos e estatísticos, foi possível encontrar nos espectros as regioes que, em princípio, se encontram os maiores teores de fenólicos e flavonoides. Os maiores picos de absorbância foram detectados nas regioes entre 3500 e 5500 cm-1 (Figura 2A) e entre 7500 e 9000 cm-1 (Figura 2B).

 


Figura 2. Conjunto dos espectros de NIR da parte aérea das espécies Raphanus sativus L., Secale cereale L. e Avena strigosa L. após o pré-processamento (segunda derivada) para a construçao das curvas de calibraçao de fenólicos totais (A) e (1ª derivada Savitzky-Golay e normalizaçao vetorial (janela de 17 pontos) e de flavonoides totais (B)

 

Após a etapa de pré-processamento espectral da matriz de dados, foram desenvolvidos, juntamente com os valores fornecidos pelos métodos de referências, os modelos de calibraçao multivariada. Foi utilizado o modelo de regressao por mínimos quadrados parciais, no qual foi estabelecida uma relaçao matemática quantitativa entre os dados obtidos pelo método de referência e os dados obtidos pelo NIR.

Para a construçao de modelos de regressao de fenólicos totais, foram utilizados os valores médios dos teores obtidos pelo método de Folin-Ciocalteau. Dos 252 espectros, correspondentes a 84 amostras das espécies de plantas de cobertura centeio, nabo-forrageiro e aveia-preta, foram utilizados 231 espectros na etapa de calibraçao (Tabela 1). Para flavonoides foram utilizados os valores médios dos teores obtidos pela metodologia descrita por Popova et al.23 e, dos 252 espectros, foram utilizados 234 espectros para a construçao da curva de calibraçao (Tabela 1).

 

 

O conjunto de calibraçao, para os parâmetros químicos fenólicos e flavonoides totais, aplicando o método PLS, foi otimizado em funçao do número de variáveis latentes, do coeficiente de correlaçao (r) e do erro médio quadrático do conjunto de calibraçao (RMSECV). O melhor modelo PLS obtido para o parâmetro fenólicos totais foi obtido utilizando 4 variáveis latentes com o coeficiente de correlaçao de 0,93 e 1,53 de RMSECV (Tabela 1). Frizon et al.,4 ao determinarem o conteúdo de compostos fenólicos em 85 amostras de plantas de erva mate (Ilex paraguariensis) via NIR, obtiveram, nos diferentes modelos propostos, coeficientes de correlaçao próximos ao obtido neste estudo, entre 0,80 a 0,90, e erros em torno de 20 a 22 mg g-1, dez vezes maior ao erro encontrado neste trabalho.

Em relaçao ao número de outliers, foram excluídas em média de 7 a 8% do total das amostras avaliadas (Tabela 1). A maioria dos trabalhos que utilizam o NIR para a construçao de curvas tem excluído em torno de 2 a 8% do total de amostras.3,30,31 Foram eliminadas, portanto, as amostras que sofreram algum tipo de contaminaçao na obtençao dos espectros ou que se encontraram fora do intervalo previsto para os dados em questao.30

Na calibraçao, a relaçao entre as concentraçoes obtidas pelo método de referência versus as concentraçoes preditas de fenólicos encontraram-se na faixa de calibraçao de 0,4 a 21,0 mg g-1 (Figura 3A). As amostras analisadas 9,0 mg g-1, que sao principalmente as espécies analisadas aos 15 e 30 dias após o acamamento e as gramíneas aveia-preta e centeio. No limite superior, de 15 a 21 mg g-1, encontra-se predominantemente a espécie nabo-forrageiro (Figura 3A). As maiores concentraçoes encontradas no nabo-forrageiro podem ser atribuídas às características da espécie, que é conhecida por sua atividade alelopática e pela sua produçao de compostos fenólicos.32,33

 


Figura 3. Curvas de calibraçao dos valores preditos pelo NIR versus os valores experimentais pelo método de referência de compostos fenólicos totais (A) e flavonoides (B) (mg g-1) aplicando o modelo de regressao por mínimos quadrados parciais (PLS)

 

Para o parâmetro flavonoides foram utilizadas 2 variáveis latentes com o coeficiente de correlaçao de 0,84 e 1,06 de RMSECV (Tabela 1). Trabalhos realizados por Sousa28 e Yong et al.,34 ao determinarem o conteúdo de flavonoides via espectroscopia NIR combinada ao método de calibraçao multivariada em algodao e em folhas de Ginkgo biloba, também utilizaram o método PLS para a análise exploratória e construçao de modelos, e obtiveram, respectivamente, concentraçoes de 80,3 a 383,5 µg/10 mL e 2,73 a 36,68 mg g-1, e erros em torno de 2,30 mg g-1 e 32,7 mg/10 mL, com coeficientes de correlaçao de 0,82 e 0,90. Entretanto, observa-se que os erros foram mais altos quando comparados com os resultados obtidos neste estudo. Segundo Morgano et al.,35 para minimizar os erros de previsao e obter um RMSECV baixo, ou seja, diminuir a diferença entre os dados obtidos pelo método de referência e no NIR, é preciso escolher a regiao do melhor conjunto de números de onda do perfil espectral.

As concentraçoes obtidas pelo método de referência versus as concentraçoes preditas para flavonoides foram encontradas na faixa de calibraçao de 0,1 a 9,5 mg g-1. Na calibraçao, as amostras analisadas apresentaram concentraçoes mais frequentes no limite inferior, em torno de 0,1 a 3,5 mg g-1 (Figura 3B) e, no limite superior, de 6,0 a 9,5 mg g-1, encontra-se predominantemente a espécie nabo-forrageiro (Figura 3B). Tanto para fenólicos como para flavonoides, os valores medidos e preditos das amostras com maior concentraçao do composto sao oriundos da espécie nabo-forrageiro aos 60, 80 e 100 dias após o cultivo. Sousa,28 ao utilizar a espectroscopia NIR para construçao de curvas de calibraçao de flavonoides em amostras de algodao, observou que as amostras também se agrupavam em determinadas faixas de concentraçao da curva, neste caso de acordo com a pigmentaçao.

Após a construçao dos modelos de calibraçao, também foi realizada a distribuiçao fatorial dos espectros obtidos via NIR com base na análise de PCA para detectar diferenças entre as espécies, épocas de avaliaçao e manejo das espécies (Figuras 4A, 4B e 4C).

 


Figura 4. Distribuiçao fatorial dos componentes principais 1 (PC1) e 2 (PC2) dos espectros de reflectância na regiao do infravermelho (3500 a 8700 cm-1) das amostras sólidas, em relaçao às espécies de plantas de cobertura (A), em relaçao aos tempos de avaliaçao, aos 60, 80, 100 dias após a semeadura e 15 e 30 dias após o acamamento das plantas (B) e em relaçao ao sistema de cultivo (C)

 

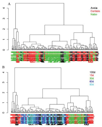
Os eixos PC1 e PC2 explicam, em média, 83% e 16% da variabilidade dos dados, respectivamente. Observa-se, com a análise de PCA juntamente com a análise cluster hierárquico (Figura 5A), que ocorreu a separaçao da espécie nabo-forrageiro em relaçao às gramíneas aveia-preta e centeio, quando analisadas na regiao de 3757 a 8663 cm-1 do espectro. Nessa regiao encontram-se as maiores diferenças nos espectros dessas espécies, com combinaçoes C-H e C-C que sao típicas da estrutura química dos compostos fenólicos e flavonoides.36

 


Figura 5. Dendograma dos espectros de reflectância obtido pela análise de cluster hierárquico utilizando distância euclidiana, em relaçao às espécies (A) e em relaçao às épocas de coleta (B)

 

Em relaçao às épocas avaliadas, houve uma separaçao das espécies aos 15 e aos 30 dias após o acamamento, diferindo das espécies avaliadas aos 60, 80 e 100 DAS (Figura 4B). Na análise de agrupamento hierárquico também é possível observar a separaçao das amostras avaliadas aos 15 e aos 30 DAA (Figura 5B).

A sobreposiçao das amostras entre as épocas de avaliaçao 60, 80 e 100 dias após a semeadura, em PC2(-) (Figura 4B), aponta uma similaridade entre essas amostras quando analisadas via NIR, sugerindo que os espectros das espécies centeio, nabo-forrageiro e aveia-preta, que se encontravam em estádio de desenvolvimento vegetativo e florescimento, podem ser mais semelhantes quando comparados com os espectros obtidos após estas plantas serem acamadas no campo. Além disso, outros elementos estruturais da planta podem ter contribuído para essa separaçao nas épocas analisadas, como teores de celulose, a relaçao C/N, teores de lignina, entre outros elementos presente nas plantas. A espécie nabo-forrageiro, por apresentar uma relaçao C/N menor e maior taxa de mineralizaçao do material, é degradada nos 15 primeiros dias,37,38 e é provável que os compostos fenólicos já haviam sido liberados ou degradados.39

Quando as amostras foram analisadas em relaçao ao sistema de cultivo, nao houve diferenças entre as espécies quando cultivadas solteiras e/ou consorciadas em relaçao aos espectros obtidos e a composiçao fenólica (Figura 4C).

Validaçao do modelo

Após a construçao dos modelos de calibraçao para fenólicos e flavonoides totais, foi utilizado um conjunto de amostras nao incluídas na calibraçao, mas semelhantes ao conjunto de calibraçao, para a escolha do melhor modelo para validaçao, conforme apresentado na Tabela 2. Foram utilizados um conjunto de 10 e 9 amostras e analisadas em triplicata para a quantificaçao de fenólicos e flavonoides, respectivamente.

 

 

Para fenólicos totais, o erro médio quadrático do conjunto de validaçao (RMSEP) foi de 1,44 e o coeficiente de correlaçao de 0,95 e, para flavonoides, o RMSEP foi de 0,77 e o coeficiente de correlaçao de 0,94 (Tabela 2). Yong et al.,34 ao analisarem os teores de flavonoides em folhas de Ginkgo biloba, obtiveram um RMSEP de 2,62 mg g-1, enquanto Frizon et al.4, ao determinarem os teores de compostos fenólicos totais em folhas de erva mate, obtiveram o melhor modelo com um RMSEP de 12,12 mg g-1 e um coeficiente de 0,81.

Nas Tabelas 3 e 4 apresentam-se, para fins comparativos, os valores obtidos pelo método de referência, os valores obtidos pelo NIR, o resíduo e o erro percentual (%) para os teores de fenólicos e flavonoides totais das amostras para a construçao das curvas validaçao externa, respectivamente.

 

 

 

 

Na Figura 6A é possível observar a curva de calibraçao escolhida (linha azul) e de validaçao externa (linha verde) para fenólicos totais. Após a aplicaçao de métodos matemáticos e estatísticos, a curva de calibraçao foi escolhida considerando o menor erro obtido e de acordo com as regioes do NIR nas quais existiam as maiores diferenças entre os espectros e as amostras. Além disso, também foram observados os gráficos gerados pelo software, como a distância entre os espectros, rankings e o RMSECV. O erro relativo médio entre o método quimiométrico e o método de referência foi de ± 10% (Tabela 3), o que indica uma boa previsao dos teores fenólicos totais pelo método proposto comparando-se com outros métodos.3,4,28 Entretanto, algumas amostras apresentaram diferenças um pouco maiores entre os valores obtidos pelo método de referência e o método proposto, como a espécie aveia aos 80 dias e quando consorciada com o nabo aos 80 dias de avaliaçao (A+N 80d), que apresentaram erros de 18 até 39% (Tabela 3). Estas amostras nao foram retiradas da validaçao externa, pois os valores de RMSEP e o coeficiente de correlaçao pouco se alteraram quando retiradas da curva. Essas diferenças observadas entre o método de referência e o método NIR podem ser atribuídas ao método de extraçao e ao uso de solventes para a extraçao de fenólicos, pois as análises realizadas no UV-vis, pelo método de Folin-Ciocalteau, já se tratavam de um produto da extraçao dos compostos com metanol, podendo extrair e evidenciar mais os erros obtidos pelo método e os teores de fenólicos quando comparados com o NIR.

 


Figura 6. Correlaçao entre os valores médios previstos pelo NIR versus valores médios obtidos pelo método de referência para o conjunto de validaçao externa do modelo para compostos fenólicos totais (A) e flavonoides (B)

 

Para flavonoides, os erros relativos médios entre o método quimiométrico e o método de referência também foram de 10%; exceçao foi a amostra aveia 60d, que apresentou erros maiores, de 22 a 32% (Tabela 4). Como se tratam de valores baixos, de 1,5 a 9,0 mg g-1, quaisquer erros obtidos nas menores concentraçoes serao mais perceptíveis do que quando comparados com valores mais altos, como 18 e 20 mg g-1. Frizon et al.,4 ao determinarem o conteúdo de compostos fenólicos em erva mate via NIR e método de referência, também obtiveram maiores discrepâncias em relaçao às amostras com menores concentraçoes.

Na Figura 6B é possível observar a correlaçao entre os valores médios do teor de flavonoides do conjunto de amostras obtidos pelo NIR e os valores experimentais dos 27 espectros utilizados no conjunto de validaçao externa. Lima et al.,12 ao avaliarem os teores de nitrogênio total em amostras de folhas de trigo (Triticum spp.) para um modelo de validaçao externa, obtiveram um erro médio de ± 3%. Nos trabalhos realizados por Morgano et al.,35 ao determinarem o teor de proteína total em amostras de café (Coffea sp) cru via NIR e pelo método PLS, os autores obtiveram o melhor modelo PLS com um erro médio de 7% entre o método quimiométrico e o método de referência. Mazur et al.3 também obtiveram um erro médio de 7% entre o método NIR e o de referência para a quantificaçao de metilxantina em erva mate.

Dentre as amostras utilizadas no teste de validaçao, dois terços apresentaram um erro de previsao inferior a 10%, e a baixa dispersao dos valores de previsao em torno das curvas, utilizando apenas 9 e 10 amostras para a validaçao externa, auxiliou na construçao dos modelos de previsao. Contudo, as maiores discrepâncias ocorreram em relaçao à amostra aveia.

 

CONCLUSAO

Recomenda-se a espectroscopia NIR para a análise exploratória e discriminatória de amostras e para o desenvolvimento dos modelos de calibraçao por permitir inferir, de forma nao destrutiva, os teores de fenólicos e flavonoides totais, com alta frequência analítica, sem o uso de reagentes de alto custo e doutros insumos requeridos, com resultados muito próximos aos obtidos pelo método de referência.

A combinaçao da espectroscopia NIR e análise multivariada por regressao por mínimos quadrados parciais permitiu o desenvolvimento de modelos de previsao de fenólicos e flavonoides com erros associados em média de 10%.

A análise exploratória dos espectros, por meio da aplicaçao de métodos quimiométricos, discriminou a espécie nabo-forrageiro das espécies de plantas de cobertura aveia-preta e centeio em relaçao ao perfil químico.

Entre os tempos de avaliaçao houve uma discriminaçao das amostras, sendo mais evidente aos 15 dias de avaliaçao, quando todas as espécies já haviam sido acamadas no campo, em relaçao aos tempos em que as plantas se encontravam em estádio de desenvolvimento vegetativo e florescimento.

 

REFERENCIAS

1. Silva, M. L. C.; Costa, R. S.; Santana, A. S.; Koblitz, M. G. B.; Semina: Cienc. Agrar. 2010, 31, 669.

2. Liu, Y.; Gamble, G.; Thibodeaux, D.; Trans. ASABE 2010, 53, 1341.

3. Mazur, L.; Peralta-Zamora, P. G.; Demczuk, B.; Ribani, R. F.; J. Food Compos. Anal. 2014, 35, 55.

4. Frizon, C. N. T.; Oliveira, G. A.; Perussello, C. A.; Peralta-Zamora, P. G.; Camlofski, M. O.; Rossa, U. B.; Hoffmann-Ribani, R.; LWT--Food Sci. Technol. 2015, 60, 795.

5. Sánchez, M. T.; Pérez-Martins, D.; Torres, I.; Gil, B.; Garrido-Varo, A.; Haba, M. J.; Postharvest Biol. Technol. 2017, 125, 122.

6. Pasquini, C. J.; Braz. Chem. Soc. 2003, 14, 198.

7. Rohman, A.; Man, Y. B. C.; Food Chem. 2011, 129, 583.

8. Ferreira, D. S.; Poppi, R. J.; Pallone, J. A. L.; J. Cereal Sci. 2015, 64, 43.

9. Kim, J. K.; Kim, E. H.; Lee, O. K.; Park, S. Y.; Lee, B.; Kim, S. H.; Park, I.; Chung, I. M.; Food Chem. 2013, 141, 2988.

10. Maraschin, M.; Zeggio, A. S.; Oliveira, S. K.; Kunhnen, S.; Tomazzoli, M. M.; Raguzzoni, J. C.; Zeri, A. C. M.; Carreira, R.; Correia, S. Costa, C.; Rocha, M.; J. Nat. Prod. 2015, 79, 13.

11. Jandric, Z.; Cannavan, A.; Food Control. 2017, 72, 173.

12. Lima, K. M. G; Trevisan, M. G; Poppi, R. J; Andrade, J. C.; Quim. Nova 2008, 31, 700.

13. Felix, J. C.; Vendrame, P. R. S.; Marchao, R. L.; Oliveira, J. F.; Guimaraes, M. F.; Brossard, M.; Becquer, T.; Brito, O. R.; Pesq. Agropec. Bras. 2016, 51, 1405.

14. Luca, F.; Conforti, M.; Castrignano, A.; Matteucci, G.; Buttafuoco, G.; Geoderma 2017, 288, 175.

15. Neto, B. B., Scarmínio, I. S., Bruns, R. E.; Quim. Nova. 2006, 29, 1401.

16. Sabir, A.; Rafi, M.; Darusman, L. K.; Food Chem. 2017, 221, 1717.

17. Pires, F. F.; Prates, E. R.; R. Bras. Zootec. 1998, 33, 1076.

18. Taiz, L.; Zeiger, E.; Fisiologia vegetal, 4ª ed., ARTMED, Porto Alegre, 2009.

19. Finney, M. M.; Danehower, D. A.; Burton, J. D.; J. Chromatogr. A. 2005, 1066, 249.

20. Labbafy, M. R.; Maighny, F.; Hejazy, A.; Khalaj, H.; Baghestany, A. M.; Allahdady, I.; Mehrafarin, A.; Am.-Eurasian J. Agric. Environ. Sci. 2009, 1, 25.

21. Ediage, E. N.; Mavungu, J. D. D.; Scippo, M. L.; Schneider, Y. J.; Larondelle, Y.; Callebaut, A.; Robbens, J.; Peteghem, C. V.; Saeger, S. D.; J. Chromatogr. A. 2011, 1218, 4395.

22. Singleton, V. L.; Rossi, J. A.; Amer. J. Enol. Viticult. 1965, 16, 144.

23. Popova, M.; Bankova, V. S,; Butovska, D.; Petkov, V.; Nikolova-Damyanova, B.; Sabatini, A. G.; Marcazzan, G. L.; Bogdanov, S.; Phytochem. Anal. 2004, 15, 235.

24. Opus Lab Bruker© software (v. 7.5), 2014.

25. R Development Core Team. R: A Language and Environment for Statistical Computing. R Foundation for Statistical Computing, Vienna, Austria, 2010.

26. Costa, C; Maraschin, M; Rocha, M.; specmine: Metabolomics and Spectral Data Analysis and Mining. R package version 1.0. 2015.

27. Souza, A. M.; Breitkreitz, M. C.; Filgueiras, P. R.; Rohwedder, J. J. R.; Poppi, R. J.; Quim. Nova. 2013, 36, 1057.

28. Sousa, G. R. M.; Dissertaçao Mestrado, Universidade Estadual da Paraíba, Brasil, 2013.

29. Neves, A. C. O.; Soares, G. M.; De Morais, S. C.; De Costa, F. S. L., Porto, D. L.; De Lima, K. M. G. J.; Pharm. Biomed. Anal. 2012, 57, 115.

30. Viana, L. C.; Dissertaçao Mestrado, Universidade Federal de Lavras, Brasil, 2008.

31. Santos, R. B.; Gomide, J. L.; Souza, L. C.; Rev. Arvore. 2009, 33, 259.

32. Cartea, M. E.; Francisco, M.; Soengas, P.; Velasco, P.; Molecules 2011, 16, 251.

33. Rehman, M. U.; Hussain, M.; Ali, M.; Mustafa, C. B.; Shafi, J.; Iqbal, F.; Sci. Agric. 2013, 3, 46.

34. Yong, S. J.; Bo, Z. X.; Wen, Z. J.; Holmes, M.; Liang, W. K.; Xue, W.; Hong, C.; Acta Part. 2012, 94, 271.

35. Morgano, M. A.; Faria, C. G.; Ferrao, M. F.; Bragagnolo, N.; Ferreira, M. M. C.; Ciênc. Tecnol. Aliment. 2005, 25, 21.

36. Burns, J.; Gardner, P. T.; Matthews, D.; Duthie, G. G.; Lean, M. E.; Crozier, A.; J. Agric. Food Chem. 2001, 49, 5797.

37. Martins, R. P.; Comin, J. J.; Gatiboni, L. C.; Soares, C. R. F.; Couto, R. R.; Brunetto, G. Rev. Ceres. 2014, 61, 587.

38. Oliveira, R. A.; Brunetto, G.; Loss, A.; Gatiboni, L. C.; Kurtz, C.; Muller, V. M.; Lovato, P. E.; Oliveira, B. S.; Souza, M.; Comin, J. J.; Rev. Bras. Ciênc. Solo 2016, 40, 1.

39. Moreira, F. M. S.; Siqueira, J. O.; Microbiologia e bioquímica do solo, 2ª ed., Ed. UFLA, Lavras, 2006.

On-line version ISSN 1678-7064 Printed version ISSN 0100-4042
Qu�mica Nova
Publica��es da Sociedade Brasileira de Qu�mica
Caixa Postal: 26037 05513-970 S�o Paulo - SP
Tel/Fax: +55.11.3032.2299/+55.11.3814.3602
Free access

GN1