JBCS



17:52, sáb out 25

Acesso Aberto/TP



Educação


Estratégias para a inserção de museus de ciências no estágio supervisionado em ensino de química
Strategies for including science museums into supervised chemistry teacher internships

Rafael Cava MoriI,*; Ana Cláudia KasseboehmerII

I. Centro de Ciências Naturais e Humanas, Universidade Federal do ABC, 09210-580 Santo André - SP, Brasil
II. Departamento de Físico-Química, Instituto de Química de São Carlos, Universidade de São Paulo, 13566-590 São Carlos - SP, Brasil

Recebido em 10/04/2019
Aceito em 10/06/2019
Publicado na web em 31/07/2019

Endereço para correspondência

*e-mail: rafael.mori@ufabc.edu.br

RESUMO

Considering the importance of non-school educational spaces to diffusing scientific knowledge, as well as arguments for the inclusion of such spaces into initial teacher education, this study presents four strategies to make them practice field institutions in chemistry teacher licensure programs. Assuming that the modalities of the educational phenomenon can be divided into unsystematic and systematized - whether they be school or non-school forms -, the strategies were named as follows: a) Learning (from) the concept of systematicity; b) The school learns from the museum (or the museum learns from the school); c) The museum in the school; and d) Systematizing non-systematic school education. After describing the strategies, we analyzed reports of chemistry teachers in training. These reports included reflections on the social importance of school and chemical knowledge, and they overcame the technical and practical rationalities by incorporating principles of critical rationality.

Palavras-chave: teacher training; systematized education; museum; critical rationality.

INTRODUÇAO

No Brasil, a formaçao inicial docente tem passado por transformaçoes nas últimas décadas. A Lei n. 9.394/96,1 ao estabelecer as diretrizes e bases da educaçao nacional, determinou que tal processo deveria ser conduzido apenas por instituiçoes de educaçao superior (IES). A progressiva adaptaçao das IES à nova legislaçao, na transiçao para o século XXI, foi orientada por um novo ideário pedagógico. Esse, difundido sob denominaçoes como epistemologia da prática docente ou pedagogia do professor reflexivo, propunha-se a fundamentar a formaçao docente a partir de bases pragmáticas, e nao mais pelos princípios positivistas da racionalidade técnica.2 A reorganizaçao das matrizes curriculares dos cursos de formaçao inicial dos professores contribuiu para atenuar o predomínio das licenciaturas do tipo "3 + 1", enfraquecer a influência do positivismo e consolidar as ideias de racionalidade prática, oriundas da pedagogia do professor reflexivo. Essas ideias foram bem acolhidas pela comunidade intelectual, propagando-se tanto em documentos oficiais,3-7 quanto na produçao acadêmica sobre o tema da formaçao docente.8

A formaçao dos professores brasileiros recebeu novos incentivos na transiçao entre os anos 2000 e 2010. Destacam-se, na década atual, duas iniciativas do Governo Federal: o Programa Institucional de Bolsas de Iniciaçao à Docência9 e a aprovaçao das Diretrizes Curriculares Nacionais para a formaçao inicial em nível superior (cursos de licenciatura, cursos de formaçao pedagógica para graduados e cursos de segunda licenciatura) e para a formaçao continuada (Resoluçao CNE/CP 2/2015).10 Essas iniciativas atenderam, parcialmente, a anseios de educadores pela valorizaçao do magistério, garantindo novos recursos financeiros para a formaçao inicial e contínua de professores e o estabelecimento de um mínimo de 3.200 h de trabalho acadêmico nas licenciaturas. Especificamente quanto aos estágios curriculares, a Resoluçao CNE/CP 2/2015 manteve (em relaçao ao documento análogo anterior, a Resoluçao CNE/CP 2/2002)5 o mínimo de 400 h a serem cumpridas na área de formaçao e atuaçao do licenciando na educaçao básica, contemplando também outras áreas, a depender do projeto de curso da instituiçao formadora.

Mais recentemente, outras açoes vêm sendo propostas na esteira da Política Nacional de Formaçao de Profissionais da Educaçao Básica, instituída em 2016, como o Programa de Residência Pedagógica,11 além das expectativas diante de uma Base Nacional Comum de Formaçao Docente.

O debate acadêmico se mantém efervescente e, no campo da formaçao de professores, a própria racionalidade prática passou a conviver com referenciais focados numa racionalidade crítica.12 A pedagogia do professor reflexivo, apesar de importante alternativa ao positivismo, mostrou-se insuficiente para formar professores menos alheados a questoes mais amplas que interferem em seu trabalho - como a reconfiguraçao das relaçoes de produçao e do trabalho educacional na sociedade pós-moderna, em que emergem novas modalidades de educaçao conforme se ampliam as possibilidades e os espaços para formar e informar a populaçao.

Emergem, assim, outros modelos para a formaçao docente, como o sócio-reconstrucionista, o emancipatório ou transgressivo e o ecológico crítico,13 além de propostas baseadas em teorias educacionais progressistas, como a pedagogia histórico-crítica.14 Ainda que o conjunto desses referenciais represente uma arena prenhe de debates e disputas internas, é possível identificar um núcleo comum de proposiçoes, configurando-os como diferentes expressoes da racionalidade crítica. Assim, contrapoem-se aos modelos positivistas, na medida em que consideram a formaçao docente como um processo que ultrapassa a aquisiçao de competências e habilidades apenas complementares a saberes científicos específicos. Também, desafiam os modelos calcados no pragmatismo, especialmente, a epistemologia da prática, por nao sobrelevarem qualquer polo da práxis, a unidade teórico-prática. Pelo contrário, os modelos críticos, ainda que apreciem os processos reflexivos disparados pelos desafios da prática docente, apostam na proficuidade do estudo aprofundado das teorias pedagógicas, visando formar individualidades menos alienadas. Preocupam-se, assim, com o preparo de docentes enquanto intelectuais inseridos numa realidade objetiva e repleta de contradiçoes, compreendendo a escola como instituiçao determinada pela sociedade, mas capaz de contribuir para sua transformaçao. A reflexao docente, assim, deixa de ser apreendida como um momento solitário de busca por soluçoes imediatas. No lugar disso, concebe-se que o ato reflexivo é socialmente mediado: primeiro, porque é iluminado pelas teorias, reconhecendo-as nao como produtos emanados de mentes privilegiadas, mas enquanto construtos em constante elaboraçao coletiva, a partir da dialética homem-realidade; e depois, porque tal ato nao deve ser interrompido no psiquismo subjetivo, mas deve se concretizar enquanto açao sobre as estruturas naturais e sociais, posicionando o docente em diálogo (e confronto) com outros sujeitos da comunidade escolar, e mesmo da comunidade científica.

Esse texto, inspirando-se nesses referenciais, tem como objetivo discutir e defender a utilizaçao dos espaços nao escolares, como museus/centros de ciências, para a formaçao dos professores de química. A discussao é desenvolvida em três seçoes.

A primeira traz aspectos históricos e conceituais referentes a tais espaços, ressaltando-se sua importância para a divulgaçao e a aprendizagem do conhecimento científico.

A seguir, à luz de uma revisao da literatura, sao apresentadas quatro estratégias para tornar museus/centros de ciências instituiçoes-campo nos estágios em química, ao menos quanto ao cumprimento parcial das horas exigidas pela legislaçao. As estratégias foram propostas considerando-se a importância dos espaços de educaçao nao escolar na sociedade contemporânea, bem como a imprescindibilidade de que as instituiçoes formadoras tematizem e problematizem a missao social desses ambientes e suas especificidades em relaçao à educaçao escolar.

Por fim, partindo de uma técnica de análise conteúdo, sao investigados cinco relatórios produzidos por licenciandas em química de uma IES pública, que cumpriram horas de estágio conforme as quatro estratégias acima mencionadas.

 

ESPAÇOS NAO ESCOLARES NO ENSINO DE QUIMICA

A origem dos museus remonta a um hábito recorrente da Pré-História ao Renascimento, tendo Aristóteles (384-322 a.C.) como expoente: a coleçao de objetos naturais para fins de estudo.15 Mais tarde, a partir de repositórios particulares da nobreza reunidos com fins de ostentaçao, surgem os chamados gabinetes de curiosidades, que progressivamente se abrem à visitaçao pública e adquirem uma funçao educativa, a se consolidar no século XIX.16 Nesse momento, quando já se utiliza a palavra museu para intitular essas coleçoes - talvez em referência ao ambiente reflexivo do Mouseion de Alexandria (século III a.C.) -, engendra-se a noçao de complementaridade entre as tarefas educativas da escola e desses espaços.17 No século XX, emerge uma disciplina específica para o estudo dos museus e instituiçoes congêneres (a museologia) e evidenciam-se as especificidades da educaçao museal frente à educaçao escolar, diferenciando-se a atuaçao dessas entidades entre exposiçoes propriamente ditas (lidando com objetos expositivos cada vez menos sacralizados, até o ponto da virtualizaçao, nos dias atuais) e as chamadas açoes educativas.18

A nomenclatura empregada para se referir ao caráter educacional de museus e instituiçoes correlatas é objeto de contendas. Os países anglófonos costumam se referir a museus como instituiçoes de educaçao informal; já os países lusófonos empregam o termo nao formal.19 As tipologias, ainda, se orientam conforme diferentes critérios,20 havendo autores que problematizam a demarcaçao rígida entre os contextos educacionais formal e nao formal/informal.21

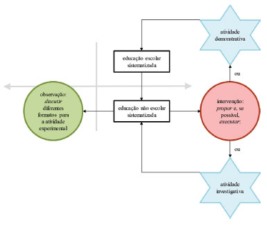
A tipologia de Mori e Curvelo22 sugere situar as modalidades de educaçao no contínuo entre as formas assistemática e sistematizada, podendo ser também escolares ou nao escolares (Figura 1).

 


Figura 1. Modalidades de educaçao entre as dimensoes assistemática/sistematizada e escolar/nao escolar. Extraído da ref. 22 (p. 501)

 

Essas categorias baseiam-se no pensamento de Dermeval Saviani, que considera a escola a principal forma institucionalizada de educaçao, daí ela ser tomada como parâmetro, tratando-se demais instituiçoes educadoras como nao escolares.23 Além disso, esse autor diferencia as formas sistematizadas das formas assistemáticas de educaçao, entendendo que as primeiras se organizam enquanto práxis que atendem aos seguintes requisitos: 1) tomam consciência da situaçao (estrutura) que requer um trabalho educacional; 2) captam os problemas dessa situaçao; 3) refletem sobre eles; 4) formulam-nos em termos de objetivos realizáveis; 5) organizam meios para alcançar tais objetivos; 6) instauram processos concretos que os realizam; e 7) mantêm ininterrupto o movimento dialético açao-reflexao-açao, retornando ao requisito 1).24 Considerando, portanto, as dimensoes assistemática/sistematizada e escolar/nao escolar, revelam-se quatro modalidades de fenômenos educativos: a) educaçao escolar sistematizada - coincide com o que se considera como educaçao formal; b) educaçao escolar assistemática - refere-se às aprendizagens que ocorrem na escola, mas de forma incidental, nao planejada, aproximando-se do conceito de currículo oculto;25 c) educaçao nao escolar assistemática - abrange a educaçao resultante da mera convivência e da exposiçao a produtos e artefatos culturais, fora dos espaços escolares; e d) educaçao nao escolar sistematizada - compreende os cursos de frequência facultativa (por exemplo, de idiomas) e processos educativos sediados em instituiçoes diversas, como museus/centros de ciências.

É verdade que o ensino de química, atualmente, está concentrado no quadrante referente à educaçao escolar sistematizada. No entanto, representando a educaçao nao escolar sistematizada, algumas instituiçoes brasileiras vêm contribuindo para comunicar o conhecimento químico a amplas audiências. O Guia de centros e museus de ciência do Brasil 201526 lista 268 dessas instituiçoes, das quais 40% oferecem alguma atividade relacionada ao universo da química, segundo o levantamento de Steola e Kasseboehmer.27 As autoras identificaram ainda que tais atividades, geralmente, abrangem açoes educativas de apoio às escolas ou à formaçao docente, havendo poucas exposiçoes com temas químicos. Palmieri e Silva,28 numa revisao bibliográfica, encontraram resultados semelhantes. Além de diagnosticar a escassez de trabalhos científicos sobre as relaçoes entre museus/centros de ciências e educaçao em química, as autoras identificaram apenas cinco instituiçoes cujas iniciativas foram objeto dessa literatura nas últimas duas décadas: o Museu de Astronomia e Ciências Afins (MAST)/RJ, o Museu da Vida/RJ, o Centro de Ciências de Araraquara/SP, o Museu Nacional/RJ e o Museu da Geodiversidade/RJ.

Para o conjunto de autoras mencionadas no parágrafo acima, a química deveria merecer maior atençao por parte dos agentes e dos estudiosos do campo da museologia no Brasil. Ao que parece, esses sujeitos vêm manifestando um entendimento restrito ou incompleto sobre essa ciência, reduzido a seu caráter experimental, o que limitaria o planejamento e a execuçao de exposiçoes, por conta de fatores como a necessidade de reposiçao/descarte de reagentes/produtos químicos. No entanto, é sim possível conceber materiais expositivos focados no conhecimento da química e isentos das dificuldades relacionadas aos procedimentos dessa ciência, como atesta o exemplo do Centro de Ciências da Universidade Federal de Juiz de Fora, propondo uma exposiçao que conjuga objetos virtuais e reais numa Tabela periódica interativa.29

Outrossim, como apresentado adiante, há exposiçoes que mesmo nao planejadas precipuamente para a divulgaçao da química, servem a isso. Nelas, nao se enfatizam aspectos procedimentais, mas outras questoes também relevantes para a aprendizagem do conhecimento químico.

 

ESPAÇOS NAO ESCOLARES NA FORMAÇAO DE PROFESSORES DE QUIMICA

Abib e colaboradores,30 revisando a literatura que abordou simultaneamente os assuntos "formaçao docente" e "espaços nao formais" em periódicos nacionais sobre o ensino de ciências, observaram a média próxima a um artigo publicado por ano no período 2001-2011. Prevaleceram estudos sobre formaçao contínua de professores e a inicial foi tematizada em apenas três produçoes.

De fato, museus/centros de ciências têm participaçao tímida nas licenciaturas brasileiras. Relatam-se algumas articulaçoes, carentes de maior sistematicidade, entre disciplinas de prática de ensino, a prática como componente curricular e matérias específicas que abordam tais espaços.31

No entanto, a defesa pela inserçao dos ambientes nao escolares nas licenciaturas em ciências, enquanto geradores de novos espaços-tempos formativos, remonta a pelo menos o início do século na literatura brasileira32 e a uma década antes no contexto português.33 O tema permaneceu abordado na produçao acadêmica dos últimos anos, observando-se sua divisao em duas frentes: estudos sobre a formaçao de mediadores em exposiçoes de ciências, dada a ausência de espaços próprios para sediar esse processo; e trabalhos que relatam e analisam experiências de inclusao, curricular ou extracurricular, de espaços nao escolares nas licenciaturas. Frequentemente, essas frentes se intersectam, já que museus/centros de ciências ligados a universidades recrutam licenciandos como mediadores, enquanto bolsistas ou voluntários em atividades acadêmico-científico-culturais.

Esses trabalhos reconhecem as especificidades dos museus/centros de ciências frente à educaçao escolar, endossando Queiroz e colaboradores,34 que identificam a existência de saberes que os espaços nao escolares compartilham com a escola, saberes específicos da educaçao científica também compartilhados por ambas as instituiçoes e saberes característicos da mediaçao museal.

Alguns argumentos pela maior presença de espaços nao escolares na formaçao docente sao:

• A atuaçao em museus/centros de ciências, com seus públicos abrangentes, prepara os professores para situaçoes escolares que requerem imaginaçao e criatividade, aprimorando seus saberes de mediaçao;35

• Os docentes ficam mais aptos e dispostos a incorporar visitas extraescolares ao ensino, visando articular aprendizagens nos museus com saberes escolares;36

• O contato com objetos e açoes museais enriquece os próprios saberes sobre conteúdos específicos (por exemplo, conhecimentos químicos, físicos ou biológicos), além dos saberes pedagógicos dos professores em formaçao;37

• Incentiva-se o hábito, por parte dos educadores, a frequentarem museus e demais "casas da cultura", ampliando sua erudiçao científica.31

Acrescentam-se a esses argumentos a possibilidade de as interatividades próprias dos museus - dos tipos hands on (manual/corporal), minds on (mental/cognitiva) e hearts on (cultural/afetiva) -38 inspirarem atividades escolares também mais interativas. É possível, além disso, o aprimoramento do conceito de transposiçao didática pelo licenciando, pelo cotejamento com seu equivalente no campo museal, a transposiçao museográfica.39 Isso repercutiria na habilidade do docente em didatizar conteúdos escolares e em portar-se como autor de saberes próprios da escola, considerando que essa instituiçao nao é mero receptáculo de "saberes sábios" oriundos da academia.

Especificamente quanto ao ensino de química, há propostas para inserir espaços nao escolares nas licenciaturas,29,40,41 mas sao esforços isolados. Gonçalves e Fernandes, em publicaçao de 2010,42 mas cujos resultados parecem permanecer atuais, observaram que licenciandos e formadores nao reconhecem outros ambientes, que nao a sala de aula, como relevantes para a formaçao e a atuaçao docente. Para os autores, o estágio supervisionado em ensino de química poderia abranger essas vivências extraescolares, em espaços como os museus, hospitais e ONGs.

Essa carência de intentos mais sistematizados sobre a participaçao de ambientes nao escolares no estágio em ensino de química é o que motiva a compartilhar e analisar as estratégias a seguir. Por sua vez, elas buscaram superar uma dificuldade específica da IES que sediou sua implementaçao, que divide temporalmente o ano acadêmico em três períodos (quadrimestres). Isso traz limitaçoes para estagiários do segundo período do ano, iniciado no começo de junho e concluído ao final de agosto, abrangendo o recesso escolar de julho e dificultando, portanto, o cumprimento do total horas de estágio em salas de aula da educaçao básica. Pelos argumentos desenvolvidos acima, mesmo instituiçoes com outros arranjos curriculares, possibilitando dispor a carga horária de estágio integralmente em espaços escolares, podem considerar os museus de ciências como espaços formativos importantes para os futuros professores.

Clássicos sobre a prática de ensino de ciências, como a obra de Krasilchik,43 distinguem três grupos de estágios: de observaçao, de participaçao e de regência. Esta proposta foi dividida em duas modalidades: os estágios predominantemente de observaçao e os predominantemente de intervençao (estes abrangem, portanto, a participaçao e a regência). Subjaz a tal rotulaçao o conceito de contínuo participante-observador, como definido na literatura sobre pesquisa qualitativa em educaçao. Num dos extremos, está o observador completo, que nao atua nas atividades do campo de estágio e, no outro, o investigador totalmente envolvido com a instituiçao em que estagia. Como afirmam Bogdan e Biklen, os investigadores de campo situam-se algures entre esses dois polos.44 Além disso, considera-se que a mera presença do observador já interfere na situaçao observada e que mesmo projetos de intervençao dependem, em alguma medida, de observaçoes prévias.45 Assim, a proposta se inspira na concepçao de estágio com pesquisa, envolvendo coletas de dados nas instituiçoes-campo e diálogos com a literatura educacional. Essa perspectiva, para Pimenta e Lima,46 tende a substituir o modelo tradicional de observaçao/participaçao/regência e aponta para a configuraçao do estágio como área de conhecimento.

Tomando como referência o diagrama da Figura 1, as quatro estratégias sao apresentadas a seguir, sendo nomeadas conforme seus objetivos gerais. Todas dividem o cumprimento de horas de estágio entre espaços escolares e nao escolares. Assim, espera-se que os licenciandos, por meio dessas estratégias, estagiem em ao menos duas modalidades de espaços educativos, dentre as quatro dispostas na Figura 1. Ainda, para cada estratégia estao antecipados os resultados para os dois tipos de estágio, o predominantemente de observaçao e o predominantemente de intervençao. Nos diagramas que ilustram as quatro propostas, esses tipos estao identificados com as cores verde e vermelho, respectivamente, reservando-se a cor azul para identificar a(s) atividade(s) resultantes(s) do estágio predominantemente de intervençao. As quatro estratégias propostas sao:

a) Aprendendo (com) o conceito de sistematicidade (Figura 2): o estagiário transita por diferentes espaços, começando pela sala de aula, passando pelo museu/centro de ciências (ou outro espaço de educaçao nao escolar sistematizada) e terminando num espaço de educaçao nao escolar assistemática. O conjunto dessas vivências deve conduzir a uma reflexao sobre as especificidades desses locais, considerando seus limites e possibilidades para o ensino de química. Nesse percurso, aprimora-se o conceito de sistematicidade da prática educativa, conforme as observaçoes tomadas nos três tipos de ambiente. O estágio predominantemente de intervençao, para além disso, deve capacitar o docente em formaçao a integrar elementos do espaço de educaçao nao escolar assistemática à sua práxis educativa, alçando tal espaço a um sítio para a atuaçao sistematizada - por exemplo, planejando ou executando uma exposiçao ou açao educativa nesse local.

 


Figura 2. Diagrama ilustrativo da estratégia a) Aprendendo (com) o conceito de sistematicidade

 

b) A escola aprende com o museu (ou o museu aprende com a escola) (Figura 3): essa estratégia está mais adaptada aos estágios que tomam como tema as atividades experimentais. Com efeito, existem museus/centros de ciências que proporcionam demonstraçoes na forma de "shows de química". Um estágio interessado nessa questao poderia partir das possibilidades para a experimentaçao no espaço escolar, com foco em atividades que releguem maior autonomia aos estudantes, para depois se analisar a atividade demonstrativa no museu. Enquanto o estágio predominantemente de observaçao pode ser concluído com reflexoes sobre a experimentaçao diante dos contextos escolar e nao escolar, o estágio predominantemente de intervençao deve gerar como produtos: ou a proposta de uma regência envolvendo uma demonstraçao motivadora na própria escola; ou um projeto para atividades mais abertas e investigativas, a ser comunicado à instituiçao museal, visando ao aprimoramento de suas demonstraçoes, se possível.

 


Figura 3. Diagrama ilustrativo da estratégia (b): A escola aprende com o museu (ou o museu aprende com a escola)

 

c) O museu na escola (Figura 4): algumas escolas possuem objetos que poderiam ser expostos, como aparatos e vidrarias de caráter histórico ou antigas produçoes estudantis (por exemplo, modelos de bola e vareta feitos com isopor e palitos), jazendo no laboratório ou outro espaço. As escolas em que isso ocorre oportunizam a presente estratégia, inspirada no trabalho de Zancul.47 Assim, após um período de observaçoes e levantamentos desses materiais no espaço escolar, o licenciando visita um ou mais museus/centros de ciências, visando compreender ou se apropriar dos saberes museais que permeiam a concepçao de uma exposiçao de ciências. No estágio predominantemente de observaçao, reflete-se sobre como elementos com potencial expositivo, presentes na escola, poderiam ser dispostos para o ensino de química. Já no estágio predominantemente de intervençao espera-se, além dessas reflexoes, a elaboraçao de um projeto para essa exposiçao escolar, acompanhado de um plano de ensino que contemple sua visita por parte dos alunos. É desejável que o estagiário retorne à escola e execute o projeto e o plano enquanto atividade de regência.

 


Figura 4. Diagrama ilustrativo da estratégia (c) O museu na escola

 

d) Sistematizando a educaçao escolar assistemática (Figura 5): nos dias que antecedem períodos de recesso, a presença discente às aulas costuma diminuir. Entao, muitas escolas adotam programaçoes com atividades extraclasse nao previstas nos planejamentos. Esta quarta estratégia incide sobre esse fato. Após o estágio no espaço da sala de aula propriamente dito, o licenciando pode vir a presenciar essas atividades escolares improvisadas e assistemáticas. Seu contraste com a educaçao sistematizada é realçado pelo estágio subsequente em ambientes nao escolares - passando-se, por exemplo, de museus/centros de ciências a outros locais nao intencionalmente preparados para sediar o ensino de química. Assim, após completar o percurso pelos quadrantes da Figura 1, o estagiário pode refletir sobre a valorizaçao das formas mais sistematizadas de educaçao, especialmente no espaço escolar. Caso realize o estágio predominantemente de intervençao, espera-se que proponha atividades, voltadas para o ensino de química, que ocupem o espaço da educaçao escolar assistemática, privilegiada nas temporadas de esvaziamento da escola. O produto desse estágio contribuiria para apor maior sistematicidade a atividades escolares que desperdiçam tempo e recursos, os quais deveriam cooperar para a tarefa precípua da escola: transmitir o conhecimento às novas geraçoes.48

 


Figura 5. Diagrama ilustrativo da estratégia d) sistematizando a educaçao escolar assistemática

 

A EXPERIENCIA DO ESTAGIO EM ESPAÇOS NAO ESCOLARES: UMA ANALISE

A seguir, será feita uma breve análise de como essas quatro estratégias foram postas em marcha na IES a que pertence um dos autores deste texto, que atuou como orientador de estágio.

No currículo da Licenciatura em Química dessa IES, o cumprimento das 400 h de estágio está dividido em cinco módulos de 80 h: três deles para o componente curricular Química do ensino médio (240 h) e dois para o componente Ciências do ensino fundamental (160 h). Assim, visando cumprir 80 h de estágio em Química, cinco licenciandas se matricularam no módulo em que a experiência ocorreu; três delas realizaram o estágio predominantemente de observaçao, e as demais, o estágio predominantemente de intervençao. Essa distinçao se deveu aos diferentes coeficientes de progressao das estudantes em seu curso de licenciatura, já que os módulos de estágio, na IES em questao, admitem matrículas, numa mesma turma, de quaisquer graduandos, estejam eles mais próximos do ingresso ou da conclusao do curso.

A experiência ocorreu no 2º quadrimestre de 2017, entre a última semana de maio e a terceira de agosto - abrangendo, portanto, o recesso escolar de julho. As licenciandas, iniciando seus estágios em diferentes escolas, enfrentaram variados graus de dificuldade quanto ao cumprimento de horas em espaços escolares. Assim, cada licencianda escolheu uma das quatro estratégias (sendo que uma das estratégias foi adotada por duas licenciandas), considerando sua adequaçao à realidade das escolas-campo e discussoes nas reunioes de orientaçao. O percentual de horas em espaços nao escolares variou de 19 a 26% do total de 80 h, conforme a estagiária, perfazendo a média de 20% (16 h). Foram visitados dez espaços nao escolares: a licencianda que mais fez visitas esteve presente em todos eles; já a licencianda que menos saiu a campo visitou apenas dois.

O conjunto dessas informaçoes é sumarizado na Tabela 1, que também apresenta a relaçao dos espaços nao escolares visitados pelas estagiárias. Esses espaços estao distribuídos pelos municípios paulistas de Santo André, Sao Bernardo do Campo, Sao Caetano do Sul e Sao Paulo.

 

 

Ainda, a experiência foi regida pelas seguintes orientaçoes.

A primeira concerne à perspectiva do estágio com pesquisa, o que direcionou as estagiárias a escolherem, livremente, temas da educaçao em química a serem investigados no cumprimento das 80 h. De forma a orientar as coletas de dados, além de incentivar o exercício reflexivo e o processo de tornar as estagiárias autoras de seu processo de formaçao, o orientador de estágio distribuiu a elas cadernos, que seriam seus diários de pesquisa. A produçao dos diários buscou superar a perspectiva da escrita subjetivista, por dois motivos: primeiro, porque os registros acompanhavam as reunioes de orientaçao de estágio, sendo alimentados pelas discussoes grupais que ali aconteciam; e depois, porque as anotaçoes das licenciandas poderiam ser requeridas, a qualquer momento, pelo orientador. Em outra mao, esse também elaborou seu próprio diário de pesquisa, na forma de um blog com postagens semanais.49 Assim, os registros foram guiados pelo princípio da reciprocidade (inspirando-se na fala de Remi Hess em entrevista a Barbosa, na obra O diário de pesquisa: o estudante universitário e seu processo formativo),50 em que orientador e licenciandas concordaram em compartilhar entre si suas produçoes escritas. Apesar dessa prerrogativa, os diários das estagiárias nao foram requeridos para o visto do orientador.

A segunda orientaçao se relaciona com o seguinte fato: a experiência envolveu a imersao também do orientador nos espaços de estágio, que esteve em campo junto das licenciandas, exceto nos espaços escolares. As visitas aos espaços nao escolares foram conduzidas geralmente com grupos de três estagiárias, pois as licenciandas possuíam diferentes agendas e ocupaçoes. Já as reunioes de orientaçao envolviam todo o grupo.

Ao final da experiência, cada licencianda entregou um relatório escrito. Os relatórios apresentaram cada um, em média, 10 referências e 4.364 palavras (para efeitos de comparaçao, o blog do professor-orientador sediou 10 postagens sobre os estágios, totalizando 9.131 palavras).

O exame dos relatórios, neste trabalho, partiu do tratamento do corpus para a aplicaçao da técnica de análise de coocorrências, por meio do software IRAMUTEQT (Interface de R pour les Analyses Multidimensionnelles de Textes et de Questionnaires), visando identificar relaçoes de contingência (associaçao/dissociaçao) de unidades de análise numa mesma unidade contexto. As unidades de análise foram verbos, substantivos e adjetivos, em contextos delimitados como segmentos de texto com 40 palavras. A análise de coocorrências foi escolhida por sua pertinência em avaliar a experiência de estagiar em contextos diversos; por exemplo, a coocorrência de unidades de análise relativas aos museus/centros de ciências e unidades relativas ao contexto escolar (ou à educaçao de forma mais ampla) fortaleceria a hipótese de que os diferentes espaços foram de fato integrados no processo formativo das licenciandas, no lugar de se constituíram como loci isolados. Tal integraçao, nesse exemplo, indicaria uma atitude influenciada pelos princípios da racionalidade crítica, por denotar maior consciência de que os diferentes espaços educacionais, apesar de suas especificidades, compartilham de uma mesma finalidade social relativa ao conhecimento científico. Nesse sentido, o emprego de um software se mostrou fundamental, sendo inclusive recomendado por uma das principais especialistas em técnicas de análise de conteúdo, Laurence Bardin, que afirma ser interessante recorrer ao computador quando "deseja-se efetuar uma análise de coocorrências (apariçao de duas ou várias unidades de registro numa mesma unidade de contingência" (p.175).51

A análise, assim, agrupou os conteúdos dos relatórios em cinco clusters, cujos principais termos coocorrentes estao apresentados na Tabela 2.

 

 

Ainda, constataram-se as seguintes relaçoes de contiguidade (entre aspas, os termos coocorrentes):

• Para o conjunto dos relatórios, a palavra "aluno" foi central, coocorrendo com "aprendizagem" e "conteúdo". Tais relaçoes evidenciam a consciência das licenciandas frente aos objetivos educacionais específicos da escola;

• A "escola" ou ("espaço escolar") apareceu como instância mediadora entre o "conhecimento" e o "aluno", sugerindo que as docentes em formaçao compreendem a escolarizaçao enquanto etapa para a socializaçao dos indivíduos na cultura elaborada;

• Ainda, as mençoes a "espaços" como o "museu" e a "biblioteca" foram coocorrentes com a "escola", o que demonstra um entendimento de que, para as estagiárias, a educaçao escolar é a referência a partir da qual outros ambientes educativos possam ser aproveitados para a apropriaçao do saber pelas novas geraçoes;

• O próprio "estágio" foi um termo coocorrente com os termos "universidade", "ensino", "observar" e "pensar", indicando a noçao de que o curso de licenciatura deva promover reflexoes que, futuramente, irao orientar o trabalho educativo do profissional formado.

Essas consideraçoes gerais podem ser ilustradas com excertos dos próprios relatórios.

O relatório 1, sobre um estágio do tipo d) Sistematizando a educaçao escolar assistemática, partiu da crítica de Saviani sobre a confusao entre atividades curriculares e extracurriculares no interior da escola,23 considerando que "a situaçao vivida na escola nesse estágio se enquadra nessa descaracterizaçao do trabalho escolar, onde a possibilidade de inversao de saberes nao disponíveis em outros lugares é substituída por mais uma oportunidade de demostrar a cultura já inserida na vida desses alunos". A luz da visita a espaços como o Catavento Cultural e o Museu do Instituto de Geociências, a estagiária refletiu sobre seu percurso por diversas modalidades do fenômeno educativo e se posicionou pela sistematizaçao das experiências escolares assistemáticas. Tendo observado que a semana anterior ao recesso escolar sediou apenas uma "gincana cultural" na escola - com teor mais recreativo e socializador do que educacional -, a docente em formaçao propôs que esse momento poderia ser aproveitado para atividades direcionadas ao ensino de ciências, ainda que lúdicas. Sua proposta se fundamentou em trabalhos sobre gincanas químicas, encontrados nos anais do Encontro Nacional de Ensino de Química e de outros eventos.52

Já o relatório 2 descreveu uma experiência que se apropriou livremente da estratégia c) O museu na escola. A licencianda, já tendo frequentado (no âmbito do Pibid) a escola em que iniciou seu estágio, observou que a biblioteca escolar era pouco usufruída pelos estudantes, que recorriam à internet para elaborar trabalhos de pesquisa - problema comum à maioria das bibliotecas escolares brasileiras, segundo referência citada pela estagiária.53 Assim, seu estágio sediou reflexoes sobre como viabilizar esse espaço enquanto local para visitaçao constante e aproximaçao para com o saber sistematizado, principalmente no âmbito da química. Apesar de ter visitado museus/centros de ciências com as demais licenciandas, a autora do relatório 2 cumpriu grande parte de suas horas de estágio em outras bibliotecas, contemplando a tipologia apresentada no trabalho de Milanesi,54 que as discrimina entre as escolares, universitárias, públicas e especializadas. Enquanto que a visita à biblioteca especializada do Instituto Butantan mostrou como esse espaço pode se assemelhar à concepçao tradicional do Mouseion, com objetos sacralizados e quase intocáveis, as demais visitas apontaram para visoes mais contemporâneas nas áreas de biblioteconomia e ciência da informaçao. Essas visitas à biblioteca pública (Biblioteca Mário de Andrade) e às bibliotecas universitárias (Biblioteca da Universidade Federal do ABC e Coordenadoria Geral de Bibliotecas da Universidade Estadual Paulista "Júlio de Mesquita Filho", locais onde foram realizadas entrevistas semiestruturadas com profissionais que ali trabalham) evidenciaram que elas se assemelham aos atuais museus interativos. No lugar da salvaguarda de acervos, procuram atrair o público de visitantes, facilitando a circulaçao da informaçao. Nas palavras da estagiária, "a biblioteca nao é apenas um espaço para o armazenamento do acervo recebido, mas um ambiente de educaçao, desenvolvimento de conhecimento e açao cultural, tanto para a escola quanto para a comunidade externa. [...] Os que visionam a biblioteca contemporânea nao mais veem o espaço apenas como uma fonte de informaçao, mas como um ambiente de intervençao cultural e social." Assim como a autora do relatório 1 propôs que a escola nao desperdiçasse oportunidades para garantir aos estudantes o acesso à cultura, a do relatório 2 considerou que a biblioteca escolar poderia atuar como uma extensao - dinamizada, animada, efervescente - da sala de aula: "Durante todo o tempo que se passou pelo estágio, foi ponderado sobre o papel do ensino de química na biblioteca, algo que no primeiro momento parecia uma relaçao impossível, considerando que tradicionalmente o conteúdo químico é pouco relacionado com a literatura [...]. Com as visitas que ocorreram durante o período de observaçao e as reflexoes com o professor orientador, foi possível concluir que a química pode interferir na biblioteca e torná-la uma extensao da sala de aula [...]." No relatório propoe-se, inclusive, uma atividade que facilitaria a aproximaçao entre aula de química e biblioteca escolar, inspirando-se num dos espaços visitados durante o estágio: "a professora de química poderia fundar um repositório com todas as atividades que seus alunos fizeram durante o ano, que seriam avaliadas, corrigidas e documentadas, podendo ser utilizadas por novos alunos em anos seguintes, numa 'revista científica' da própria escola".

O relatório 3 abordou o tema da avaliaçao no ensino de química, conforme a estratégia a) Aprendendo (com) o conceito de sistematicidade. A partir da tipologia de Zabala,55 que classifica os conteúdos escolares entre factuais, conceituais e de princípios, procedimentais e atitudinais, a estagiária observou quais deles poderiam ser mais facilmente eliciados em diferentes ambientes (na própria escola, nos museus/centros de ciências e num espaço de educaçao nao escolar assistemática, o Parque Regional da Criança). A licencianda, assim, realizou descobertas que a auxiliaram a elaborar seu próprio conceito sobre avaliaçao dos conteúdos de química: "Os conteúdos procedimentais e atitudinais sao mais raros na avaliaçao no ambiente escolar, notando o foco no atitudinal apenas para alunos com baixo rendimento durante o Conselho de Classe. [...]. Os espaços nao formais de educaçao sistematizada, como museus e bibliotecas, permitem que esses conteúdos, atitudinais e procedimentais, sejam mais evidentes e com grande potencial de análise, desde que traçados objetivos no plano de visita". As conclusoes do relatório apontam para um entendimento crítico sobre como articular as especificidades das formas de educaçao escolar e nao escolar, considerando a necessidade de transmissao do legado da humanidade às novas geraçoes: "A integraçao do ambiente escolar com o de museus e bibliotecas é desejável, possibilitando diferentes formas de se apresentar o conhecimento científico, e ampliando o arcabouço cultural dos alunos."

Os relatórios 1, 2 e 3 trouxeram vivências analisadas à luz de disciplinas já cursadas pelas estagiárias no curso de licenciatura, respectivamente, Práticas de Ensino de Química, Livros Didáticos no Ensino de Química e Avaliaçao no Ensino de Química. Da mesma forma, o relatório 4 envolveu o tema das atividades experimentais, fazendo referência à disciplina Experimentaçao e Ensino de Química. Assim, esse relatório envolveu a estratégia b) A escola aprende com o museu, em que a licencianda, após analisar uma demonstraçao experimental oferecida pelo Catavento Cultural, refletiu sobre como aprimorar seus saberes de mediaçao na educaçao escolar. Nas palavras da autora, "A aula experimental, em especial, ficou marcada no sentido de que um professor pode ter uma abordagem cativante, e fazer com que os alunos sejam mais participativos. [...] Mas as aulas em sala de aula também podem ser assim; os alunos devem sentir a disposiçao em participar, e o professor deve ser acolhedor e envolvente ao abordar os conteúdos". Ainda, seu relato demonstra preocupaçao quanto a operacionalizar as aulas experimentais na escola, por conta do comportamento dos alunos, mas considera que os museus/centros de ciências podem colaborar até para essa finalidade: "Uma ambientaçao para a situaçao favoreceria um melhor comportamento dos alunos, e também certa regularidade na visitaçao a outros espaços poderiam fazer com que eles fossem mais participativos e ansiassem para a próxima ida ao laboratório."

Por fim, o relatório 5 também narrou a vivência da estratégia a) Aprendendo (com) o conceito de sistematicidade. De fato, as experiências em campo conduziram a licencianda a entender a importância do trabalho educativo sistematizado: "Ao comparar os espaços visitados - que foram os institutos Butantan e de Geociências, além do Parque da Criança -, percebi que os museus sao espaços privilegiados para o ensino. Neles consegui visualizar com uma maior facilidade quais poderiam ser os temas abordados, mesmo que esses temas nao fossem relacionados com a química (em um primeiro momento). Já no parque essas relaçoes nao foram nada fáceis." Em especial, o Museu de Geociências se mostrou mais marcante para a autora, que elaborou uma atividade de regência, na escola, envolvendo a visitaçao a esse espaço expositivo, com foco num conteúdo específico: "Após a visita ao Instituto de Geociências, e após lembrar da minha experiência com os alunos sobre as confusoes em relaçao ao conteúdo de ligaçoes químicas, comecei a pensar em uma atividade. Nela, buscaria proporcionar que os alunos, ao irem no museu, nao ficassem dispersos, ao mesmo tempo em que pudessem aproveitar um pouco da liberdade que o museu proporciona (já que eles podem conversar e andar livremente enquanto observam os objetos do local)".

Considerando a necessidade de superaçao das racionalidades técnica e prática, pode-se afirmar que as experiências acima incorporaram diversos princípios da racionalidade crítica no âmbito da formaçao inicial docente. Os relatórios trouxeram reflexoes sobre a importância social da escola e do conhecimento, suplantando as visoes, por vezes, fragmentadas e solipsistas da epistemologia da prática.13 Ainda, os textos apresentaram indícios de que os estágios contribuíram para a passagem do individualismo à individualidade, isso é, para a construçao de personalidades desalienadas e, assim, mais aptas para o exercício da docência.14 Por fim, destaca-se a importância da perspectiva do estágio com pesquisa, que proporcionou às licenciandas conhecer e praticar (isto é, colocar à prova)46 referenciais teóricos e conteúdos já estudados em outros espaços e tempos do curso de licenciatura - tornando-as, assim, consumidoras e produtoras de pesquisas do campo educacional,56 aspecto valorizado pelos princípios da racionalidade crítica.

 

CONCLUSOES

Neste texto, foram apresentadas quatro estratégias para a inserçao de espaços nao escolares no estágio supervisionado em ensino de química. Argumentou-se pela pertinência da integraçao desses ambientes na formaçao de docentes mais críticos e conscientes de diversas questoes postas na atualidade - como a educaçao enquanto assunto público e direito do cidadao, a valorizaçao do conhecimento científico e o reconhecimento da missao social da universidade. Os relatórios das licenciandas, que experimentaram as mencionadas estratégias, atestam que a formaçao inicial de docentes em química, assim conduzida, favorece tais reflexoes.

Como visto ao longo do texto, a literatura sobre a formaçao inicial de docentes de química tem discutido de forma incipiente as relaçoes entre os espaços nao escolares e tais processos formativos. Buscou-se contribuir para tais discussoes, ressaltando as possíveis contribuiçoes de museus/centros de ciências, principalmente no que tange às exposiçoes de ciências, ainda pouco aproveitadas para a educaçao em química. Trabalhos futuros poderiam investigar as características dos espaços mencionados na seçao anterior, visitados durante as experiências de estágio das cinco licenciandas, mapeando seus possíveis aportes para o ensino de conteúdos químicos. Essa é uma lacuna do presente texto que precisa ser sanada, pois a literatura carece de trabalhos que descrevam e analisem, criteriosamente, as contribuiçoes de diversos espaços nao escolares brasileiros para o ensino de química. Novas pesquisas poderiam averiguar também se, em outras IES, o processo formativo docente apresentaria sinais de apropriaçao dos preceitos da racionalidade crítica, no uso das quatro estratégias aqui propostas.

Ainda, é preciso reconhecer outro limite deste trabalho. A apresentaçao e operacionalizaçao das quatro estratégias, assim como sua ilustraçao na forma dos diagramas das Figuras 2 a 5, privilegiou percursos lineares, atravessando de forma sucessiva diferentes modalidades do fenômeno educacional. Essa linearidade pode ser desafiada em novos contextos, concebendo-se experiências como, por exemplo, a presença concomitante, dos professores em formaçao, em espaços escolares e nao escolares. Nesse sentido, os formadores de professores, nas diversas IES do país, devem se sentir encorajados a elaborar (e a divulgar) outros itinerários, arranjos e estratégias para além das quatro propostas aqui apresentadas.

A tarefa de educar, tradicionalmente relegada à escola, hoje aparece cada vez mais compartilhada com outros espaços educativos. A formaçao docente nao pode descurar disso, dado que ambientes como museus/centros de ciências estao mais e mais presentes no cotidiano do cidadao brasileiro. Apesar da repartiçao das horas de estágio entre espaços escolares e nao escolares, as experiências com as quatro estratégias propostas nao repercutiram na maior valorizaçao dos museus/centros de ciências em detrimento da escola. Pelo contrário, auxiliaram na identificaçao das especificidades dessa instituiçao - que, mais do nunca, precisa ser compreendida, prestigiada e defendida, nao apenas pelos docentes em formaçao e em atividade, mas por toda a sociedade civil. Afinal, o espaço escolar ainda é o ambiente de excelência para a socializaçao dos educandos nas conquistas historicamente elaboradas pela humanidade, ainda que museus e outras instituiçoes nao escolares também possam colaborar para esse fim.

 

AGRADECIMENTOS

As estagiárias que participaram da experiência aqui relatada e a todos os trabalhadores dos espaços escolares e nao escolares que possibilitaram as visitas de campo.

A. C. Kasseboehmer agradece à Fapesp (Processo nº 2018/20145-7 e Processo nº 2017/10118-0) pelo financiamento.

 

REFERENCIAS

1. Brasil; Lei n. 9.394/1996 - Diretrizes e bases da educaçao nacional, Brasília, 1996.

2. Nóvoa, A.; Os professores e a sua formaçao, Dom Quixote: Lisboa, 1992; Schön, D. A.; The reflective practitioner: how professionals think in action, Basic Books: New York, 1983; Schön, D. A.; Educando o profissional reflexivo: um novo design para o ensino e a aprendizagem; Costa, R. C., trad.; Artmed: Porto Alegre, 2000.

3. Brasil; Referenciais para formaçao de professores. MEC/SEF: Brasília, 1999.

4. Brasil; Resoluçao CNE/CP n. 1/2002 - Institui Diretrizes Curriculares Nacionais para a Formaçao de Professores da Educaçao Básica, em nível superior, curso de licenciatura, de graduaçao plena, Brasília, 2002.

5. Brasil; Resoluçao CNE/CP n. 2/2002 - Institui a duraçao e a carga horária dos cursos de licenciatura, de graduaçao plena, de formaçao de professores da Educaçao Básica em nível superior, Brasília, 2002.

6. Brasil; Resoluçao CNE/CP n. 2/2004 - Adia o prazo previsto no art. 15 da Resoluçao CNE/CP 1/2002, que institui Diretrizes Curriculares Nacionais para a Formaçao de Professores da Educaçao Básica, em nível superior, curso de licenciatura, de graduaçao plena, Brasília, 2004.

7. Brasil; Lei n. 13.005/2014 - Aprova o Plano Nacional de Educaçao - PNE e dá outras providências, Brasília, 2014.

8. Baibich-Faria, T. M.; Avaliaçao (Campinas) 2009, 14, 727.

9. Brasil; Decreto n. 7.219/2010 - Dispoe sobre o Programa Institucional de Bolsa de Iniciaçao à Docência - PIBID e dá outras providências, Brasília, 2010.

10. Brasil; Resoluçao CNE/CP n. 2/2015 - Define as Diretrizes Curriculares Nacionais para a formaçao inicial em nível superior (cursos de licenciatura, cursos de formaçao pedagógica para graduados e cursos de segunda licenciatura) e para a formaçao continuada, Brasília, 2015.

11. Brasil; Portaria CAPES n. 38/2018 - Institui o Programa de Residência Pedagógica, Brasília, 2018.

12. Contreras, J.; A autonomia de professores; Valenzuela, S. T., trad.; Cortez: Sao Paulo, 2002; Zeichner, K. M.; A formaçao reflexiva de professores: idéias e práticas; Teixeira, A. J. C., Carvalho, M. J., Nóvoa, M., trads.; Educa: Lisboa, 1993; Zeichner, K. M.; Em A pesquisa na formaçao e no trabalho docente; Pereira, J. E. D.; Zeichner, K. M., eds.; 2ª ed., Autêntica: Belo Horizonte, 2008, cap. 3.

13. Ferreira, L. H.; Kasseboehmer, A. C.; Formaçao inicial de professores de química: a instituiçao formadora (re)pensando sua funçao social. Pedro e Joao: Sao Carlos, 2012.

14. Duarte, N.; Em Arte, conhecimento e paixao na formaçao humana: sete ensaios de pedagogia histórico-crítica; Duarte, N.; Fonte, S. S. D., eds.; Autores Associados: Campinas, 2010, cap. 1; Facci, M. G. D.; Valorizaçao ou esvaziamento do trabalho do professor?: um estudo crítico-comparativo da teoria do professor reflexivo, do construtivismo e da psicologia vigotskiana. Autores Associados: Campinas, 2004; Marsiglia, A. C. G., ed.; Pedagogia histórico-crítica: 30 anos. Autores Associados: Campinas, 2011; Martins, L. M.; A formaçao social da personalidade do professor: um enfoque vigotskiano, 2ª ed., Autores Associados: Campinas, 2015; Martins, L. M.; Duarte, N., eds.; Formaçao de professores: limites contemporâneos e alternativas necessárias. Unesp/Cultura Acadêmica: Sao Paulo, 2010.

15. Gaspar, A.; Tese de Doutorado, Universidade de Sao Paulo, Brasil, 1993.

16. McManus, P.; Stud. Sci. Educ. 1992, 20, 157.

17. Cazelli, S.; Marandino, M.; Studart, D.; Em Educaçao e museu: a construçao social do caráter educativo dos museus de ciências; Gouvêa, G.; Marandino, M.; Leal, M. C., eds.; Access/Faperj: Rio de Janeiro, 2003, cap. 4.

18. Gaspar, A.; Tese de Livre Docência, Universidade Estadual Paulista, 2006; Valente, M. E. A.; Marandino, M.; Museum Education and New Museology 2003, 17, 30.

19. Marandino M.; Silveira, R. V. M.; Chelini, M. J.; Fernandes, A. B.; Rachid, V.; Martins, L. C.; Lourenço, M. F.; Fernandes, J. A.; Florentino, H. A.; Anais do 4º Encontro Nacional de Pesquisa em Educaçao em Ciências, Bauru, Brasil, 2003.

20. Dib, C. Z.; Am. Inst. Phys. Conf. Proc. 1988, 173, 300; Jacobucci, D. F. C.; Em Extensao 2008, 17, 55; Marques, J. B. V.; Freitas, D.; Educ. Pesqui. 2017, 43, 1087.

21. Educaçao em museus: a mediaçao em foco; Marandino, M., ed.; GEENF/FEUSP: Sao Paulo: 2008; Marandino, M.; Ciênc. Educ. 2017, 23, 811.

22. Mori, R. C.; Curvelo, A. A. S.; Educ. Pesqui. 2016, 41, 491.

23. Saviani, D.; Pedagogia histórico-crítica: primeiras aproximaçoes, 10ª ed., Autores Associados: Campinas, 2008; Saviani, D.; Em Dermeval Saviani e a educaçao brasileira: o simpósio de Marília, Silva Júnior, C. A.; Severino, A. J., eds.; Cortez: Sao Paulo, 1994, cap. 18.

24. Saviani, D.; Educaçao brasileira: estrutura e sistema, 2ª ed., Saraiva: Sao Paulo, 1975; Saviani, D.; Sistema Nacional de Educaçao e Plano Nacional de Educaçao. Autores Associados: Campinas, 2014.

25. Sacristán, J. G.; Currículo: uma reflexao sobre a prática; Rosa, E. F. F., trad., 3ª ed., ArtMed: Porto Alegre, 1998; Silva, T. T.; Documentos de identidade: uma introduçao às teorias do currículo, 3ª ed., Autêntica: Belo Horizonte, 2011.

26. Almeida, C.; Brito, F.; Ferreira, J. R.; Massarani, L.; Amorim, L.; Centros e museus de ciência do Brasil 2015. ABCMC - Associaçao Brasileira de Centros e Museus de Ciência, Casa da Ciência - Centro Cultural de Ciência e Tecnologia da UFRJ e Museu da Vida - Casa de Oswaldo Cruz/Fiocruz: Rio de Janeiro, 2015.

27. Steola, A. C. S.; Kasseboehmer, A. C.; Quim. Nova 2018, 41, 1072.

28. Palmieri, L. J.; Silva, C. S.; Revista Debates em Ensino de Química 2017, 3, 70.

29. César, E. T.; Reis, R. C.; Aliane, C. S. M.; Quim. Nova Esc. 2015, 37, 180.

30. Abib, M. L. V. S.; Lamas, A. P. N.; Castro, C.; Lourenço, A. B.; Anais do XVI Encontro Nacional de Didática e Práticas de Ensino, Campinas, Brasil, 2012.

31. Pugliese, A.; Marandino, M.; Anais do X Encontro Nacional de Pesquisa em Educaçao em Ciências, Aguas de Lindóia, Brasil, 2015.

32. Marandino, M.; Em Formaçao docente em Ciências: memórias e práticas; Selles, S. E., Ferreira, M. S., eds.; EdUFF: Rio de Janeiro, 2003, cap. 5.

33. Chagas, I.; Revista de Educaçao 1993, 3, 51.

34. Queiroz, G.; Krapas, S.; Valente, M. E.; David, E.; Damas, E.; Freire, F.; Revista Brasileira de Pesquisa em Educaçao em Ciências 2002, 2, 77.

35. D.; Ovigli, D. F. B.; Ensino em Re-Vista 2013, 20, 111.

36. Ovigli, D. F. B.; Freitas, D.; Caluzi, J. J. Em Ensino de ciências e matemática, IV: temas de investigaçao; Pirola, N. A., ed.; Unesp/Cultura Acadêmica: Sao Paulo, 2010, cap. 5.

37. Tempesta, A. M.; Gomes, L. C.; Investigaçoes em Ensino de Ciências 2017, 22, 78.

38. Wagensberg, J.; Alambique 2000, 26, 15.

39. Marandino, M.; Rev. Bras. Educ. 2004, 26, 95.

40. Silva, F. C. A.; Almeida, M. M. B.; Santiago, S. B.; Conexoes - Ciência e Tecnologia 2015, 9, 105.

41. Souza, G. P.; Pereira, A. I.; Silva, C. M.; Gandra, D. A.; Oliveira, G. P.; Ramos, G. R.; Casela, I.; Fernandes, J. M.; Sena, M. C. C.; Martins, M. R.; Nascimento, M. O.; Fideles, R. A.; Ramos, S. N. C.; Araújo T. D.; Moreira, L. M.; Quim. Nova Esc. 2014, 36, 200.

42. Gonçalves, F. P.; Fernandes, C. S.; Quim. Nova Esc. 2010, 32, 120.

43. Krasilchik, M.; Prática de ensino de Biologia, 4ª ed., Edusp: Sao Paulo, 2012.

44. Bogdan, R. C.; Biklen, S. K.; Investigaçao qualitativa em educaçao: uma introduçao à teoria e aos métodos; Alvarez, M. J., Santos, S. B., Baptista, T. M., trads.; Porto Editora: Porto, 1994.

45. Vianna, H. M.; Pesquisa em educaçao: a observaçao. Plano: Brasília, 2003.

46. Pimenta, S. G.; Lima, M. S. L.; Estágio e docência, 7ª ed., Cortez: Sao Paulo, 2012.

47. Zancul, M. C. S.; Ens. Pesqui. Educ. Ciênc. 2009, 11, 87.

48. A expressao “transmissao do conhecimento” nao deve ser entendida como um recuo ou concessao à pedagogia tradicional. Estamos trazendo, aqui, a perspectiva da pedagogia histórico-crítica, que considera o processo transmissivo a partir de uma perspectiva histórica e socialmente mediada. Para uma comparaçao entre os processos de transmissao no marco dessas duas pedagogias, ver: Marinho, B. R.; Gomes, D. R. M.; Em Pedagogia histórico-crítica e psicologia histórico-cultural: a defesa do conhecimento na educaçao das novas geraçoes; Marinho, B. R., Peternella, A., eds.; Paço Editorial: Jundiaí, 2018, cap. 1.

49. Barro, M. R.; Baffa, A.; Queiroz, S. L.; Quim. Nova Esc. 2016, 36, 4.

50. Barbosa, J. G.; Hess, R.; O diário de pesquisa. LiberLivro: Brasília, 2010.

51. Bardin, L.; Análise de conteúdo; Reto, L. A., Pinheiro, A., trads.; Ediçoes 70: Sao Paulo, 2016.

52. Camargo, A. J.; Dlugoviet, T. L.; Wisniewski, G.; Anais do VI Encontro Nacional das Licenciaturas e X Seminário Institucional PIBID/ PUCPR, Curitiba, Brasil, 2016; Maruyama, J. A.; Silva, C. S.; Oliveira, L. A. A.; Marques, C. M. P.; Anais do XVI Encontro Nacional de Ensino de Química e X Encontro de Educaçao Química da Bahia, Salvador, Brasil, 2012; Ribeiro, M. H. S.; Ramos, E. C. S. S.; Carvalho, A. C.; Cavalcante, K. S. B.; Brandao, C. M.; Anais do XVIII Encontro Nacional de Ensino de Química, Florianópolis, Brasil, 2016.

53. Pereira, R. B.; Pinto Neto, P. C.; Leitura: Teoria & Prática 2015, 33, 49.

54. Milanesi, L.; O que é Biblioteca, 2ª ed., Brasiliense: Sao Paulo, 1984.

55. Zabala, A.; A prática educativa: como ensinar; Rosa, E. F. F., trad.; ArtMed: Porto Alegre, 1998.

56. O papel da pesquisa na formaçao e na prática dos professores; André, M., ed.; 12ª ed., Papirus: Campinas, 2012; Ghedin, E.; Oliveira, E. S.; Almeida, W. A.; Estágio com pesquisa. Cortez: Sao Paulo, 2015.

On-line version ISSN 1678-7064 Printed version ISSN 0100-4042
Qu�mica Nova
Publica��es da Sociedade Brasileira de Qu�mica
Caixa Postal: 26037 05513-970 S�o Paulo - SP
Tel/Fax: +55.11.3032.2299/+55.11.3814.3602
Free access

GN1