JBCS



17:12, sáb out 25

Acesso Aberto/TP



Revisão


Biomarcadores Moleculares de Doenças Humanas: Conceitos Fundamentais, Modelos de Estudo e Aplicações Clínicas
Molecular Biomarkers of Human Disease: Fundamental Concepts, Research Models and Clinical Applications

Hans R. Zamora-ObandoI; Adriana T. GodoyI; Alan G. AmaralI; Alessandra de S. MesquitaI; Bruna Eduarda S. SimõesI; Heloise O. ReisI; Isabela RochaI; Matheus DallaquaI; Mariana BaptistãoI; Milena Cristina V. FernandesI; Monica F. LimaI; Ana Valéria C. SimionatoI, II,*

I. Instituto de Química, Universidade Estadual de Campinas, 13083-970 Campinas - SP, Brasil
II. Instituto Nacional de Ciência e Tecnologia em Bioanalítica - Universidade Estadual de Campinas, 13083-970 Campinas - SP, Brasil

Recebido em: 05/10/2021
Aceito em: 28/03/2022
Publicado em: 26/05/2022

Endereço para correspondência

*e-mail: avsimionato@unicamp.br

RESUMO

Molecular biomarkers correspond to all endogenous or exogenous biomolecules, whose presence or alteration in metabolic pathways indicate the response of a biological system to a disturbance caused by internal or external factors. The search for biomarkers has allowed deepening the knowledge of complex pathophysiological mechanisms of diseases, interactions with potential drugs, and the improvement of diagnostic and therapeutic tests, establishing itself as a central point in personalized medicine. In addition, the development of the omics sciences has fostered an increasing exploration in this field of research. This review presents essential and relevant concepts in biomarker research, explores the various definitions and classifications of biomarkers according to their purpose, the critical aspects to be considered in experimental design, the primary employed study models (in vivo, in vitro, and in silico) and the factors that have hindered their ultimate implementation. Finally, important, and current clinical and pharmacological research areas in which biomarker research play a central role are presented.

Palavras-chave: biomarkers; omics sciences; human diseases.

INTRODUÇÃO

Qualquer parâmetro biológico que seja objetivamente mensurável e capaz de indicar um estado particular de um organismo pode ser utilizado como um biomarcador. A identificação desses possíveis candidatos a biomarcadores pode ser obtida por diversas fontes, desde questionários clínicos às medições moleculares. No entanto, alguns fatores como a sensibilidade e a seletividade desses biomarcadores (além da facilidade com que serão observados, medidos e avaliados) são imprescindíveis para uma aplicação efetiva. Priorizando as análises clínicas, os compostos que podem ser observados antes dos primeiros sintomas aparecerem e que sejam identificados/determinados em um material de fácil obtenção (como os fluídos biológicos: urina, sangue e saliva) permitem exames menos invasivos quando comparados aos exames de biopsia. Os marcadores passíveis de serem detectados por meio de testes sensíveis que forneçam um diagnóstico antes do aparecimento dos primeiros sintomas são essenciais, permitindo o início de um tratamento com maiores chances de cura; sendo assim, é importante conhecer as limitações e as vantagens de cada tipo de biomarcador que será explorado de acordo com sua aplicação clínica. A inovação e a disponibilidade de tecnologias como as ciências "ômicas" - como a genômica, a transcriptômica, a proteômica e a metabolômica, entre outras - impulsionaram a busca crescente de novos biomarcadores, e atualmente são as principais abordagens utilizadas nesses estudos. Cada uma das ciências ômicas pode ser diferenciada em relação às modificações bioquímicas que ocorrem em dinâmicas espaciais e temporais distintas, e assim podem ser classificadas com maior ou menor nível de complexidade, avaliar diferentes tipos de moléculas e fornecer respostas para diferentes tipos de aplicação. Nesta revisão serão abordadas algumas propriedades, conceitos e modelos pertinentes à busca de potenciais biomarcadores relacionados à saúde humana e, portanto, com aplicação na área clínica.

 

DEFINIÇÕES

A constante exposição a agentes ambientais, químicos, biológicos, entre outros, condiciona a população a uma série de respostas e riscos, sejam eles psicológicos, físicos e/ou bioquímicos. A avaliação desses efeitos é imprescindível e tem ganhado grande destaque por permitir que sejam determinados indicadores chaves, isolados ou em conjunto, para a relação causa/efeito entre os agentes e o organismo.1 Os indicadores característicos de condições e/ou doenças humanas, por exemplo, são conhecidos como biomarcadores. Conforme descreve Hulka et al., biomarcadores podem ser definidos como as alterações celulares, bioquímicas e/ou moleculares mensuráveis em matrizes biológicas, sejam tecidos, células ou fluidos humanos, por exemplo.2,3 O Biomarkers Definition Working Group traz uma definição de biomarcadores mais abrangente como: uma característica objetivamente mensurável e avaliada como um indicador de um processo biológico normal, um processo patogênico ou uma resposta farmacológica a uma intervenção terapêutica;4 assim sendo, um indicador fisiológico, como a pressão arterial, é um biomarcador da hipertensão, por exemplo. Nesta revisão apenas serão abordados os marcadores moleculares, que por razões de simplicidade, serão mencionados como simplesmente biomarcadores.

Os biomarcadores, tanto genéticos, quanto proteicos e produtos do metabolismo, fornecem uma visão das alterações dos processos biológicos de um organismo. Dessa forma, diante de uma intervenção terapêutica, um biomarcador pode ser mensurado como um indicador de um processo fisiopatológico ou de uma resposta farmacológica.1,5 Um biomarcador é considerado ideal quando é exclusivo à uma doença, além de se diferenciar entre distintos estados fisiológicos; ser de medição segura e fácil; determinado em amostras biológicas obtidas de forma menos invasiva possível; viabiliza diagnósticos agilmente; e, consequentemente, gera resultados precisos e consistentes independente de grupos étnicos.

A partir da identificação de biomarcadores, a suscetibilidade, o diagnóstico, o prognóstico (evolução e possíveis consequências de uma doença) e a predição (avaliação das possíveis respostas do paciente a medicamentos e agentes externos) de uma patologia podem ser determinados com maior exatidão. Como exemplo, mutações nos genes brca1 e brca2 são biomarcadores de suscetibilidade,5 diagnóstico6 e prognóstico7 do câncer de mama. A Tabela 1S apresenta alguns potenciais biomarcadores de diversas doenças humanas identificados por estudos metabolômicos nos últimos 5 anos.

 

BIOMARCADORES E SUAS CLASSIFICAÇÕES

Com o passar dos anos, a ciência tem avançado ao ponto de realizar análises cada vez mais completas no organismo dos seres humanos. O avanço da ciência tem permitido a realização de análises para avaliar o efeito de doenças em sistemas biológicos tais como, órgãos, células (incluindo nível subcelular) e fluidos biológicos: portanto, é importante ter definições claras e uma comunicação eficiente entre as diferentes áreas envolvidas por causa da sua intrínseca interdisciplinaridade.5

Devido ao aumento de complexidade em torno dessa questão, a Administração de Drogas e Alimentos dos Estados Unidos (FDA, U.S. Food and Drug Administration) e o Instituto Nacional de Saúde (NIH, National Institutes of Health) passaram a definir apropriadamente os biomarcadores nos diferentes contextos de uso (Figura 1), disponibilizando essas informações no documento chamado Biomarcadores, Desfechos Clínicos e outras Ferramentas (BEST, Biomarkers, EndpointS, and other Tools), recomendando componentes críticos para que haja validação, qualificação probatória e análise da utilização.5

 


Figura 1. Classificação e propósito de biomarcadores segundo a FDA e o NIH.5Fonte: Autor

 

Diversos propósitos podem envolver a avaliação e aplicação de diferentes categorias de biomarcadores. Um recurso importante e em constante desenvolvimento é a identificação de biomarcadores de susceptibilidade ou diagnóstico de patologias, sejam elas bem conhecidas ou não.6 É possível elucidar a relação dose-efeito em um organismo ao se estudar um tratamento farmacológico ótimo para uma doença, avaliando a resposta a partir de biomarcadores farmacodinâmicos específicos, por exemplo.7

Suscetibilidade/risco

Biomarcadores do tipo susceptibilidade/risco indicam o potencial de desenvolvimento de uma doença ou condição médica na qual um indivíduo não está clinicamente diagnosticado. Desse modo, sua principal utilidade é orientar ações preventivas, uma vez que neste caso não houve diagnóstico para tal condição médica.8 Assim, esses biomarcadores podem ser usados para determinar qual o estilo de vida, dieta, entre outras intervenções preventivas são mais indicadas a um determinado indivíduo, possibilitando o enriquecimento de ensaios clínicos, da mesma forma que biomarcadores de prognóstico seriam usados. Assim, as estratégias de triagem e/ou orientação podem diferir alguém que parece saudável e alguém que já estabeleceu algum tipo de doença.9 Os casos clínicos mais comuns para a busca desse tipo de biomarcador são as alterações genéticas do DNA, que podem ou não resultar em diferentes tumores malignos. Dentre os biomarcadores recentemente identificados, o fingerprint do proteoma urinário possibilita estimar a susceptibilidade de indivíduos jovens a desenvolverem complicações cardiovasculares. Entre estas proteínas, pode se relacionar a adrenodoxina, a guanina desaminase e o fator de crescimento 15.5,10

Predição

Os biomarcadores de predição, diferentemente dos de susceptibilidade/risco, são determinados em indivíduos que já apresentam diagnóstico para uma condição. Estes biomarcadores permitem avaliar a resposta de um indivíduo diante de um tratamento, medicamento ou agente ambiental. Assim, o conceito de biomarcador preditivo pode ser estendido para além dos ensaios de intervenção, tal como os estudos de exposições a toxinas ambientais, fumaça de tabaco, nicotina, álcool, aditivos alimentares, radiação ambiental ou ocupacional, agentes infecciosos, entre outros, ou também, para estudos dos efeitos auxiliares, não intencionais, das diferentes intervenções.6

Dentre os papéis desempenhados pelos biomarcadores preditivos, o crucial é a compreensão de condições médicas que permitam intervenções aplicáveis a um grupo (e não somente a um indivíduo). Um biomarcador preditivo em terapias personalizadas para câncer colorretal metastático é o gene kras. A presença de mutações no gene kras é conhecida como uma resposta negativa do organismo, indicando resistência do tumor durante a terapia realizada.5,11,12

Segurança

Durante a exposição de um indivíduo a um tratamento clínico ou a agentes ambientais, ocorre uma resposta a nível bioquímico do organismo que pode alterar a tradução de determinadas proteínas e/ou a presença de metabólitos. Nesse caso, os biomarcadores alterados são classificados como biomarcadores de segurança e, com estes, é possível indicar a presença e extensão de efeitos adversos (geralmente tóxicos) após a exposição a uma terapia ou agente ambiental.5 Os hormônios norepinefrina e cortisol, por exemplo, são biomarcadores de toxicidade característicos relacionados ao aumento da gravidade de miocardites induzidas por estresse.13 A medição desses biomarcadores pode ocorrer tanto antes (a nível de segurança preventiva), quanto depois da exposição, prevendo ou detectando potenciais efeitos tóxicos. Por consequência, a avaliação de biomarcadores de segurança permite a manipulação ou interrupção de dosagens e tratamentos antes que a toxicidade se agrave.5

Diagnóstico

Os biomarcadores de diagnóstico, por sua vez, são uma alternativa que auxilia na detecção e confirmação de doenças e condições em diversos estágios, sempre em conjunto a ensaios clínicos e avaliações médicas. Em alguns casos, a busca por esses biomarcadores pode tornar tal diagnóstico menos invasivo, uma vez que podem ser avaliados em matrizes de fácil obtenção como sangue, saliva e urina, evitando a necessidade de uma possível biópsia em pacientes com suspeita de câncer, por exemplo.14 Biomarcadores de diagnóstico permitem a avaliação tanto qualitativa, quanto quantitativa de uma doença e são, cada vez mais, estudados no âmbito da metabolômica, visto que permitem relacionar diversas patologias já confirmadas às condições ambientais, comportamentais e de desenvolvimento (ou seja, o fenótipo) de um indivíduo. Um parâmetro importante é a performance esperada daquele biomarcador diagnóstico para que sejam definidas as condições de uso. Por exemplo, as troponinas cardíacas T e I são biomarcadores bem estabelecidos para o diagnóstico de disfunções cardíacas como infarto do miocárdio, assim como altos níveis de creatinofosfoquinase no sangue.15

Farmacodinâmico/resposta e monitoramento

Um grupo importante na avaliação da resposta do organismo a um tratamento clínico compreende os biomarcadores farmacodinâmicos/resposta. Essa classe permite compreender quali- e quantitativamente as alterações bioquímicas, individuais ou de um grupo, que ocorrem durante ou após a exposição a um produto médico ou agente ambiental. Eles não necessariamente refletem o efeito de uma intervenção em um evento clínico futuro, mas são utilizados em contextos específicos como, por exemplo, em efeitos na pressão sanguínea16 e no teste de HbA1c para avaliar o controle de diabetes.17 O uso desses biomarcadores é muito importante ao estabelecer ensaios para o desenvolvimento de medicamentos e para orientar estudos clínicos de dose-resposta.18,19 Os biomarcadores farmacodinâmicos se assemelham a uma segunda classe: os biomarcadores de monitoramento. Com estes é possível avaliar a resposta terapêutica quando se comparam os valores obtidos durante e/ou após o tratamento com os obtidos no pré-tratamento, orientando os próximos passos a serem tomados em uma terapia. Em ambas as classes, o desbalanço ocorrido no meio biológico fornece evidências acerca do efeito de intervenções medicamentosas ou clínicas, permitindo que seja avaliada a progressão de uma doença. A presença de imunoglobulinas (ou anticorpos) no plasma sanguíneo é um exemplo de avaliação de um biomarcador de monitoramento da progressão de uma doença e da resposta de defesa do organismo.20

Biomarcadores ambientais

Naturalmente estamos expostos ao meio ambiente e aos agentes químicos nocivos à saúde - ou não - que dele fazem parte. A avaliação e prevenção dos danos à saúde originários de contaminantes presentes no ambiente, bem como a manutenção dos níveis de exposição não prejudiciais, possibilitam diminuir os possíveis efeitos adversos no organismo.21 Assim, a avaliação dessa exposição pode ser feita mensurando os biomarcadores indicativos do organismo, que neste contexto são denominados biomarcadores ambientais.20 Os biomarcadores que apresentam resposta em níveis molecular e celular são os mais utilizados no biomonitoramento.22 Os sinais de perturbação ambiental no organismo que estes biomarcadores permitem avaliar são, por exemplo, alterações celulares na membrana lisossomal, alterações enzimáticas no citocromo P450 e inibições enzimáticas na acetilcolinesterase.23

Biomarcadores ambientais envolvem uma gama de agentes poluentes avaliados, por exemplo, a partir da qualidade do ar, da água e de ações não antrópicas.21,24,25 Em casos de contaminação ambiental por substâncias tóxicas - micotoxinas - provenientes do metabolismo de fungos, os biomarcadores apontam a relação dose/resposta dos agentes tóxicos e permitem confirmar a doença que acomete o indivíduo. Os principais biomarcadores de exposição às micotoxinas são os metabólitos urinários da aflatoxina B1, os níveis de esfingosina nos fluidos biológicos, dentre outros.21,26 Outro exemplo são os acidentes ambientais decorrentes da indústria do petróleo, que contribuem massivamente para a contaminação de águas. A contaminação por combustíveis fósseis ricos em hidrocarbonetos benzeno, tolueno, etil-benzeno e xileno (BTEX) é nociva tanto à pesca, quanto à saúde pública, uma vez que estes podem ser incorporados ao tecido gorduroso. Poluentes BTEX são conhecidos por serem cancerígenos, podendo causar mutações gênicas em exposições a longo prazo, sendo os biomarcadores o produto do metabolismo decorrente da exposição a eles.25

 

FATORES IMPORTANTES NO DELINEAMENTO EXPERIMENTAL DA PESQUISA DE BIOMARCADORES

A investigação de biomarcadores deve sempre iniciar pela elaboração da questão biológica, ou seja, qual o objetivo a ser atingido ao desenvolver aquele estudo. Assim, é importante para que as etapas do processo de análise e o contexto do problema biológico estejam bem definidos. Além disso, o estudo deve ser minucioso ao definir os critérios utilizados ao se encontrar aqueles biomarcadores, já que o metabolismo de cada indivíduo depende de diversos fatores como hábitos alimentares, fatores ambientais, ingestão de medicamentos e origem geográfica, por exemplo, levando à grande variabilidade do metaboloma.6,27

Considerando o potencial de identificar eventos iniciais de uma doença pelo seu histórico natural, assim como sua epidemiologia, médicos e cientistas tornam-se capazes de reduzir as classificações equivocadas de uma enfermidade e as possíveis exposições que levaram um paciente ou um grupo de pacientes a adquiri-la. Dessa forma, surgem diversas possibilidades, a partir das quais potenciais mecanismos relacionados a uma determinada patogênese podem ser explorados, levando em conta possíveis variabilidades e modificações dos efeitos previstos.2

Essa possibilidade foi exemplificada na revisão feita por Shafi et al. reunindo estudos que revelaram possíveis relações da COVID-19 com doenças cardiovasculares.28 Assim, realizando uma análise da concentração de possíveis biomarcadores associados a doenças cardiovasculares, como por exemplo a cTnI (Troponina I), em pacientes com COVID-19, foi possível concluir que o vírus pode potencializar a doença pré-existente ou aumentar a suscetibilidade de desenvolver uma nova complicação/fator de risco para ela. Ainda tomando a Troponina I como um exemplo, ainda há controvérsias quanto a sua característica de biomarcador, pois, apesar de ter revolucionado o diagnóstico do infarto agudo do miocárdio, seu processo de validação foi complexo devido a variação das características operacionais dos ensaios realizados, principalmente o limite inferior de detecção, fator este que pode levar a uma grande diferença no tratamento médico do paciente.6,29

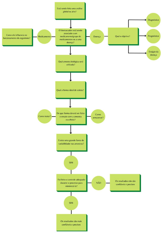
Para definir os parâmetros do estudo consistentemente, algumas perguntas podem ser feitas para entender de forma criteriosa o contexto em que os biomarcadores encontrados estão contidos, como as apresentadas na Figura 2. Outras questões podem também ser feitas, mas o importante é que os pesquisadores desenhem o estudo de forma completa para ter pleno conhecimento do caminho que vão percorrer a fim de minimizar erros e obter uma conclusão lógica ao final do estudo.5,30

 


Figura 2. Fluxograma para o desenho experimental de ensaios orientados à descoberta de biomarcadores. Fonte: Autor

 

A seguir serão discutidos tais fatores considerados críticos ao realizar o estudo, requerendo minimização de interferências para obter resultados com alta confiabilidade, reprodutibilidade e evitar erros na interpretação dos dados. Dentre eles, destacam-se: fatores ambientais, demográficos, estilo de vida, a forma que foi feita a coleta e preparo das amostras e descrição das condições de análise e tratamento de dados.31

Fatores ambientais

Alterações no corpo humano podem ser vistas como uma expressão de fatores vindos do ambiente em que o indivíduo vive. Diante disso, é possível avaliar o nível de exposição a esses fatores ao analisar o que se chama de biomarcadores de exposição, os quais são estabelecidos a partir da quantificação de uma determinada toxina ou metabólito em uma amostra biológica, permitindo avaliar o nível de absorção de uma substância química no organismo e os impactos que ela pode causar.2,32

Brucker et al. demonstraram que indivíduos que moram ou frequentam diariamente regiões muito urbanizadas, tendem a passar longos períodos expostos a poluentes, levando a possíveis biotransformações em seus organismos, ou seja, haverá a alteração de metabólitos e de outras espécies reativas. Consequentemente, componentes celulares podem ser danificados e o organismo pode desenvolver inflamações crônicas, tumorigênese, doenças auto-imunes e outras doenças.32

Fatores demográficos

A classificação das populações em termos do grau de suscetibilidade com base nos biomarcadores encontrados produz maior precisão do que confiar em definições históricas de suscetibilidade. A capacidade de "quantificar" a suscetibilidade permite a criação de um método mais confiável para estimar o risco de doenças entre populações de diferentes regiões, de etnias e até de gênero.33

Realizando análises de vias metabólicas de indivíduos do sexo feminino e masculino, foram reveladas diferenças no metabolismo de esteroides, ácidos graxos e outros lipídeos, assim como uma grande fração de aminoácidos e na fosforilação oxidativa.31 Dessa forma, é essencial considerar o gênero do indivíduo que cedeu material biológico para o estudo para compreender o funcionamento de seu organismo ao realizar análise de biomarcadores de uma doença, por exemplo.31,34

Esse fator também se aplica à idade, etnia ou descendência, como mostrado por Slupsky et al., que encontraram metabólitos em amostras de urina relacionados ao metabolismo energético mitocondrial para diferenciar sexo e idade, além de observarem influência da diversidade cultural, hábitos alimentares e localização geográfica, no perfil metabólico urinário. Estudos como esse serão essenciais para a descoberta de novos testes diagnósticos e compreensão do mecanismo das doenças.35

Estilo de vida

O estilo de vida de um indivíduo está associado aos hábitos alimentares, rotina de exercícios físicos, se está sob prescrição de algum medicamento e outros fatores, afetando diretamente as alterações no metabolismo humano, de forma não totalmente elucidada.36 De acordo com a Organização Mundial da Saúde (OMS), a falta de exercícios físicos é um dos maiores fatores de risco de morte no mundo. A realização de exercícios físicos regularmente reduz o risco a cerca de 20 condições crônicas, além de promover uma boa qualidade de vida.37,38

Há uma grande necessidade do conhecimento dos hábitos de um indivíduo para que sua amostra biológica não gere potenciais erros de interpretação na busca de biomarcadores. Kelly et al. demonstraram que a realização de exercícios físicos causa alterações no metabolismo dos ácidos graxos, no ciclo de Krebs, metabolismo do colesterol e muitos outros, sendo possível ver a grande alteração causada por essa mudança no estilo de vida.39

Para evitar erros relacionados a falta de informações sobre o estilo de vida, devem ser feitos questionamentos aos indivíduos que irão participar do estudo, tais como sobre o ambiente que vivem, dados demográficos e seu estilo de vida. Em posse desses dados, os pesquisadores responsáveis devem tentar definir se há alguma ligação dos resultados com as informações fornecidas e se todos os indivíduos estão aptos a participarem da pesquisa, sendo usado conhecimentos advindos da literatura para que não haja interferentes.

Coleta e armazenamento de amostras

Depois das variações intra-individuais (funções fisiológicas) e inter-individuais (genótipo e características do meio), os fatores que mais geram erros são os procedimentos de amostragem e preparação de amostra. Tais etapas podem levar a resultados tendenciosos devido à conversão ou degradação de metabólitos. Um exemplo disso são os metabólitos intermediários do metabolismo energético, em que a taxa de conversão é de 1,5~2,0 segundos para Saccharomyces cerevisiae, levedura usada para produção de pães e cervejas.40-42

Para evitar essas alterações, usualmente é feito o processo de quenching metabólico ao fazer a coleta das amostras, no qual há a interrupção imediata da atividade enzimática, através da adição de solventes orgânicos a baixa temperatura ou do congelamento imediato das amostras com o uso de gelo seco ou nitrogênio líquido. As amostras coletadas devem ser armazenadas a baixas temperaturas (geralmente à -80 ºC) para evitar a degradação dos metabólitos ou ativação das enzimas.43

É de suma importância que todas as etapas metodológicas realizadas para explorar a questão biológica estejam rigorosamente bem descritas e claras, para que seja feito uma interpretação confiável dos dados e que a pesquisa seja reprodutível em quaisquer das etapas, tanto de descoberta como de validação. Com isso, se garante que as respostas obtidas estejam condizentes com a questão biológica, já que houve rigor nas etapas experimentais.

Os fatores críticos citados anteriormente são importantes na fase preliminar de investigação de biomarcadores, entretanto a pesquisa de novos biomarcadores requer modelos que sejam representativos do modelo biológico em questão, assim modelos in vivo, in vitro e in silico são usados para esse fim, e serão descritos nas próximas seções.

 

MODELO DE ESTUDO

A avaliação de biomarcadores está imprescindivelmente ligada à resposta biológica após um estímulo, por tanto, faz-se necessário um sistema biológico no qual essa avaliação possa ser feita de uma forma controlada e ética, especialmente quando o objetivo é o desenvolvimento e aperfeiçoamento de terapias em saúde humana. A seguir, três modelos mais amplamente utilizados em pesquisa de biomarcadores são apresentados (Figura 3).

 


Figura 3. Modelos de estudo utilizados na pesquisa de biomarcadores. A) Modelos in vivo, nos quais utiliza-se os organismos vivos para avaliar a resposta do organismo quando um estímulo (tratamento) é aplicado; B) Modelos in vitro usualmente desenvolvidos por cultura celular dos quais tem se desenvolvido modelos mais aperfeiçoados como os C) sistemas -on-a-chip, nos quais o meio de cultura que percorre o microssistema, é coletado para analisar as alterações do perfil metabólico após as perturbações aplicadas; e finalmente os D) modelos in silico que visam a modelagem das respostas metabólicas e essencialmente estão baseados em sistemas de bioinformática. Fonte: Autor

 

Modelos in vivo

Modelos animais

Os modelos animais têm sido utilizados durante mais de dois mil anos e aportado avanços significativos na prática médica, desde as caracterizações anatômicas até a biologia molecular de doenças e desenvolvimento de novas drogas e medicamentos.44 Na atualidade, a preocupação para a seleção e validação dos modelos animais é cada vez mais importante para compreender bem as múltiplas interações nos complexos sistemas biológicos, especificamente no campo da medicina, a fim de entender a fisiopatologia e etiologia das doenças.

Os modelos animais (Figura 3A) são os modelos in vivo44 mais amplamente utilizados para a avaliação da segurança e efetividade de novos medicamentos. Porém, devido às diferenças metabólicas entre seres humanos e animais e as diferentes condições experimentais em laboratório e ensaios clínicos, ainda hoje há necessidade de adequar e melhorar os modelos e desenhos experimentais para uma efetiva e eficiente translação clínica desde a pesquisa básica até a aplicação médica.45,46 Esses desafios constituem importantes considerações éticas resumidas nos princípios orientadores de substituir, reduzir e refinar, conhecidos como os princípios dos três erres (3Rs, Reduce, Replace and Refine).46,47 Guias como ARRIVE (Animals in Research: Reporting In Vivo Experiments)48 ou PREPARE (Planning Research and Experimental Procedures on Animals: Recomendations for Excellence)49 detalham o desenho experimental ético com animais.

Os modelos animais não são genéricos, mas deveriam ser avaliados para condições e/ou doenças específicas. Por exemplo, Pensado-López et al. descreveram os ratos (Mus musculus e Rattus norvegicus) e peixe-zebra (Danio rerio) como modelos experimentais de desordens do espectro autista,50 enquanto Ghandi et al. avaliaram biomarcadores de expressão genética em ratos humanizados hematopoieticamente sob radiação com aplicação para estudos de biodosimetria.51 Por sua vez, foi demonstrado que os embriões de rã-de-unhas-africana (Xenopus laevis) é um modelo útil para avaliar a lesão hepática induzida por drogas, principalmente na primeira fase de desenvolvimento de drogas.52 Os estudos desenvolvidos por O'Kell et al. assinalam o potencial uso de caninos como modelo animal da diabetes tipo 1 (T1D), em substituição de ratos NOD já utilizados devido às similaridades metabólicas e genéticas, assim como necessidades terapêuticas e possível envolvimento de processo autoimune.53 Em 2017, O'Kell et al. acharam mediante metabolômica global um incremento de intermediários na glicólise e gliconeogênese, assim como em cadeias ramificadas de valina, enquanto uma diminuição em intermediários no metabolismo do triptofano, nas concentrações de aminoácidos múltiplos (AA) e sais biliares nos animais diabéticos - alterações similares às observadas em humanos.54

O cachorro doméstico (Canis familiaris) já tem sido proposto como modelo de envelhecimento por apresentar similaridades no padrão de envelhecimento, condições ambientais, assistência médica, tipo e evolução de doenças apresentadas no último período da vida com os humanos.55,56 Porém, ainda é preciso determinar como diferentes variáveis (e.g., peso, tamanho, origem, alimentação etc.) afetam o metabolismo nesta espécie. Como exemplo, Hoffman et al. acharam maiores níveis em metabólitos relacionados com o metabolismo do triptofano nos indivíduos pequenos (mais longevos) do que nos maiores, enfatizando que o triptofano desempenha um papel importante nos processos de envelhecimento.57

Na área ambiental, Pinto-Vidal et al. utilizaram exemplares da rã-touro-americana (Lithobates catesbeianus) para determinar se os níveis permitidos de lítio e selênio em corpos de águas e efluentes, segundo a legislação brasileira, efetivamente protegem a vida aquática. A pesquisa avaliou as alterações metabolômicas, histológicas e imunológicas em amostras de fígado por meio de biomarcadores específicos do metabolismo associado à produção e consumo energético. O estudo mostrou um acelerado gasto de glicose e triglicerídeos relacionado com o processo de desintoxicação sob níveis iguais ou menores aos indicados na legislação.58 As minhocas de terra (Eisenia foetida) foram já utilizadas na avaliação da toxicidade do cobre em solos agrícolas mediante a determinação de biomarcadores do estresse oxidativo como a redução do citocromo c, o malondialdeido (MDA) e a atividade da catalase - compostos alterados como consequência da presença em excesso de cobre.59

Modelos in vitro

Cultura de células

A cultura de células data desde inícios do século XX e consiste no crescimento de células individuais, ou seja, que não estão organizadas em tecidos.60 Esse tipo de modelo in vitro representa uma alternativa eticamente viável à utilização de modelos animais, além de contar com vantagens como ser de baixo custo e maior reprodutibilidade dos resultados.61 Condições experimentais especiais, tais como os nutrientes, fatores de crescimento e substratos devem ser observadas para favorecer a proliferação e a diferenciação das células, assim como para evitar contaminações cruzadas.62 O modelo de cultivo celular 2D e 3D são os dois tipos de cultura de célula utilizados. A cultura em 2D apresenta a desvantagem de não ser desenvolvida num ambiente e condições próximas das condições in vivo, devido a fatores como a perda da interação intercelular, a polaridade e o ambiente extracelular, perda da morfologia e a organização celular etc., que podem mudar a expressão genética, o fenótipo, ou a resposta celular. Já a cultura 3D permitiria contornar essas dificuldades, mesmo sendo mais custosos e trabalhosos quando comparado com a cultura 2D.63,64 Segundo o tipo de experimento a ser realizado e os objetivos do estudo, vários sistemas tem sido desenvolvidos para recriar as estruturas 3D, tais como a utilização de material polimérico duro, fibra de vidro hidrofílica, suportes em hidrogel, sistemas de microplacas esféricas e levitação magnética, capazes de aproximar-se ao comportamento in vivo.64 Por esse motivo, os sistemas de cultura 3D tem um maior potencial na pesquisa biomédica, e na descoberta de biomarcadores.

No contexto da cultura celular (Figura 3B), a metabolômica como meio para a descoberta de potenciais biomarcadores encara algumas dificuldades no preparo da amostra, i.e., o quenching metabólico (a interrupção do metabolismo e atividade enzimática) e a extração dos metabólitos. Tocante nisso, Dietmair et al.,65 Dettmer et al.66 e Teng et al.67 sugeriram algumas aproximações experimentais para melhorar esses processos.

Os modelos utilizando culturas de células tem uma ampla aplicação na busca de biomarcadores em células cancerosas,68-70 seguido em menor extensão por outras doenças, como virais71 e produto de exposição a fatores ambientais.72 Outro campo de suma importância é no desenvolvimento e teste de novos fármacos que ajudam a descartar moléculas nos primeiros estágios de desenvolvimento,73,74 além de avaliar a resposta ao medicamento75 e entender os mecanismos subjacentes - enfoque no qual as culturas 3D de células têm um aporte promissor.76-78

*-on-a-chip

O desenvolvimento dos microsistemas conhecidos como body-on-a-chip,79 organs-on-a-chip,80 e inclusive a human-on-a-chip,81 representa um avanço importante nos estudos in vitro. Neste tipo de modelo um tecido é cultivado em placas de poli(metil-metacrilato) ou poli(dimetilsiloxano) (PDSM) sob condições químicas e mecânicas que tentam mimetizar as condições dinâmicas de um ambiente in vivo.82 Essas placas de polímero recriam uma estrutura 3D com uma complexidade estrutural mais semelhante a aquela encontrada nas células, o que afeta a difusão dos compostos e, portanto, o tempo de contato com o tecido. Esse fato representa uma grande vantagem quando comparado com os modelos tradicionais 2D de cultura de células, que não permitem simular as respostas fisiológicas e as interações entre os órgãos e o microambiente e, portanto, requerem validação com os modelos in vivo.80

Tecidos individuais de tumores83 e órgãos (organ-on-a-chip) como fígado,84 coração,85 vasos sanguíneos,86 pulmão,87 rins,88 cérebro,89 entre outros, têm sido cultivados neste tipo de microssistemas; porém, também permite a interação de diversos tipos de tecidos conformando sistemas multi-órgãos, por meio de microcanais que fornece uma grande área superficial que incrementa a transferência de massa, a rapidez de mistura, e o controle de outras propriedades físico-químicas, permitindo a sinalização química entre os órgãos.80 Wang et al. desenvolveram pela primeira vez um estudo combinando o metabolismo de droga, metabolômica e engenharia de célula no estudo do metabolismo da tolcapona (um inibidor enzimático que prolonga os efeitos do fármaco levodopa - usado no tratamento da doença de Parkinson) em um sistema microfisiológico envolvendo cérebro, fígado, coração, pulmão, pâncreas, intestino e endométrio.90 O estudo identificou 18 biomarcadores no microssistema do cérebro humano após a dosagem da tolcapona indicando alteração de várias rotas metabólicas.

Algumas outras vantagens que esses tipos de modelos apresentam quando comparados com os modelos in vitro clássicos, são: (i) gerar os estímulos mecânicos e químicos dependentes do tempo que são importantes para o funcionamento celular normal; (ii) gerar gradientes mecânicos e gradientes na concentração de moléculas de sinalização que permitam mimetizar um órgão funcional num chip; e (iii) reduzir os custos e tempos associados à utilização de modelos animais.82

Esse tipo de microssistemas visa aperfeiçoar as avaliações dos efeitos de compostos químicos - drogas, por exemplo - nos tecidos humanos, assim como avaliar a resposta de medicamentos.82 Jellali et al. estudaram a hepatoxicidade de DDT, permetrina e as misturas em um microssistema de hepatócitos de ratos Sprague-Dawley.91 Os resultados do perfil metabólico identificaram três metabólitos (α-cetoglutarato, arginina e 2-hidroxibutirato) que estão associados à necrose hepática e inflamatória. Outros metabólitos, como o benzoato, incrementaram seus níveis relativos de concentração decorrente da dosagem de DDT150. Essa pesquisa representa uma área relativamente recente denominada como metabolomics-on-a-chip (Figura 3C).92-94

Modelos in silico

Com o desenvolvimento e aprimoramento dos sistemas computacionais e os métodos de análises multivariadas, as plataformas in silico passaram a ser usadas como um amplo campo para a descoberta e avaliação de biomarcadores, tendo como principal característica a possibilidade de estabelecer hipóteses comprováveis com experimentos in vivo ou in vitro.95

As plataformas in silico são baseadas em métodos matemáticos e estatísticos que conseguem descrever a complexa dinâmica da informação biológica gerada pelas interações dos componentes dos sistemas biológicos (genes/RNA, proteínas, enzimas, metabólitos etc.) (Figura 3D).96,97 A compreensão dessa dinâmica permite prever os fenótipos em resposta a alterações específicas, como a fisiopatologia de doenças ou os efeitos devidos à administração de uma droga. Assim, a utilização dos métodos in silico tem o potencial de acelerar o fluxo de trabalho, baixar os custos e diminuir a taxa de possíveis erros nas pesquisas sobre biomarcadores de grande interesse em áreas como a medicina translacional e medicina personalizada,98 bem como o desenvolvimento de novos fármacos, sendo essa última a área onde se observa o maior crescimento na aplicação de modelos de tais métodos.99,100

Em geral, os modelos in silico são classificados em: (i) modelos baseados em interações, (ii) modelos baseados em restrições;101 e (iii) modelos baseados em mecanismos. O primeiro descreve a topologia dos elementos no sistema; o segundo incorpora ou acrescenta as limitações referentes a interação, constantes termodinâmicas,102 estequiometria,103 etc.; e o terceiro fornece informações sobre a cinética das reações e, portanto, da dinâmica biológica.

Porém, a falta de informação suficiente para cada um desses modelos é um fator limitante para suas amplas aplicações. Alguns aspectos a serem considerados na construção dos modelos são o tipo de abordagem (top-down ou bottom-up), a granularidade (o nível de escala biológica que abrange o modelo) e o escopo, ou seja, o detalhamento do modelo.95

Pode-se descrever três níveis de modelos de sistemas bioquímicos104 cujo desenvolvimento é sequencial e iterativo, em que os resultados dos modelos posteriores são utilizados para melhorar aqueles dos prévios: i) os modelos bioquímicos; ii) os modelos matemáticos; e iii) os modelos computacionais. Os modelos bioquímicos descrevem de forma mecanicista o sistema como uma rede de reações que conectam os componentes (metabólitos, proteínas etc.) entre si. A partir de tais modelos bioquímicos os modelos matemáticos são criados, isso é, a informação bioquímica é traduzida em sistemas de equações diferenciais (ordinárias e parciais), descrições estocásticas, redes booleanas e bayesianas que incluem os princípios de massa, energia e balanço de carga. Finalmente, o modelo computacional é gerado quando são designados valores numéricos às variáveis no modelo matemático para conseguir explicar e predizer o comportamento do processo biológico.

Existe uma variedade de metodologias para analisar redes metabólicas,105-110 cujo tratamento iria além do escopo desta revisão. O trabalho de Tomar e De trata de forma mais abrangente diversas metodologias aplicadas na análise de rotas metabólicas.111 No entanto, é importante mencionar dois dos principais, as Redes Metabólicas (Network analysis) e a Análise de Rotas Metabólicas (Pathway analysis). Para o leitor que quiser se aprofundar nas variáveis que devem ser consideradas para construção de tais modelos, os desafios em suas construções, possíveis soluções e ferramentas para contorná-los, são sugeridas as referências de Yuryev,112,113 Palson,114 Yuraszeck,95 Kdambi,97 Maurya e Subramanian,104 Torres e Santos,115 Lapatas et al.,116 Gómez-Cabrero et al.,117 Pinu et al.,118 Brunak et al.,119 Gu et al.,120 Son et al.,121 O'Brien et al.,122 Mardinoglu et al.,123 Thiele et al.,124 e Masid e Hatzimanikatis.123-125

As organizações científicas têm despendido grandes esforços para criação e melhoramento de algoritmos de mineração de textos e curadoria de bases de dados para a obtenção de dados confiáveis em plataformas como a Sinal Transduction Knowledge Environment (STKE),126 a Kyoto Encyclopedia of Genes and Genomes (KEGG),127 a Human Protein Reference Database (HPRD),128 a Biomolecular Interaction Network Database (BIND),129 a Human Metabolome Database (HMDB),130 BioCyc,131 entre outras.112 Além disso, diversos softwares são disponíveis para realizar Pathway Analysis em formato livre on-line: Cytoscape, PathCase, cPath, GeneMAPP, CellDesigner, Biological Network, MetaboAnalyst, MetaMapR,132,133 etc, ou de uso privativo como o MetaCore, GeneGO, Pathway Studio e Pathway analysis.113

Existe uma vasta variedade de modelos e software134 para o estudo de diversos sistemas biológicos, tanto gerais quanto específicos - cada uma com os respectivos desafios e possíveis soluções. A descrição de cada um deles ultrapassa o objetivo desta revisão bibliográfica, porém, os leitores são encaminhados a outras revisões bibliográficas135,136 ainda mais detalhadas para uma compreensão mais abrangente de cada tópico possível. Por exemplo, modelos in silico para câncer,137 glioblastoma,138 farmacocinética e toxicidade em estudos pré-clínicos,139 otimização de fármacos,140 biomarcadores toxicológicos,141 avaliação de risco ambiental,142 doenças mentais como o Alzheimer,143,144 asma e doenças alérgicas,145 e inclusive da célula completa estão disponíveis.146,147

 

RAZÕES PELAS QUAIS A BUSCA POR BIOMARCADORES PODE FALHAR

Com o desenvolvimento da química analítica instrumental, a pesquisa em biomarcadores avançou significativamente, os quais, após uma longa etapa de validação biológica, podem conquistar espaço no mercado clínico de análises de prognóstico ou diagnóstico, o que permitiria um tratamento prévio de diversas doenças complexas, sendo essas categorizadas conforme seus sintomas clínicos, superficiais e observáveis.148

Entretanto, existem alguns problemas (em grande parte na etapa de descoberta) que levaram a uma baixíssima porcentagem de biomarcadores aprovados para uso clínico depois da etapa de validação.149,150 Necessita-se, assim, buscar maneiras de compreender como, onde e porquê a pesquisa em biomarcadores vem falhando nos últimos anos.151 Concomitantemente, uma análise dos métodos utilizados no desenvolvimento de pesquisas em biomarcadores deve ser feita para questionarmos sua eficiência como método científico.150,152

As preocupações com os erros na investigação de biomarcadores advêm da necessidade de testes clínicos com baixas taxas de falsos positivos/negativos uma vez que mesmo um erro de 0,01% pode representar um número alarmante de resultados errôneos quando aplicado a uma grande população e, assim, pode contribuir para a precarização da saúde de indivíduos que se submetem ao exame e vierem adotar um tratamento inadequado para a condição clínica que apresentam. Uma forma de minimizar essa taxa de erro é eliminar ou minimizar erros analíticos que podem influenciar negativamente a construção do estudo.153 Desse modo, percebe-se a necessidade de identificar e tratar de maneira adequada as falhas que tais biomarcadores podem apresentar.

Método de obtenção, tratamento, armazenamento e perfil das amostras

Para que seja garantida a qualidade de um estudo que utiliza material biológico, faz-se necessário a garantia de um controle de qualidade quanto a seleção de uma população alvo e como as amostras serão obtidas, armazenadas e tratadas.

Nesse sentido, deve-se atentar a uma clara definição de critérios de exclusão e inclusão a partir das características desejadas para a população alvo, de maneira que esses sejam definidos com cautela e garantindo que os perfis das amostras coletadas estejam suficientemente próximos, para semelhança dos dados obtidos, e que esse perfil seja equivalente à população alvo do estudo. Assim, critérios como idade, sexo, quadro clínico, gravidade da doença em estudo, entre outros, devem ser considerados.152,154

Adicionalmente, a seleção de indivíduos com diferentes estágios ou gravidade da doença150,152,154 e forma de coleta, armazenamento e preparo das amostras biológicas podem influenciar os resultados obtidos devendo ser baseados nos padrões validados pelos órgãos de segurança, ética e vigilância sanitária de cada país.152,155 Tais fatores devem ser considerados a fim de que a pesquisa ocorra de maneira segura para os analistas e para que seus resultados possuam confiabilidade frente à comunidade científica e à sociedade.

Métodos de análise

Os resultados na identificação de potenciais biomarcadores dependem do método de análise selecionado devido a fatores como a seletividade do método de extração dos analitos, precipitação de interferentes,156,157 da plataforma de análise instrumental disponível e o leque de configurações nas quais estão disponíveis.158 Conforme mostrado por Gika et al., diferentes íons foram detectados em uma mesma amostra ao realizar análise metabolômica por espectrometria de massas usando analisadores de massas diferentes (Qq-TOF e Q-TRAP).159

Sobre ajuste (overfitting)

Um dos erros de caráter estatístico que podem ser cometidos consiste no sobre ajuste dos dados, uma violação quanto ao princípio da parcimônia,160,161 que consiste na adoção de um modelo de tratamento estatístico de dados que assume mais valores do que se faz essencial para a análise ou se dá pelo uso de abordagens mais complexas do que o necessário.160

Esse processo pode ocorrer de duas formas: (i) através do uso de modelos mais flexíveis do que o necessário, ou seja, o método de abordagem estatística aplicado tende a se adaptar aos resultados adquiridos e incluir os erros inatos na análise, tratando tais erros como resultados;160,162 ou (ii) pelo uso de modelos que admitem elementos desnecessários para o tratamento dos dados o que gera uma precarização da previsibilidade dos dados analíticos, uma análise imprecisa e um mal entendimento dos dados obtidos.160

Número de amostras

O segundo tipo de erro observado em estudos analíticos, como já citado anteriormente, relaciona-se a inerente existência de variância entre valores obtidos através da análise de múltiplas amostras. Entende-se que é necessário sempre tomar um número de amostras de maneira a minimizar esse desvio. Com isso, a necessidade de se obter uma forma de calcular o número precisamente necessário de amostras é abordado por diversos autores.163-167

Assim, a existência de um espaço amostral amplo acarreta uma menor taxa de falsos positivos para o uso do biomarcador, permitindo que o analista determine tendências dos valores relativos ao analito em situações específicas, isso é, torna possível perceber a existência de resultados dispersos, que não são válidos para a análise e devem ser excluídos.168

Por sua vez, é perceptível que existe um desafio mediante a complexidade do estudo e a raridade da doença abordada. Com isso, inerentemente não se faz possível obter números satisfatórios de amostra para a garantia de poder analítico do estudo.152 Para isso existem métodos estatísticos que visam corrigir possíveis falhas. Entretanto, observa-se que diversas vezes o estabelecimento de novos biomarcadores não foi possível devido a falhas relacionadas a ausência de tais métodos estatísticos ou a aplicação equivocada dos mesmos na etapa de tratamento dos dados.151,152

Testagem de hipóteses múltiplas

Durante a realização de um estudo para o descobrimento de novos biomarcadores observa-se que, para um mesmo fenômeno, podem ser admitidas diversas hipóteses. Dessa maneira, com o interesse crescente sobre o estudo de biomarcadores usando as ciências ômicas, as abordagens estatísticas que tratam múltiplas hipóteses de maneira abrangente tornaram-se necessárias. Assim, faz-se essencial minimizar interpretações equivocadas durante o estudo estatístico, a fim de conferir a confiabilidade desejada aos dados150,169 relacionados diretamente ao aumento de falsos positivos ao se realizar mais comparações entre probabilidades de significâncias em diferentes testes t.170

Tais valores, se adotados para somente uma hipótese, regem o comportamento de um conjunto de dados frente a hipótese admitida. Essa observação, entretanto, pode levar o analista a assumir que quando as amostras são submetidas a múltiplas hipóteses independentes, o valor que corresponde à probabilidade de se obter um falso positivo se manterá o mesmo.170

Tal erro é facilmente percebido quando o valor 1 - α e é submetido a mais testes de hipóteses (n) e, com isso, percebe-se que o valor de p cai exponencialmente conforme (1 - α)n.. Com isso, pode-se observar que a adoção de um único p-valor para todas as hipóteses abordadas durante a análise dos dados levará o analista a aumentar significativamente o erro da análise.

Para corrigir tais erros, dispõe-se de alguns métodos estatísticos como a correção de Bonferroni,170-172 o método de Holm-Bonferroni e a correção de Sidák, sendo que todos os métodos representam ferramentas eficientes para a correção dos p-valores das múltiplas hipóteses tomadas.173,174

Também se percebe que a existência de múltiplas informações no estudo de biomarcadores pode acarretar uma interpretação errada dos dados levando a falsas descobertas de biomarcadores. Entretanto, tal problema pode ser contornado adotando-se ferramentas como o False Discovery Rates (FDR)175 e, também, tomando-se de abordagens mais recentes como o Local False Discovery Rates (LFDR).176

Não reprodutibilidade

Mesmo com o desenvolvimento pleno do estudo e obtenção de dados que aparentam ser verídicos, a comunidade científica preza pela realização de testes de reprodutibilidade que se fazem primordiais para o desenvolvimento das ciências ômicas.177 Dessa forma, identifica-se se houve generalização dos dados obtidos e conclui-se se existiram erros durante a análise e como eles interferiram em seus resultados, evitando que esse tipo de erro leve à divulgação de biomarcadores que apresentam falhas devido à estudos não reprodutíveis.178 Ao ignorar a etapa da replicação do estudo de um biomarcador, negligencia-se a validação desse biomarcador. Desse modo, os dados obtidos se tornam não confiáveis, sendo inadequados para a implementação clínica do método.151

Entretanto, percebe-se que a origem desse problema muitas vezes não recai sobre o analista. A replicação, como toda etapa do método científico, requer financiamento e é, majoritariamente, custosa quando realizada de maneira adequada. Dessa forma, vê-se que limitações financeiras contribuem para o desenvolvimento incompleto de um estudo e, assim, permitindo a propagação de erros simples que poderiam ser evitados.150

Não adequação para performance clínica

Muitos biomarcadores promissores e que tiveram investigações bem-sucedidas não são implementados de fato em análises clínicas.

A primeira razão para esse problema consiste na forma como as amostras devem ser coletadas para que a determinação do biomarcador seja feita adequadamente. Isso se aplica principalmente para aquelas extremamente invasivas, tornando a aplicação de tal biomarcador inviável na prática clínica.151

Além disso, a falha de um biomarcador pode se relacionar a falta de investimento para inserção dele no mercado. Isso ocorre quando a performance do método não é suficiente para a implementação clínica, ou seja, quando a obtenção de informações cruciais para a determinação de algum transtorno não é contemplada.179

Percebe-se também que há uma problemática que ronda a retirada de biomarcadores já amplamente difundidos no meio clínico, mas que não apresentam sensibilidade, especificidade e - para o caso de métodos mais invasivos - viabilidade para as análises, ou que são um ponto de divergência no meio científico. Esses, por terem muitas vezes sido implementados durante o início da pesquisa em biomarcadores, no qual utilizavam-se métodos "rudimentares" para a análise estatística de dados, ainda sofrem grande resistência para não serem mais usados em análises clínicas de rotina.151 O exemplo desse tipo de situação é o biomarcador PSA (prostate-specific antigen), aprovado em 1986 pela FDA para o teste de rastreamento de câncer de próstata, que apesar de ter uma especificidade de aproximadamente 90%, possui uma inaceitável baixa sensibilidade (20-45%) no intervalo de concentrações de 0 - 4 ng/mL.180 Embora o teste PSA permita uma detecção precoce em aproximadamente 90% dos casos, também já foi demostrado que conduz a sobrediagnósticos e sobretratamentos.151,152

 

ÁREAS DE APLICAÇÃO DOS BIOMARCADORES

Essa sessão não pretende apresentar uma revisão completa de biomarcadores aplicados na área clínica, mas estudos representativos relacionados às doenças mais incidentes e com maiores índices de mortalidade atualmente (Tabela 1S). Diversos tipos de biomarcadores têm sido buscados nas diferentes áreas ômicas (genômica, transcriptômica, proteômica e metabolômica) para estudar os estados patológicos e encontrar substâncias que possam auxiliar e/ou antecipar o diagnóstico, prognóstico e predição de várias doenças (Tabela 2S). Nesse sentido, a metabolômica, que corresponde a análise abrangente de pequenas moléculas (ou metabólitos) que sofrem alterações mais rapidamente do que genes e proteínas, tem sido considerada uma ferramenta mais sensível para essa busca.181 Nessa área, tanto a metabolômica global quanto a alvo estão sendo cada vez mais utilizadas para o entendimento de várias condições patológicas, para o desenvolvimento e a descoberta de novos fármacos e para o estudo das reações causadas pelos medicamentos associada a medicina personalizada. Na Figura 4, a base de dados Scopus e Web of Science mostram um aumento da busca por biomarcadores baseados em metabolômica nas diversas áreas citadas acima a partir de 2015 (buscar realizada em 14/04/2021).

 


Figura 4. Número de publicações disponíveis pela base de dados Scopus e Web of Science para a busca de biomarcadores baseados em uma abordagem metabolômica de 2015 a 2021 ( 14/04/2021). Palavras-chaves utilizadas: "metabolomics", "biomarkers" e "applications" (nessa ordem)

 

A seguir são apresentadas compilações de artigos que realizaram diversas pesquisas e investigações na tentativa de encontrar biomarcadores das doenças mais relevantes atualmente.

COVID-19

Desde 2019, a COVID-19 tem sido o foco da atenção internacional devido a sua disseminação global. Ela atinge e causa infecção do trato respiratório inferior em humanos.182 Os sintomas podem variar de leves a graves, mas as alterações fisiológicas associadas a essa patologia são pouco compreendidas. Por isso, algumas pesquisas tem sido realizadas na tentativa de entender a patogênese e facilitar o manejo clínico da doença. Wu et al. realizaram análises metabolômica alvo empregando LC-MS/MS e descobriram que: o nível de carbamoil-fosfato em pacientes que morreram é inferior que naqueles que tiveram sintomas leves; o monofosfato de guanosina (GMP), que é mediado pela GMP sintetase, e as enzimas imunomodulatórias - CD39 e CD73 - são significativamente alterados entre indivíduos saudáveis e pacientes com COVID-19, assim como em casos leves e fatais; e que a dislipidemia pode ser observada em pacientes com COVID-19.182 Por sua vez, Dogan et al. descobriram diferenças significativas entre pacientes e controles saudáveis no metabolismo da purina, glutamina, do leucotrieno D4 (LTD4) e da glutationa. Além disso, que o uso de antagonistas do receptor D4 de leucotrieno, visando a sinalização purinérgica como uma abordagem terapêutica, e a suplementação de glutamina poderia diminuir a gravidade e mortalidade de COVID-19. Essas descobertas foram feitas através de um estudo metabolômico global empregando LC-MS.183

Doença de Alzheimer (AD)

Na doença de Alzheimer (AD), diversos estudos sobre a investigação de biomarcadores foram realizados nos últimos cinco anos por uma abordagem metabolômica, usando biofluídos como sangue, soro, plasma, urina, fluido cerebroespinhal e saliva. Além disso, diversos modelos animais induzidos a AD têm sido avaliados para entender a fisiopatologia da doença.184,185 Estudos alvo e global realizados em diversas plataformas analíticas, como LC-MS,186-194 CE-MS195,196 e GC-MS197-199 evidenciam a alteração de várias vias metabólicas, dentre as quais se destacam o metabolismo da glutationa, da biossíntese de hormônios esteroidais, dos níveis da lisofosfatidilcolina (postulado por Liu et al e Lin et al. como um biomarcador em potencial no plasma),200,201 dos glicerofosfolipídeos, das acilcarnitinas, dos níveis de alguns aminoácidos e dos intermediários do ciclo TCA e da beta-oxidação. Um estudo realizado recentemente por Shao et al. em amostras de sangue analisadas por LC-MS identificou cinco metabólitos capazes de distinguir pacientes com AD, pacientes controle cognitivamente normais e pacientes controle de doença não-neurológica AD. Entre eles estão o ácido cólico, ácido quenodesoxicólico e o triptofano.202 Vale ressaltar que, atualmente, a AD é diagnosticada através da combinação de técnicas de imagem com a proporção entre os níveis de peptídeo β amilóide (Aβ) total e a proteína TAU no fluido cerebroespinhal.203 Além disso, as pesquisas sugerem que a patologia associada à AD geralmente inicia 20 anos ou mais antes dos sintomas aparecerem, daí a importância de entender essa condição patológica e encontrar biomarcadores de diagnóstico.204

Doenças cardiovasculares (CVDs)

As doenças cardiovasculares (CVD, Cardiovascular Diseases) se referem a qualquer doença que afeta o sistema cardiovascular, podendo ser doenças cardíacas, doenças vasculares cerebrais ou dos rins e doenças arteriais periféricas. Sua patologia é bem diversificada, como aterosclerose, cardiomiopatias, aneurismas, entre outros, e estão associadas a um conjunto de fatores de risco, dentre os quais pode se destacar o sedentarismo, tabagismo, obesidade e diabetes.205,206 Essas enfermidades são as maiores causadoras de óbitos anualmente devido a problemas envolvendo a baixa eficácia das formas de prevenção e dos sintomas serem muito gerais, levando a má interpretação dos resultados, sendo de suma importância a busca de um maior entendimento sobre elas e de novas formas de tratamento.207-209 A busca de biomarcadores dessas doenças se apresenta como uma ferramenta muito importante nessa missão e a crescente publicação de artigos utilizando essa linha de pesquisa tem mostrado sua eficiência.210,211 Dentro do extenso número de publicações nessa área, são encontrados estudos específicos, como por exemplo, insuficiência cardíaca (IC),212,213 hipertensão214,215 e doença arterial coronária,216,217 assim como estudos mais amplos que exploram várias doenças cardiovasculares simultaneamente.218,219

A hipertensão é uma das doenças mais comuns na população em geral e sua patogênese é considerada complexa já que existem muitos fatores envolvidos como genética, abuso de álcool e/ou cigarro, sedentarismo, consumo em excesso de sal, sono inadequado, dentre outros. Apesar disso, avanços para descoberta de biomarcadores tem ocorrido possibilitando novas formas de diagnóstico e tratamento da hipertensão essencial (EH).220,221 Analisando urina de pacientes com hipertensão e pacientes saudáveis utilizando um equipamento de UPLC-Q-TOF/MS, Zhao et al.214 encontraram 10 biomarcadores: ácido 2-aminooctanóico, melatonina, ácido 5-hidroxiindolilacético (5-HIAA), 3,4-dihidroxifenilglicol (DOPEG), tirosina (metabólitos do metabolismo dos aminoácidos), ácido butírico, ácido 5-hidroxihexanóico (metabólitos do metabolismo dos ácidos graxos), L-metionina, 11-hidroxiandrosterona e cortolona (metabólitos da biossíntese dos hormônios esteroides e de estresse oxidativo). Esses biomarcadores levaram os pesquisadores a criar hipóteses da cascata de eventos que causam a diminuição na elasticidade dos vasos sanguíneos e consequente aumento na pressão sanguínea.

Câncer de mama (BC)

Um grande esforço também tem sido feito para encontrar biomarcadores na área de oncologia, uma vez que o câncer continua sendo uma das principais causas de morte no mundo, depois das doenças coronarianas.222 De acordo com a série da GLOBOCAN, uma agência internacional de pesquisa do câncer (IARC), o câncer de mama (BC) contribui com mais de 11,6% de todos os tipos de câncer.223 Embora a mamografia digital anual seja considerada como uma forma eficaz para reduzir a mortalidade por BC em mulheres assintomáticas adequadas à idade, a sensibilidade tende a depender da densidade do tecido e do crescimento do tumor.224 Nos últimos cinco anos, muitos estudos foram desenvolvidos para a busca de biomarcadores de BC baseados em metabolômica. Nesse contexto, Omran et al. desenvolveram um método empregando CG-MS que permite identificar e quantificar 1-metiladenosina (1-MA), 1-metilguanosina (1-MG) e 8-hidroxi-2'-desoxiguanosina (8-OHdG) presente na urina de pacientes com BC. Esses nucleosídeos modificados podem ser úteis no diagnóstico precoce da doença.225 Park et al. identificaram quatro biomarcadores (L-octanoilcarnitina, 5-oxoprolina, hipoxantina e ácido docosahexaenóico) no plasma de pacientes com BC por LC MS, podendo contribuir para o diagnóstico precoce da doença.226 Outros metabólitos, como a taurina, o ácido glutâmico e o ácido etilmalônico, identificados no soro de pacientes com BC por LC MS/MS e CG-MS/MS podem ser importantes na detecção dessa patologia.227 Além disso, menores níveis de aspartato no plasma foram descobertos em pacientes com BC.228 Cui et al. identificaram que a lisofosfatidiletanolamina e a ceramida (metabólitos envolvidos na sinalização de lipídios) podem desempenhar um papel importante no desenvolvimento e na progressão do carcinoma ductal invasivo, o tipo mais comum do BC.229 Por outro lado, Fan et al. mostraram que oito metabólitos (carnitina, lisofosfatidilcolina 20:4 e 16:1, prolina, entre outros) podem ser utilizados para a classificação dos quatro subtipos do BC.230 Recentemente, Díaz-Beltrán et al. encontraram perfis moleculares distintos e representativos dos fenótipos de BC (Luminal A - LA, Luminal B - LB, HER2 e Triplo Negativo - TN), analisando amostras de sangue por LC-MS. Eles podem atuar como biomarcadores para um diagnóstico preciso, para a discriminação fenotípica e para a intervenção terapêutica personalizada.231

Fármacos

Outra aplicação importante dos biomarcadores é na farmacometabolômica. Essa área surgiu com o propósito de buscar metabólitos que possam auxiliar na previsão do resultado do tratamento com um medicamento, seja ele de eficácia ou toxicidade.232 Essas informações têm se tornado cada vez mais importantes na medicina de precisão, uma vez que é possível conhecer o fenótipo do indivíduo em resposta a drogas.233,234 O termo farmacometabolômica foi definido em 2006 em um estudo realizado por Clayton et al.232 Nele, avaliou-se a urina de ratos antes (pré-dose) e após (pós-dose) a administração do paracetamol, um fármaco com propriedades analgésicas e antipiréticas. Eles verificaram diferenças estatisticamente significativas entre os perfis bioquímicos urinário pré-dose e o resultado histológico pós-dose entre os grupos estudados. Além disso, observaram que a taurina, o N-óxido de trimetilamina (TMAO) e a betaína (metabólitos presentes na urina antes da administração do medicamento) estão envolvidos na previsão da hepatotoxicidade desse medicamento, uma vez que seus níveis urinários estão associados a diferentes graus histológicos de danos ao fígado. Vale ressaltar que a hepatotoxicidade é a causa mais frequente de falência aguda do fígado. Faz parte ainda de uma das maiores causas do recolhimento e retirada de medicamentos, restrições e falhas de projeto.235 Além disso, os prejuízos provocados ao fígado por medicamentos constituem um desafio para clínicos, indústria farmacêutica e agências regulatórias.

Recentemente, um estudo farmacometabolômico realizado por Wu et al. identificou 4 metabólitos (ácido 3-hidroxadípico, D-galactose, lisofosfatidilcolina (LisoPC) (P-16:0) e tetradecenoil-L-carnitina) como indicadores preditivos da eficácia da gemcitabina em pacientes com câncer pancreático. Vale ressaltar que a gemcitabina é um medicamento de primeira escolha para o tratamento do câncer pancreático, mas o tempo de sobrevida geral dos pacientes em monoterapia com esse medicamento é menor do que 6 meses,236,237 o que justifica a necessidade de alcançar os melhores resultados terapêuticos nesses pacientes.

A esclerose lateral amiotrófica (ALS) é uma condição neurodegenerativa caracterizada pela atrofia, fraqueza muscular, fasciculações e morte, cerca de 2 a 5 anos após o início da doença devido à insuficiência respiratória.238 Em 2018, Blasco et al. mostraram através de um estudo farmacometabolômico que o tratamento com olesoxima e o riluzol em pacientes com ALS modifica diferentes vias metabólicas. Além disso, observaram que o mecanismo de ação desses medicamentos pode ter implicações para o desenvolvimento de outros medicamentos.239 Nesse caso, o número reduzido de biomarcadores validados240 e a compreensão limitada dos fatores etiológicos dificultam o desenvolvimento de medicamentos.

Já pacientes com câncer que fazem o uso da cisplastina enfrentam o seu principal efeito adverso, a nefrotoxicidade (com grandes diferenças individuais). Isso consiste numa limitação importante ao seu uso e a sua eficácia sobretudo para idosos com a função renal já debilitada. Ao reconhecer as diferenças individuais, alguns métodos são adotados, mas carecem de sensibilidade, especificidade ou são formas muito invasivas para realizar uma avaliação. Nesse contexto, Zhang et al. descobriram aminoácidos de cadeia ramificada (BCAAs) como preditores das diferenças individuais da nefrotoxicidade em ratos com 85% de precisão. Nesse estudo, tanto a metabolômica global quanto alvo (LC-MS/MS) foram utilizados.241

Tang et al. também realizaram um estudo farmacometabolômico para identificar biomarcadores de resposta em pacientes com leucemia mielóide aguda tratados com a associação de citarabina e antraciclina.242 O regime medicamentoso utilizado é padrão para essa condição e geralmente beneficia muitos pacientes.243 No entanto, de 30 a 40% dos pacientes sofrem de alguns efeitos adversos sem observar qualquer resultado positivo.56,58 Nele, a dodecanamida e o leucotrieno B4 dimetilamida foram descobertos como preditores da quimiossensibilidade para esses pacientes.244

 

CONCLUSÕES

Dentro de uma descrição abrangente do que é um biomarcador, como indicador fisiológico de uma condição particular de um sistema biológico, os biomarcadores moleculares são de especial interesse devido a sua estreita relação com as rotas bioquímicas subjacentes à condição em particular sob estudo. A investigação de biomarcadores moleculares tem-se potencializado com o desenvolvimento das ciências ômicas - especialmente a metabolômica - que tem permitido avaliar a complexidade molecular inerente à dinâmica e resposta dos sistemas biológicos decorrentes de perturbações ambientais, químicas e biológicas. Como indicadores clínicos, eles devem responder a quesitos de susceptibilidade e predição para uma doença em particular, assim como confiabilidade na sua medição, e cuja obtenção gere o menor desconforto aos pacientes.

A busca por biomarcadores é uma árdua tarefa abordada em diferentes contextos científicos, portanto a padronização do que se entende por biomarcador - e suas respectivas classificações - é indispensável para a comunicação efetiva e harmoniosa entre as pesquisas biomédicas. Além disso, a correta conceitualização de 'biomarcador' não é de trivial importância particularmente no que tange ao desenho experimental.

O desenho experimental é a etapa mais importante para a investigação e descoberta de biomarcadores. Para isso devem ser considerados os fatores ambientais, demográficos, estilos de vida, condições de coleta, preparo e análise das amostras, etc., para conseguir discernir entre a variabilidade propriamente associada à perturbação daquela heterogeneidade biológica e ambiental das amostras. A interpretação biológica das mudanças bioquímicas e, portanto, a identificação de potenciais biomarcadores dependem diretamente desta etapa.

No nível experimental, desde a tradicional cultura de células (in vitro), passando pelos modelos animais (in vivo) até o aproveitamento de sistemas bioinformáticos (in silico), têm sido os modelos utilizados na determinação de biomarcadores a partir de uma reconstrução - ainda parcial - da complexa dinâmica fisiológica e bioquímica. Embora os modelos in silico estejam em auge, graças ao desenvolvimento tecnológico e a ciência de dados, certamente ainda dependem da informação fornecida pelos modelos experimentais "de bancada". Tais modelos ainda continuam se aperfeiçoando como descrito no desenvolvimento de técnicas mais sofisticadas como os órgãos on a chip.

De maneira intrínseca, os erros instrumentais sempre estarão presentes em qualquer experimento, portanto, é necessário especial cuidado na capacitação do pessoal encarregado tanto da coleta como da análise das amostras para diminuir o impacto dos erros derivados desse tipo de fontes. No entanto, uma das principais fontes de erro que dificulta a implementação final de biomarcadores em uso clínico de rotina, que deve ser seriamente considerado em qualquer pesquisa, é a reprodutibilidade dos experimentos. A transferência efetiva de ensaios em baixa escala dependerá tanto da repetibilidade como do poder estatístico de uma amostra cuidadosamente selecionada e representativa da população alvo, sendo esse um dos maiores desafios neste tipo de pesquisa.

Finalmente, a notória quantidade de artigos publicados em anos recentes constata o crescente interesse pela pesquisa de biomarcadores, uma área promissória que com esforços principalmente inter e transdisciplinares possibilitarão, num futuro, melhoras clínicas e terapêuticas com um grande impacto na qualidade de vida das pessoas.

 

MATERIAL SUPLEMENTAR

O seguinte material suplementar pode ser acessado livremente pelo website da revista Química Nova (http://quimicanova.sbq.org.br): Tabela 1S. Estudos realizados para a busca de biomarcadores ou para o entendimento de patologias como a COVID-19, a AD, as CVDs, o BC e as análises farmacometabolômicas; Tabela 2S. Potenciais biomarcadores identificados para diferentes doenças humanas nos últimos 5 anos utilizando uma abordagem metabolômica. Base de dados: Web of Science; Palavras-chave: biomarkers, metabolomic, human diseases.

 

AGRADECIMENTOS

Os autores agradecem à Fundação de Amparo à Pesquisa do Estado de São Paulo (FAPESP - processo n° 2020/16089-4), ao Conselho Nacional de Desenvolvimento Científico e Tecnológico (CNPq), à Coordenação de Aperfeiçoamento de Pessoal de Nível Superior (CAPES) e à Universidade da Costa Rica (OAICE-159-2019).

 

REFERÊNCIAS

1. Sahu, P.; Pinkalwar, N.; Dubey, R. D.; Paraoha, S.; Chatterjee, S.; Chatterjee, T.; Asian J. Res. Pharm. Sci. 2011, 1, 09. [Crossref].

2. Mayeux, R.; NeuroRX 2004, 1, 182. [Crossref].

3. Hulka, B. S.; Cancer Epidemiol. Biomarkers Prev. 1991, 1, 13.

4. Group Biomarkers Definitions Working; Clin. Pharmacol. Ther. 2001, 69, 89. [Crossref].

5. FDA-NIH Biomarker Working Group; 2016, 11, disponível em https://www.ncbi.nlm.nih.gov/books/NBK326791/pdf/Bookshelf_NBK326791.pdf, acessada em abril 2022.

6. Califf, R. M.; Exp. Biol. Med. 2018, 243, 213. [Crossref].

7. Li, J.; Florian, J.; Campbell, E.; Schrieber, S. J.; Bai, J. P. F.; Weaver, J. L.; Hyland, P. L.; Thway, T. M.; Matta, M. K.; Lankapalli, R. H.; Narayanasamy, S.; Dancy, J.; Zusterzeel, R.; Tyson, J. Y.; Prentice, K. W.; Jackson, K. C.; Patel, V.; Rouse, R. L.; Wang, Y. C.; Strauss, D. G.; Clin. Pharmacol. Ther. 2020, 107, 40. [Crossref].

8. Wünsch Filho, V.; Gattás, G. J. F.; Cad. Saude Publica 2001, 17, 467. [Crossref].

9. Pearson, T. A.; Mensah, G. A.; Alexander, R. W.; Anderson, J. L.; Cannon, R. O.; Criqui, M.; Fadl, Y. Y.; Fortmann, S. P.; Hong, Y.; Myers, G. L.; Rifai, N.; Smith, S. C.; Taubert, K.; Tracy, R. P.; Vinicor, F.; Circulation 2003, 107, 499. [Crossref].

10. Martínez, P. J.; Baldán-Martín, M.; López, J. A.; Martín-Lorenzo, M.; Santiago-Hernández, A.; Agudiez, M.; Cabrera, M.; Calvo, E.; Vázquez, J.; Ruiz-Hurtado, G.; Vivanco, F.; Ruilope, L. M.; Barderas, M. G.; Alvarez-Llamas, G.; Atherosclerosis 2019, 282, 67. [Crossref].

11. La Thangue, N. B.; Kerr, D. J.; Nat. Rev. Clin. Oncol. 2011, 8, 587. [Crossref].

12. Guedes, V. R.; Bueno, N. F.; de Oliveira, V. V.; Pranchevicius, M. C. da S.; Rev. Patol. do Tocantins 2019, 6, 50.

13. Schomaker, S.; Ramaiah, S.; Khan, N.; Burkhardt, J.; J. Toxicol. Sci. 2019, 44, 225. [Crossref].

14. Afrifa, J.; Zhao, T.; Yu, J.; Mitochondrion 2019, 47, 238. [Crossref].

15. Borges, L. P.; De Jesus, R. C. S.; Moura, R. L.; Rev. Eletrônica Acervo Saúde 2019, 11, e940. [Crossref].

16. James, P. A.; Oparil, S.; Carter, B. L.; Cushman, W. C.; Dennison-Himmelfarb, C.; Handler, J.; Lackland, D. T.; LeFevre, M. L.; MacKenzie, T. D.; Ogedegbe, O.; Smith, S. C.; Svetkey, L. P.; Taler, S. J.; Townsend, R. R.; Wright, J. T.; Narva, A. S.; Ortiz, E.; JAMA 2014, 311, 507. [Crossref].

17. Krhač, M.; Lovrenčić, M. V.; World J. Diabetes 2019, 10, 1. [Crossref].

18. Mayer-Hamblett, N.; Boyle, M.; VanDevanter, D.; Thorax 2016, 71, 454. [Crossref].

19. Kelloff, G. J.; Clin. Cancer Res. 2005, 11, 2785. [Crossref].

20. Amorim, L. C. A.; Rev. Bras. Epidemiol. 2003, 6, 158. [Crossref].

21. Bando, É.; Gonçales, L. N.; Tamura, N. K.; Machinski Junior, M.; J. Bras. Patol. Med. Lab. 2007, 43, 175. [Crossref].

22. Nigro, M.; Falleni, A.; Barga, I. Del; Scarcelli, V.; Lucchesi, P.; Regoli, F.; Frenzilli, G.; Aquat. Toxicol. 2006, 77, 339. [Crossref].

23. Freire, M. M.; Santos, V. G.; Ginuino, I. S. F.; Arias, A. R. L.; Oecologia Aust. 2008, 12, 347. [Crossref].

24. Jacob, P.; Goniewicz, M. L.; Havel, C. M.; Schick, S. F.; Benowitz, N. L.; Chem. Res. Toxicol. 2013, 26, 1615. [Crossref].

25. Tiburtius, E. R. L.; Peralta-Zamora, P.; Leal, E. S.; Quim. Nova 2004, 27, 441. [Crossref].

26. Vidal, A.; Mengelers, M.; Yang, S.; De Saeger, S.; De Boevre, M.; Compr. Rev. Food Sci. Food Saf. 2018, 17, 1127. [Crossref].

27. Mamas, M.; Dunn, W. B.; Neyses, L.; Goodacre, R.; Arch. Toxicol. 2011, 85, 5. [Crossref].

28. Shafi, A. M. A.; Shaikh, S. A.; Shirke, M. M.; Iddawela, S.; Harky, A.; J. Card. Surg. 2020, 35, 1988. [Crossref].

29. Garg, P.; Morris, P.; Fazlanie, A. L.; Vijayan, S.; Dancso, B.; Dastidar, A. G.; Plein, S.; Mueller, C.; Haaf, P.; Intern. Emerg. Med. 2017, 12, 147. [Crossref].

30. Vuckovic, D.; Anal. Bioanal. Chem. 2012, 403, 1523. [Crosref].

31. Krumsiek, J.; Mittelstrass, K.; Do, K. T.; Stückler, F.; Ried, J.; Adamski, J.; Peters, A.; Illig, T.; Kronenberg, F.; Friedrich, N.; Nauck, M.; Pietzner, M.; Mook-Kanamori, D. O.; Suhre, K.; Gieger, C.; Grallert, H.; Theis, F. J.; Kastenmüller, G.; Metabolomics 2015, 11, 1815. [Crossref].

32. Brucker, N.; Nascimento, S. N.; Bernardini, L.; Charão, M. F.; Garcia, S. C.; J. Appl. Toxicol. 2020, 40, 722. [Crossref].

33. Galasko, D.; Clin. Geriatr. Med. 2001, 17, 393. [Crossref].

34. Lau, E. S.; Paniagua, S. M.; Guseh, J. S.; Bhambhani, V.; Zanni, M. V.; Courchesne, P.; Lyass, A.; Larson, M. G.; Levy, D.; Ho, J. E.; J. Am. Coll. Cardiol. 2019, 74, 1543. [Crossref].

35. Slupsky, C. M.; Rankin, K. N.; Wagner, J.; Fu, H.; Chang, D.; Weljie, A. M.; Saude, E. J.; Lix, B.; Adamko, D. J.; Shah, S.; Greiner, R.; Sykes, B. D.; Marrie, T. J.; Anal. Chem. 2007, 79, 6995. [Crossref].

36. McMichael, A. J.; Am. J. Epidemiol. 2017, 185, 1206. [Crossref].

37. Kohl, H. W.; Craig, C. L.; Lambert, E. V.; Inoue, S.; Alkandari, J. R.; Leetongin, G.; Kahlmeier, S.; Lancet 2012, 380, 294. [Crossref].

38. Booth, F. W.; Roberts, C. K.; Laye, M. J.; Compr. Physiol. 2012, 2, 1143. [Crossref].

39. Kelly, R. S.; Kelly, M. P.; Kelly, P.; Biochim. Biophys. Acta, Mol. Basis Dis. 2020, 1866, 165936. [Crossref].

40. Teahan, O.; Gamble, S.; Holmes, E.; Waxman, J.; Nicholson, J. K.; Bevan, C.; Keun, H. C.; Anal. Chem. 2006, 78, 4307. [Crossref].

41. Zylstra, A.; Heinemann, M.; Curr. Opin. Syst. Biol. 2022, 30, 100415. [Crossref].

42. Theobald, U.; Mailinger, W.; Baltes, M.; Rizzi, M.; Reuss, M.; Biotechnol. Bioeng. 1997, 55, 305. [Crossref].

43. Álvarez-Sánchez, B.; Priego-Capote, F.; Luque de Castro, M. D.; TrAC - Trends Anal. Chem. 2010, 29, 111. [Crossref].

44. Romero, L.; Vela, J. M.; In In Vivo Models for Drug Discovery; Vela, J. M., Maldonado, R., Hamon, M., org.; Wiley-VCH Verlag GmbH & Co. KGaA: Weinheim, Germany, 2014, cap. 2.

45. Florian, P.; Flechsenhar, K. R.; Bartnik, E.; Ding-Pfennigdorff, D.; Herrmann, M.; Bryce, P. J.; Nestle, F. O.; Exp. Dermatol. 2020, 29, 4. [Crossref].

46. Vela, J. M.; Maldonado, R.; Hamon, M.; In In vivo models for drug discovery; Vela, J. M., Maldonado, R., Hamon, M., org.; Wiley-VCH Verlag GmbH & Co. KGaA: Weinheim, Germany, 2014, cap. 1.

47. Doke, S. K.; Dhawale, S. C.; Saudi Pharm. J. 2015, 23, 223. [Crossref].

48. Kilkenny, C.; Browne, W. J.; Cuthill, I. C.; Emerson, M.; Altman, D. G.; PLoS Biol. 2010, 8, e1000412. [Crossref].

49. Smith, A. J.; Clutton, R. E.; Lilley, E.; Hansen, K. E. A.; Brattelid, T.; Lab. Anim. 2018, 52, 135. [Crossref].

50. Pensado-López, A.; Veiga-Rúa, S.; Carracedo, Á.; Allegue, C.; Sánchez, L.; Genes (Basel) 2020, 11, 1376. [Crossref].

51. Ghandhi, S. A.; Smilenov, L.; Shuryak, I.; Pujol-Canadell, M.; Amundson, S. A.; Sci. Rep. 2019, 9, 19434. [Crossref].

52. Saide, K.; Sherwood, V.; Wheeler, G. N.; Toxicol. Lett. 2019, 302, 83. [Crossref].

53. O'Kell, A. L.; Wasserfall, C.; Catchpole, B.; Davison, L. J.; Hess, R. S.; Kushner, J. A.; Atkinson, M. A.; Diabetes 2017, 66, 1443. [Crossref].

54. O'Kell, A. L.; Garrett, T. J.; Wasserfall, C.; Atkinson, M. A.; Sci. Rep. 2017, 7, 9467. [Crossref].

55. Hoffman, J. M.; Creevy, K. E.; Franks, A.; O'Neill, D. G.; Promislow, D. E. L.; Aging Cell 2018, 17, e12737. [Crossref].

56. Kaeberlein, M.; Creevy, K. E.; Promislow, D. E. L.; Mamm. Genome 2016, 27, 279. [Crossref].

57. Hoffman, J. M.; Kiklevich, J. V.; Austad, M.; Tran, V.; Jones, D. P.; Royal, A.; Henry, C.; Austad, S. N.; GeroScience 2020, 42, 881. [Crossref].

58. Pinto-Vidal, F. A.; Carvalho, C. dos S.; Abdalla, F. C.; Ceschi-Bertoli, L.; Moraes Utsunomiya, H. S.; Henrique da Silva, R.; Salla, R. F.; Jones-Costa, M.; Environ. Pollut. 2021, 270, 116086. [Crossref].

59. Gaete, H.; Hidalgo, M. E.; Neaman, A.; Ávila, G.; Quim. Nova 2010, 33, 566. [Crossref].

60. Halama, A.; Arch. Biochem. Biophys. 2014, 564, 100. [Crossref].

61. Čuperlović-Culf, M.; Barnett, D. A.; Culf, A. S.; Chute, I.; Drug Discov. Today 2010, 15, 610. [Crossref].

62. Freshney, R. I.; In Culture of Cells for Tissue Engineering; Vunjak-Novakovic, G.,; Freshney, R. I., org.; John Wiley & Sons, Inc.: Hoboken, NJ, USA, 2006, cap. 1.

63. Kapałczyńska, M.; Kolenda, T.; Przybyła, W.; Zajączkowska, M.; Teresiak, A.; Filas, V.; Ibbs, M.; Bliźniak, R.; Łuczewski, Ł.; Lamperska, K.; Arch. Med. Sci. 2016, 14, 910. [Crossref].

64. Jensen, C.; Teng, Y.; Front. Mol. Biosci. 2020, 7, 1. [Crossref].

65. Dietmair, S.; Timmins, N. E.; Gray, P. P.; Nielsen, L. K.; Krömer, J. O.; Anal. Biochem. 2010, 404, 155. [Crossref].

66. Dettmer, K.; Nürnberger, N.; Kaspar, H.; Gruber, M. A.; Almstetter, M. F.; Oefner, P. J.; Anal. Bioanal. Chem. 2011, 399, 1127. [Crossref].

67. Teng, Q.; Huang, W.; Collette, T. W.; Ekman, D. R.; Tan, C.; Metabolomics 2009, 5, 199. [Crossref].

68. Kulasingam, V.; Diamandis, E. P.; Int. J. Cancer 2008, 123, 2007. [Crossref].

69. Rodrigues, D.; Monteiro, M.; Jerónimo, C.; Henrique, R.; Belo, L.; Bastos, M. de L.; Guedes de Pinho, P.; Carvalho, M.; Transl. Res. 2017, 180, 1. [Crossref].

70. Eylem, C. C.; Yilmaz, M.; Derkus, B.; Nemutlu, E.; Camci, C. B.; Yilmaz, E.; Turkoglu, M. A.; Aytac, B.; Ozyurt, N.; Emregul, E.; Cancer Lett. 2020, 469, 186. [Crossref].

71. Purcaro, G.; Rees, C. A.; Wieland-Alter, W. F.; Schneider, M. J.; Wang, X.; Stefanuto, P.-H.; Wright, P. F.; Enelow, R. I.; Hill, J. E.; J. Breath Res. 2018, 12, 026015. [Crossref].

72. Ishikawa, S.; Matsumura, K.; Kitamura, N.; Takanami, Y.; Ito, S.; Toxicol. Vitr. 2019, 54, 251. [Crossref].

73. Astashkina, A. I.; Mann, B. K.; Prestwich, G. D.; Grainger, D. W.; Biomaterials 2012, 33, 4712. [Crossref].

74. Jaroch, K.; Jaroch, A.; Bojko, B.; J. Pharm. Biomed. Anal. 2018, 147, 297. [Crossref].

75. Chaudhari, U.; Ellis, J. K.; Wagh, V.; Nemade, H.; Hescheler, J.; Keun, H. C.; Sachinidis, A.; Amino Acids 2017, 49, 1955. [Crossref].

76. Langhans, S. A.; Front. Pharmacol. 2018, 9, 1. [Crossref].

77. Brajsa, K.; Trzun, M.; Zlatar, I.; Jelić, D.; Period. Biol. 2016, 118, 59. [Crossref].

78. Rimann, M.; Graf-Hausner, U.; Curr. Opin. Biotechnol. 2012, 23, 803. [Crossref].

79. Sung, J. H.; Wang, Y. I.; Narasimhan Sriram, N.; Jackson, M.; Long, C.; Hickman, J. J.; Shuler, M. L.; Anal. Chem. 2019, 91, 330. [Crossref].

80. Wu, Q.; Liu, J.; Wang, X.; Feng, L.; Wu, J.; Zhu, X.; Wen, W.; Gong, X.; Biomed. Eng. Online 2020, 19, 1. [Crossref].

81. Dehne, E.-M.; Marx, U.; In Organ-on-a-chip; Hoeng, J., Bovard, D., Peitsch, M. C. B. T.-O., org.; Elsevier: London, 2020, cap. 13.

82. Polini, A.; Prodanov, L.; Bhise, N. S.; Manoharan, V.; Dokmeci, M. R.; Khademhosseini, A.; Expert Opin. Drug Discov. 2014, 9, 335. [Crossref].

83. Trujillo-de Santiago, G.; Flores-Garza, B. G.; Tavares-Negrete, J. A.; Lara-Mayorga, I. M.; González-Gamboa, I.; Zhang, Y. S.; Rojas-Martínez, A.; Ortiz-López, R.; Álvarez, M. M.; Materials (Basel) 2019, 12, 2945. [Crossref].

84. Ishida, S.; In Organ-on-a-chip; Hoeng, J., Bovard, D., Peitsch, M. C. B. T.-O., org.; Elsevier: London, 2020, cap. 5.

85. Gaudriault, P.; Fassini, D.; Homs-Corbera, A.; In Organ-on-a-chip; Hoeng, J., Bovard, D., Peitsch, M. C. B. T.-O., org.; Elsevier: London, 2020, cap. 8.

86. Franco, C.; Gerhardt, H.; Nature 2012, 488, 465. [Crossref].

87. Dellaquila, A.; Thomée, E. K.; McMillan, A. H.; Lesher-Pérez, S. C.; In Organ-on-a-chip; Hoeng, J., Bovard, D., Peitsch, M. C. B. T.-O., org.; Elsevier: London, 2020, cap. 4.

88. Zanetti, F.; In Organ-on-a-chip; Hoeng, J., Bovard, D., Peitsch, M. C. B. T.-O., org.; Elsevier: London, 2020, cap. 7.

89. Haring, A. P.; Johnson, B. N.; In Organ-on-a-chip; Hoeng, J., Bovard, D., Peitsch, M. C. B. T.-O., org.; Elsevier: London, 2020, cap. 6.

90. Wang, X.; Cirit, M.; Wishnok, J. S.; Griffith, L. G.; Tannenbaum, S. R.; Anal. Chem. 2019, 91, 8667. [Crossref].

91. Jellali, R.; Gilard, F.; Pandolfi, V.; Legendre, A.; Fleury, M. J.; Paullier, P.; Legallais, C.; Leclerc, E.; J. Appl. Toxicol. 2018, 38, 1121. [Crossref].

92. Choucha Snouber, L.; Bunescu, A.; Naudot, M.; Legallais, C.; Brochot, C.; Dumas, M. E.; Elena-Herrmann, B.; Leclerc, E.; Toxicol. Sci. 2013, 132, 8. [Crossref].

93. Shintu, L.; Baudoin, R.; Navratil, V.; Prot, J.-M.; Pontoizeau, C.; Defernez, M.; Blaise, B. J.; Domange, C.; Péry, A. R.; Toulhoat, P.; Legallais, C.; Brochot, C.; Leclerc, E.; Dumas, M.-E.; Anal. Chem. 2012, 84, 1840. [Crossref].

94. Ouattara, D. A.; Prot, J.-M.; Bunescu, A.; Dumas, M.-E.; Elena-Herrmann, B.; Leclerc, E.; Brochot, C.; Mol. Biosyst. 2012, 8, 1908. [Crossref].

95. Yuraszeck, T.; Chang, P.; Gayen, K.; Kwei, E.; Mirsky, H.; Doyle, F. J.; In Systems Biology in Drug Discovery and Development; Young, D. L., Michelson, S., org.; 1a ed., John Wiley & Sons, Inc.: Hoboken, NJ, USA, 2011, cap. 2.

96. Wellstead, P.; Wolkenhauer, O.; In Systems Biology in Drug Discovery and Development; Young, D. L., Michelson, S., org.; 1a ed., John Wiley & Sons, Inc.: Hoboken, NJ, USA, 2011, cap. 3.

97. Kadambi, A.; Young, D. L.; Gadkar, K.; In Systems Bio in Drug Discovery; Young, D. L., Michelson, S., org.; 1a ed., John Wiley & Sons, Inc.: Hoboken, NJ, USA, 2011, cap. 10.

98. Nielsen, J.; Cell Metab. 2017, 25, 572. [Crossref].

99. Michelson, S.; Young, D. L.; In Systems Biology in Drug Discovery and Development; Young, D. L., Michelson, S., org.; 1a ed., John Wiley & Sons, Inc.: Hoboken, NJ, USA, 2011, cap. 1.

100. Johnson, C. H.; Ivanisevic, J.; Siuzdak, G.; Nat. Rev. Mol. Cell Biol. 2016, 17, 451. [Crossref].

101. Price, N. D.; Papin, J. A.; Schilling, C. H.; Palsson, B. O.; Trends Biotechnol. 2003, 21, 162. [Crossref].

102. Gerstl, M. P.; Ruckerbauer, D. E.; Mattanovich, D.; Jungreuthmayer, C.; Zanghellini, J.; Sci. Rep. 2015, 5, 8930. [Crossref].

103. Maarleveld, T. R.; Khandelwal, R. A.; Olivier, B. G.; Teusink, B.; Bruggeman, F. J.; Biotechnol. J. 2013, 8, 997. [Crossref].

104. Maurya, M. R.; Subramaniam, S.; In Systems Biomedicine: Concepts and Perspectives; Liu, E. T., Lauffenburger, D. A., org.; Elsevier, 2010, cap. 8.

105. Antoniewicz, M. R.; J. Ind. Microbiol. Biotechnol. 2015, 42, 317. [Crossref].

106. Radenkovic, S.; Vuckovic, I.; Lanza, I. R.; Trends Biochem. Sci. 2020, 45, 545. [Crossref].

107. Orth, J. D.; Thiele, I.; Palsson, B. Ø.; Nat. Biotechnol. 2010, 28, 245. [Crossref].

108. Wiback, S. J.; Palsson, B. O.; Biophys. J. 2002, 83, 808. [Crossref].

109. Trinh, C. T.; Wlaschin, A.; Srienc, F.; Appl. Microbiol. Biotechnol. 2009, 81, 813. [Crossref].

110. Bhadra, S.; Blomberg, P.; Castillo, S.; Rousu, J.; Bioinformatics 2018, 34, 2409. [Crossref].

111. Tomar, N.; De, R.; Curr. Bioinform. 2014, 9, 295. [Crossref].

112. Yuryev, A.; In Pathway Analysis for Drug Discovery: Computational Infrastructure and Applications; Yuryev, A., org.; 1a ed., John Wiley & Sons, Inc.: Hoboken, NJ, USA, 2008, cap. 1.

113. Yuryev, A.; In Systems Biology in Drug Discovery and Development John Wiley & Sons, Inc.: Hoboken, NJ, USA, 2011, cap. 12.

114. Palsson, B.; Nat. Biotechnol. 2002, 20, 649. [Crossref].

115. Torres, N. V.; Santos, G.; Front. Genet. 2015, 6, 354. [Crossref].

116. Lapatas, V.; Stefanidakis, M.; Jimenez, R. C.; Via, A.; Schneider, M. V.; J. Biol. Res. 2015, 22, 9. [Crossref].

117. Gomez-Cabrero, D.; Abugessaisa, I.; Maier, D.; Teschendorff, A.; Merkenschlager, M.; Gisel, A.; Ballestar, E.; Bongcam-Rudloff, E.; Conesa, A.; Tegnér, J.; BMC Syst. Biol. 2014, 8, I1. [Crossref].

118. Pinu, F. R.; Beale, D. J.; Paten, A. M.; Kouremenos, K.; Swarup, S.; Schirra, H. J.; Wishart, D.; Metabolites 2019, 9, 76. [Crossref].

119. Brunak, S.; Bjerre Collin, C.; Eva Ó Cathaoir, K.; Golebiewski, M.; Kirschner, M.; Kockum, I.; Moser, H.; Waltemath, D.; J. Integr. Bioinform. 2020, 17, 20200006. [Crossref].

120. Gu, C.; Kim, G. B.; Kim, W. J.; Kim, H. U.; Lee, S. Y.; Genome Biol. 2019, 20, 121. [Crossref].

121. Son, J. W.; Shoaie, S.; Lee, S.; Endocrinol. Metab. 2020, 35, 507. [Crossref].

122. O'Brien, E. J.; Monk, J. M.; Palsson, B. O.; Cell 2015, 161, 971. [Crossref].

123. Mardinoglu, A.; Gatto, F.; Nielsen, J.; Biotechnol. J. 2013, 8, 985. [Crossref].

124. Thiele, I.; Swainston, N.; Fleming, R. M. T.; Hoppe, A.; Sahoo, S.; Aurich, M. K.; Haraldsdottir, H.; Mo, M. L.; Rolfsson, O.; Stobbe, M. D.; Thorleifsson, S. G.; Agren, R.; Bölling, C.; Bordel, S.; Chavali, A. K.; Dobson, P.; Dunn, W. B.; Endler, L.; Hala, D.; Hucka, M.; Hull, D.; Jameson, D.; Jamshidi, N.; Jonsson, J. J.; Juty, N.; Keating, S.; Nookaew, I.; Le Novère, N.; Malys, N.; Mazein, A.; Papin, J. A.; Price, N. D.; Selkov, E.; Sigurdsson, M. I.; Simeonidis, E.; Sonnenschein, N.; Smallbone, K.; Sorokin, A.; van Beek, J. H. G. M.; Weichart, D.; Goryanin, I.; Nielsen, J.; Westerhoff, H. V; Kell, D. B.; Mendes, P.; Palsson, B. Ø.; Nat. Biotechnol. 2013, 31, 419. [Crossref].

125. Masid, M.; Hatzimanikatis, V.; Curr. Opin. Syst. Biol. 2021, 26, 109. [Crossref].

126. Gough, N. R.; Ann. N. Y. Acad. Sci. 2002, 971, 585. [Crossref].

127. Okuda, S.; Yamada, T.; Hamajima, M.; Itoh, M.; Katayama, T.; Bork, P.; Goto, S.; Kanehisa, M.; Nucleic Acids Res. 2008, 36, W423. [Crossref].

128. Keshava Prasad, T. S.; Goel, R.; Kandasamy, K.; Keerthikumar, S.; Kumar, S.; Mathivanan, S.; Telikicherla, D.; Raju, R.; Shafreen, B.; Venugopal, A.; Balakrishnan, L.; Marimuthu, A.; Banerjee, S.; Somanathan, D. S.; Sebastian, A.; Rani, S.; Ray, S.; Harrys Kishore, C. J.; Kanth, S.; Ahmed, M.; Kashyap, M. K.; Mohmood, R.; Ramachandra, Y. L.; Krishna, V.; Rahiman, B. A.; Mohan, S.; Ranganathan, P.; Ramabadran, S.; Chaerkady, R.; Pandey, A.; Nucleic Acids Res. 2009, 37, D767. [Crossref].

129. Isserlin, R.; El-Badrawi, R. A.; Bader, G. D.; Database 2011, 2011, baq037. [Crossref].

130. Wishart, D. S.; Feunang, Y. D.; Marcu, A.; Guo, A. C.; Liang, K.; Vázquez-Fresno, R.; Sajed, T.; Johnson, D.; Li, C.; Karu, N.; Sayeeda, Z.; Lo, E.; Assempour, N.; Berjanskii, M.; Singhal, S.; Arndt, D.; Liang, Y.; Badran, H.; Grant, J.; Serra-Cayuela, A.; Liu, Y.; Mandal, R.; Neveu, V.; Pon, A.; Knox, C.; Wilson, M.; Manach, C.; Scalbert, A.; Nucleic Acids Res. 2018, 46, D608. [Crossref].

131. Karp, P. D.; Billington, R.; Caspi, R.; Fulcher, C. A.; Latendresse, M.; Kothari, A.; Keseler, I. M.; Krummenacker, M.; Midford, P. E.; Ong, Q.; Ong, W. K.; Paley, S. M.; Subhraveti, P.; Briefings Bioinf. 2019, 20, 1085. [Crossref].

132. Xia, J.; Wishart, D. S.; Curr. Protoc. Bioinf. 2016, 55, 14.10.1. [Crossref].

133. Grapov, D.; Wanichthanarak, K.; Fiehn, O.; Bioinformatics 2015, 31, 2757. [Crossref].

134. Ghosh, S.; Matsuoka, Y.; Asai, Y.; Hsin, K. Y.; Kitano, H.; Nat. Rev. Genet. 2011, 12, 821. [Crossref].

135. Heath, A. P.; Kavraki, L. E.; Comput. Sci. Rev. 2009, 3, 1. [Crossref].

136. Chuang, H.-Y.; Hofree, M.; Ideker, T.; Annu. Rev. Cell Dev. Biol. 2010, 26, 721. [Crossref].

137. Edelman, L. B.; Eddy, J. A.; Price, N. D.; Wiley Interdiscip. Rev. Syst. Biol. Med. 2010, 2, 438. [Crossref].

138. Protopapa, M.; Zygogianni, A.; Stamatakos, G. S.; Antypas, C.; Armpilia, C.; Uzunoglu, N. K.; Kouloulias, V.; J. Neurooncol. 2018, 136, 1. [Crossref].

139. Wu, F.; Zhou, Y.; Li, L.; Shen, X.; Chen, G.; Wang, X.; Liang, X.; Tan, M.; Huang, Z.; Front. Chem. 2020, 8, 726. [Crossref].

140. Vaz, R. J.; Zamora, I.; Li, Y.; Reiling, S.; Shen, J.; Cruciani, G.; Expert Opin. Drug Metab. Toxicol. 2010, 6, 851. [Crossref].

141. dos Santos, C. E. M.; Miranda, R. G.; de Oliveira, D. P.; Dorta, D. J.; Water 2020, 12, 3549. [Crossref].

142. Thomas, P. C.; Bicherel, P.; Bauer, F. J.; Integr. Environ. Assess. Manag. 2019, 15, 40. [Crossref].

143. Awasthi, M.; Singh, S.; Pandey, V. P.; Dwivedi, U. N.; J. Neurol. Sci. 2016, 361, 256. [Crossref].

144. Li, H.; Sun, X.; Yu, F.; Xu, L.; Miu, J.; Xiao, P.; Nutrients 2018, 10, 589. [Crossref].

145. Bunyavanich, S.; Schadt, E. E.; J. Allergy Clin. Immunol. 2015, 135, 31. [Crossref].

146. Stumpf, M. P. H.; Curr. Opin. Syst. Biol. 2021, 26, 58. [Crossref].

147. Yasemi, M.; Jolicoeur, M.; Processes 2021, 9, 322. [Crossref].

148. Considine, E. C.; Metabolites 2019, 9, 126. [Crossref].

149. Sturgeon, C.; Hill, R.; Hortin, G. L.; Thompson, D.; Proteomics: Clin. Appl. 2010, 4, 892. [Crossref].

150. Ioannidis, J. P. A.; Bossuyt, P. M. M.; Clin. Chem. 2017, 63, 963. [Crossref].

151. Ioannidis, J. P.; Clin. Chem. 2013, 59, 202. [Crossref].

152. Pavlou, M. P.; Diamandis, E. P.; Blasutig, I. M.; Clin. Chem. 2013, 59, 147. [Crossref].

153. Pepe, M. S.; Etzioni, R.; Feng, Z.; Potter, J. D.; Thompson, M. L.; Thornquist, M.; Winget, M.; Yasui, Y.; JNCI J. Natl. Cancer Inst. 2001, 93, 1054. [Crossref].

154. Crutchfield, C. A.; Thomas, S. N.; Sokoll, L. J.; Chan, D. W.; Clin. Proteomics 2016, 13, 1. [Crossref].

155. Valentini, S. R.; Sommer, W. A.; Matioli, G.; Acta Sci. Heal. Sci. 2004, 26, 357. [Crossref].

156. Aristoteli, L. P.; Molloy, M. P.; Baker, M. S.; J. Proteome Res. 2007, 6, 571. [Crossref].

157. Sitnikov, D. G.; Monnin, C. S.; Vuckovic, D.; Sci. Rep. 2016, 6, 38885. [Crossref].

158. Ransohoff, D. F.; JNCI J. Natl. Cancer Inst. 2005, 97, 315. [Crossref].

159. Gika, H. G.; Theodoridis, G. A.; Earll, M.; Snyder, R. W.; Sumner, S. J.; Wilson, I. D.; Anal. Chem. 2010, 82, 8226. [Crossref].

160. Hawkins, D. M.; J. Chem. Inf. Comput. Sci. 2004, 44, 1. [Crossref].

161. Blumer, A.; Ehrenfeucht, A.; Haussler, D.; Warmuth, M. K.; Inf. Process. Lett. 1987, 24, 377. [Crossref].

162. Silver, N.; O sinal e o ruído, 1a ed., Intrínseca: Rio de Janeiro, 2012.

163. Chow, S.-C.; Wang, H.; Shao, J.; Sample Size Calculations in Clinical Research, 2a ed., Chapman and Hall/CRC: New York, NY, 2007.

164. Drucker, E.; Krapfenbauer, K.; EPMA J. 2013, 4, 7. [Crossref].

165. Billoir, E.; Navratil, V.; Blaise, B. J.; Briefings Bioinf. 2014, 16, 813. [Crossref].

166. Rodrigues, A. M.; Ribeiro-Barros, A. I.; António, C.; Metabolites 2019, 9, 5. [Crossref].

167. Blaise, B. J.; Correia, G.; Tin, A.; Young, J. H.; Vergnaud, A. C.; Lewis, M.; Pearce, J. T. M.; Elliott, P.; Nicholson, J. K.; Holmes, E.; Ebbels, T. M. D.; Anal. Chem. 2016, 88, 5179. [Crossref].

168. Miller, J. C.; Miller, J. N.; Statistics for Analytical Chemistry, 5a ed., Prentice Hall: New York, NY, 2005.

169. Graybill, F. A.; Iyer, H. K.; Burdick, R. K.; Applied statistics: A first course in inference, 1a ed., Prentice Hall: Upper Saddle River, 1998.

170. Herzog, M. H.; Francis, G.; Clarke, A.; Understanding Statistics and Experimental Design : How to Not Lie with Statistics, Springer International Publishing: Cham, 2019, cap. 5.

171. Miller, R. G.; Simultaneous Statistical Inference; Springer: New York, 1981.

172. Goeman, J. J.; Solari, A.; Stat. Med. 2014, 33, 1946. [Crossref].

173. Salkind, N. J.; Encycl. Res. Des. 2010, [Crossref].

174. Abdi, H.; Encycl. Meas. Stat. 2007, 103. [Crossref].

175. Benjamini, Y.; Hochberg, Y.; J. R. Stat. Soc. Ser. B 1995, 57, 289. [Crossref].

176. Chong, E. Y.; Huang, Y.; Wu, H.; Ghasemzadeh, N.; Uppal, K.; Quyyumi, A. A.; Jones, D. P.; Yu, T.; Sci. Rep. 2015, 5, 17221. [Crossref].

177. Ioannidis, J. P. A.; Khoury, M. J.; Science (80-. ) 2011, 334, 1230. [Crossref].

178. Hedges, L. V.; Methodology 2019, 15, 3. [Crossref].

179. Diamandis, E. P.; BMC Med. 2012, 10, 87. [Crossref].

180. Buzatto, A. Z.; de Oliveira Silva, M.; Poppi, R. J.; Simionato, A. V. C.; Anal. Bioanal. Chem. 2017, 409, 3289. [Crossref].

181. Veiga, S.; Wahrheit, J.; Rodríguez-Martín, A.; Sonntag, D.; In Amyloid Proteins: Methods and Protocols; Sigurdsson, E. M., Calero, M., Gasset, M., org.; 3a ed., Humana Press: New York, NY, 2018, cap. 28.

182. Wu, D.; Shu, T.; Yang, X.; Song, J.-X.; Zhang, M.; Yao, C.; Liu, W.; Huang, M.; Yu, Y.; Yang, Q.; Zhu, T.; Xu, J.; Mu, J.; Wang, Y.; Wang, H.; Tang, T.; Ren, Y.; Wu, Y.; Lin, S.-H.; Qiu, Y.; Zhang, D.-Y.; Shang, Y.; Zhou, X.; Natl. Sci. Rev. 2020, 7, 1157. [Crossref].

183. Doğan, H. O.; Şenol, O.; Bolat, S.; Yıldız, Ş. N.; Büyüktuna, S. A.; Sarıismailoğlu, R.; Doğan, K.; Hasbek, M.; Hekim, S. N.; J. Med. Virol. 2021, 93, 2340. [Crossref].

184. Agostini, A.; Yuchun, D.; Li, B.; Kendall, D. A.; Pardon, M.-C.; Brain. Behav. Immun. 2020, 83, 87. [Crossref].

185. González-Domínguez, R.; García-Barrera, T.; Vitorica, J.; Gómez-Ariza, J. L.; Electrophoresis 2015, 36, 2237. [Crossref].

186. Peña-Bautista, C.; Roca, M.; López-cuevas, R.; Baquero, M.; Vento, M.; Cháfer-pericás, C.; J. Pharm. Biomed. Anal. 2020, 180, 113088. [Crossref].

187. Huo, Z.; Yu, L.; Yang, J.; Zhu, Y.; Bennett, D. A.; Zhao, J.; Neurobiol. Aging 2020, 86, 123. [Crossref].

188. Niedzwiecki, M. M.; Walker, D. I.; Howell, J. C.; Watts, K. D.; Jones, D. P.; Miller, G. W.; Hu, W. T.; Ann. Clin. Transl. Neurol. 2020, 7, 36. [Crossref].

189. van der Velpen, V.; Teav, T.; Gallart-Ayala, H.; Mehl, F.; Konz, I.; Clark, C.; Oikonomidi, A.; Peyratout, G.; Henry, H.; Delorenzi, M.; Ivanisevic, J.; Popp, J.; Alzheimers. Res. Ther. 2019, 11, 93. [Crossref].

190. Proitsi, P.; Kim, M.; Whiley, L.; Simmons, A.; Sattlecker, M.; Velayudhan, L.; Lupton, M. K.; Soininen, H.; Kloszewska, I.; Mecocci, P.; Tsolaki, M.; Vellas, B.; Lovestone, S.; Powell, J. F.; Dobson, R. J. B.; Legido-Quigley, C.; Alzheimer's Dementia 2017, 13, 140. [Crossref].

191. Leeuw, F. A.; Peeters, C. F. W.; Kester, M. I.; Harms, A. C.; Struys, E. A.; Hankemeier, T.; Vlijmen, H. W. T.; Lee, S. J.; Duijn, C. M.; Scheltens, P.; Demirkan, A.; Wiel, M. A.; Flier, W. M.; Teunissen, C. E.; Alzheimer's Dementia Diagnosis, Assess. Dis. Monit. 2017, 8, 196. [Crossref].

192. Liang, Q.; Liu, H.; Zhang, T.; Jiang, Y.; Xing, H.; Zhang, A.; RSC Adv. 2016, 6, 3586. [Crossref].

193. Habartová, L.; Hrubesová, K.; Syslová, K.; Vondrousová, J.; Fisar, Z.; Jirák, R.; Raboch, J.; Setnička, V.; Clin. Biochem. 2019, 72, 58. [Crossref].

194. Peña-Bautista, C.; Roca, M.; Hervás, D.; Cuevas, A.; López-Cuevas, R.; Vento, M.; Baquero, M.; García-Blanco, A.; Cháfer-Pericás, C.; J. Proteomics 2019, 200, 144. [Crossref].

195. Mahajan, U. V.; Varma, V. R.; Griswold, M. E.; Blackshear, C. T.; An, Y.; Oommen, A. M.; Varma, S.; Troncoso, J. C.; Pletnikova, O.; O'Brien, R.; Hohman, T. J.; Legido-Quigley, C.; Thambisetty, M.; PLoS Med. 2020, 17, e1003012. [Crossref].

196. Nagata, Y.; Hirayama, A.; Ikeda, S.; Shirahata, A.; Shoji, F.; Maruyama, M.; Kayano, M.; Bundo, M.; Hattori, K.; Yoshida, S.; Goto, Y.; Urakami, K.; Soga, T.; Ozaki, K.; Niida, S.; Biomark. Res. 2018, 6, 5. [Crossref].

197. Sun, C.; Gao, M.; Wang, F.; Yun, Y.; Sun, Q.; Guo, R.; Yan, C.; Sun, X.; Li, Y.; Biomed. Chromatogr. 2020, 34, [Crossref].

198. Oresič, M.; Anderson, G.; Mattila, I.; Manoucheri, M.; Soininen, H.; Hyötyläinen, T.; Basignani, C.; Front. Neurosci. 2018, 11, [Crossref].

199. González-Domínguez, R.; García-Barrera, T.; Gómez-Ariza, J. L.; J. Pharm. Biomed. Anal. 2015, 107, 75. [Crossref].

200. Liu, Y.; Li, N.; Zhou, L.; Li, Q.; Li, W.; Cent. Nerv. Syst. Agents Med. Chem. 2015, 14, 113. [Crossref].

201. Lin, C. N.; Huang, C. C.; Huang, K. L.; Lin, K. J.; Yen, T. C.; Kuo, H. C.; Ann. Clin. Transl. Neurol. 2019, 6, 537. [Crossref].

202. Shao, Y.; Ouyang, Y.; Li, T.; Liu, X.; Xu, X.; Li, S.; Xu, G.; Le, W.; Aging Dis. 2020, 11, 1459. [Crossref].

203. Hurtado, M. O.; Kohler, I.; de Lange, E. C.; Bioanalysis 2018, 10, 1525. [Crossref].

204. Hunsberger, H. C.; Greenwood, B. P.; Tolstikov, V.; Narain, N. R.; Kiebish, M. A.; Denny, C. A.; Sci. Rep. 2020, 10, 12171. [Crossref].

205. Wilson, P. W. F.; D'Agostino, R. B.; Levy, D.; Belanger, A. M.; Silbershatz, H.; Kannel, W. B.; Circulation 1998, 97, 1837. [Crossref].

206. Celermajer, D. S.; Chow, C. K.; Marijon, E.; Anstey, N. M.; Woo, K. S.; J. Am. Coll. Cardiol. 2012, 60, 1207. [Crossref].

207. World Health Organization; Global status report on noncommunicable diseases 2014; WHO: Geneva, Switzerland, 2014.

208. Beck, H. C.; Overgaard, M.; Melholt Rasmussen, L.; Transl. Proteomics 2015, 7, 40. [Crossref].

209. World Health Organization; Global action plan for the prevention and control of noncommunicable diseases 2013-2020; WHO: Geneva, Switzerland, 2013.

210. Kordalewska, M.; Markuszewski, M. J.; J. Pharm. Biomed. Anal. 2015, 113, 121. [Crossref].

211. Qureshi, W.; Herrington, D.; In Translational Cardiometabolic Genomic Medicine; Rodriguez-Oquendo, A., org.; 1a ed., Academic Press: New York, 2016, cap. 1.

212. Young, R.; Gladding, P.; Cooper, M.; Holland, U.; Loader, S.; Chapman, L.; Chapman, A.; Smith, K.; Zarate, E.; Green, S.; Villas-Boas, S.; Thorstensen, E.; Keven, C.; Coe, M.; Edwards, P.; Heart, Lung Circ. 2020, 29, S25. [Crossref].

213. McKirnan, M. D.; Ichikawa, Y.; Zhang, Z.; Zemljic-Harpf, A. E.; Fan, S.; Barupal, D. K.; Patel, H. H.; Hammond, H. K.; Roth, D. M.; Life Sci. 2019, 221, 212. [Crossref].

214. Zhao, H.; Liu, Y.; Li, Z.; Song, Y.; Cai, X.; Liu, Y.; Zhang, T.; Yang, L.; Li, L.; Gao, S.; Li, Y.; Yu, C.; Clin. Chim. Acta 2018, 486, 192. [Crossref].

215. Deidda, M.; Piras, C.; Cadeddu Dessalvi, C.; Locci, E.; Barberini, L.; Orofino, S.; Musu, M.; Mura, M. N.; Manconi, P. E.; Finco, G.; Atzori, L.; Mercuro, G.; Int. J. Cardiol. 2017, 241, 401. [Crossref].

216. Huang, M.; Zhao, H.; Gao, S.; Liu, Y.; Liu, Y.; Zhang, T.; Cai, X.; Li, Z.; Li, L.; Li, Y.; Yu, C.; Clin. Chim. Acta 2019, 497, 95. [Crossref].

217. Lu, J.; Chen, B.; Chen, T.; Guo, S.; Xue, X.; Chen, Q.; Zhao, M.; Xia, L.; Zhu, Z.; Zheng, L.; Yin, H.; Redox Biol. 2017, 12, 899. [Crossref].

218. Liang, Y.-D.; Liu, Q.; Du, M.-H.; Liu, Z.; Yao, S.-M.; Zheng, P.-P.; Wan, Y.-H.; Sun, N.; Li, Y.-Y.; Liu, J.-P.; Luo, Y.; Cai, J.-P.; Yang, J.-F.; Wang, H.; Free Radic. Biol. Med. 2020, 152, 248. [Crossref].

219. Palaniswamy, S.; Piltonen, T.; Koiranen, M.; Mazej, D.; Järvelin, M.-R.; Abass, K.; Rautio, A.; Sebert, S.; J. Trace Elem. Med. Biol. 2019, 51, 12. [Crossref].

220. Ameta, K.; Gupta, A.; Kumar, S.; Sethi, R.; Kumar, D.; Mahdi, A. A.; Sci. Rep. 2017, 7, 2153. [Crossref].

221. Cowley, A. W.; Nat. Rev. Genet. 2006, 7, 829. [Crossref].

222. Donepudi, M. S.; Kondapalli, K.; Amos, S. J.; Venkasteshan, P.; J. Cancer Res. Ther. 2014, 10, 506. [Crossref].

223. Bray, F.; Ferlay, J.; Soerjomataram, I.; Siegel, R. L.; Torre, L. A.; Jemal, A.; Ca-Cancer J. Clin. 2018, 68, 394. [Crossref].

224. Roganovic, D.; Djilas, D.; Vujnovic, S.; Pavic, D.; Stojanov, D.; Bosn. J. Basic Med. Sci. 2015, 15, [Crossref].

225. Omran, M. M.; Rashed, R. E.; Darwish, H.; Belal, A. A.; Mohamed, F. Z.; Biomed. Chromatogr. 2020, 34, e4713. [Crossref].

226. Park, J.; Shin, Y.; Kim, T. H.; Kim, D.-H.; Lee, A.; PLoS One 2019, 14, e0225129. [Crossref].

227. Wang, X.; Zhao, X.; Chou, J.; Yu, J.; Yang, T.; Liu, L.; Zhang, F.; Cancer Biomarkers 2018, 23, 255. [Crossref].

228. Xie, G.; Zhou, B.; Zhao, A.; Qiu, Y.; Zhao, X.; Garmire, L.; Shvetsov, Y. B.; Yu, H.; Yen, Y.; Jia, W.; Oncotarget 2015, 6, 33369. [Crossref].

229. Cui, M.; Wang, Q.; Chen, G.; Biomed. Chromatogr. 2016, 30, 42. [Crossref].

230. Fan, Y.; Zhou, X.; Xia, T.-S.; Chen, Z.; Li, J.; Liu, Q.; Alolga, R. N.; Chen, Y.; Lai, M.-D.; Li, P.; Zhu, W.; Qi, L.-W.; Oncotarget 2016, 7, 9925. [Crossref].

231. Díaz-Beltrán, L.; González-Olmedo, C.; Luque-Caro, N.; Díaz, C.; Martín-Blázquez, A.; Fernández-Navarro, M.; Ortega-Granados, A. L.; Gálvez-Montosa, F.; Vicente, F.; Pérez del Palacio, J.; Sánchez-Rovira, P.; Cancers (Basel) 2021, 13, 147. [Crossref].

232. Andrew Clayton, T.; Lindon, J. C.; Cloarec, O.; Antti, H.; Charuel, C.; Hanton, G.; Provost, J.-P.; Le Net, J.-L.; Baker, D.; Walley, R. J.; Everett, J. R.; Nicholson, J. K.; Nature 2006, 440, 1073. [Crossref].

233. Beger, R. D.; Schmidt, M. A.; Kaddurah-Daouk, R.; Metabolites 2020, 10, 129. [Crossref].

234. Balashova, E.; Maslov, D.; Lokhov, P.; J. Pers. Med. 2018, 8, 28. [Crossref].

235. Kullak-Ublick, G. A.; Andrade, R. J.; Merz, M.; End, P.; Benesic, A.; Gerbes, A. L.; Aithal, G. P.; Gut 2017, 66, 1154. [Crossref].

236. Wu, D.; Li, X.; Zhang, X.; Han, F.; Lu, X.; Liu, L.; Zhang, J.; Dong, M.; Yang, H.; Li, H.; Front. Oncol. 2020, 9, [Crossref].

237. Burris, H. A.; Moore, M. J.; Andersen, J.; Green, M. R.; Rothenberg, M. L.; Modiano, M. R.; Cripps, M. C.; Portenoy, R. K.; Storniolo, A. M.; Tarassoff, P.; Nelson, R.; Dorr, F. A.; Stephens, C. D.; Von Hoff, D. D.; J. Clin. Oncol. 1997, 15, 2403. [Crossref].

238. Caballero-Hernandez, D.; Toscano, M. G.; Cejudo-Guillen, M.; Garcia-Martin, M. L.; Lopez, S.; Franco, J. M.; Quintana, F. J.; Roodveldt, C.; Pozo, D.; Trends Mol. Med. 2016, 22, 53. [Crossref].

239. Blasco, H.; Patin, F.; Descat, A.; Garçon, G.; Corcia, P.; Gelé, P.; Lenglet, T.; Bede, P.; Meininger, V.; Devos, D.; Gossens, J. F.; Pradat, P.-F.; PLoS One 2018, 13, e0198116. [Crossref].

240. Cieslarova, Z.; Lopes, F. S.; do Lago, C. L.; França, M. C.; Colnaghi Simionato, A. V.; Talanta 2017, 170, 63. Crossref].

241. Zhang, P.; Li, W.; Chen, J.; Li, R.; Zhang, Z.; Huang, Y.; Xu, F.; J. Proteome Res. 2017, 16, 1753. [Crossref].

242. Tan, G.; Zhao, B.; Li, Y.; Liu, X.; Zou, Z.; Wan, J.; Yao, Y.; Xiong, H.; Wang, Y.; Oncotarget 2017, 8, 88697. [Crossref].

243. Döhner, H.; Weisdorf, D. J.; Bloomfield, C. D.; N. Engl. J. Med. 2015, 373, 1136. [Crossref].

244. Stone, R. M.; O'Donnell, M. R.; Sekeres, M. A.; Hematology 2004, 2004, 98. [Crossref].

On-line version ISSN 1678-7064 Printed version ISSN 0100-4042
Qu�mica Nova
Publica��es da Sociedade Brasileira de Qu�mica
Caixa Postal: 26037 05513-970 S�o Paulo - SP
Tel/Fax: +55.11.3032.2299/+55.11.3814.3602
Free access

GN1