JBCS



12:30, sáb out 25

Acesso Aberto/TP



Nota Técnica


Desenvolvimento de um equipamento de spin coating com sistema de fixação de substrato a vácuo empregando materiais reutilizados
Development of a spin coating equipment with a vacuum substrate fixing system using reused materials

Antonio A. A. Chepluki*; Tiago E. A. Frizon; Igor E. de Carvalho

Departamento de Energia e Sustentabilidade, Universidade Federal de Santa Catarina, 88905-120 Araranguá - SC, Brasil

Recebido em: 02/08/2022
Aceito em: 06/12/2022

Endereço para correspondência

*e-mail: antonio.chepluki@posgrad.ufsc.br

RESUMO

This work presents the development of a low-cost spin coater for thin film deposition as an alternative to commercial equipment that have high acquisition cost. The proposed spin coater uses a brushless motor taken from an unused hard disk, which is activated through the association of an electronic speed controller (ESC) and an Arduino microcontroller. During deposition, the rotating substrate is attached with a vacuum clamping system. For the control, the system uses a Hall effect sensor to read the engine speed. The rotation readings performed by the equipment sensor were validated with a tachometer. Finally, TiO2 films were deposited on glass substrates with ITO (Indium Tin Oxide) and characterized by UV-Vis spectroscopy to obtain the transmittance of the films at different rotation speeds.

Palavras-chave: spin coater; thin films; low cost; vacuum fixing; Arduino.

INTRODUÇÃO

Um filme fino é uma camada de um determinado material com espessura nanométrica depositada sobre um substrato. O objetivo do filme fino é a obtenção de propriedades que não podem ser alcançadas pelo seu material precursor na sua forma particulada. Uma das principais características dos filmes finos é a alteração das suas propriedades físico-químicas conforme a variação da espessura.1 Nas últimas décadas, os avanços nos processos de deposição permitiram a aplicação de filmes finos em revestimentos ópticos, semicondutores, dispositivos emissores de luz, células solares e sensores.2-6

Dentre os métodos de deposição de filmes finos, o spin coating é rápido e eficiente, permitindo a obtenção de filmes com alta uniformidade.7 Nessa técnica, uma solução contendo um material de interesse é depositada sobre uma superfície em rotação. No processo, a tensão superficial do líquido associada a força centrípeta possibilita a cobertura uniforme do substrato com filmes que variam de alguns nanômetros até alguns micrômetros de espessura.8 Esta técnica é amplamente aplicada para a deposição de diferentes materiais a partir de soluções, ou suspensões, contendo polímeros, nanopartículas e biomateriais. Além disso, é uma alternativa promissora para a fabricação de células fotovoltaicas de filme fino baseadas em materiais poliméricos.9

O processo de deposição por spin coating pode ser dividido em quatro etapas: deposição, spin up, spin off e evaporação (Figura 1). Inicialmente, o material é depositado sobre o substrato (i) e em seguida é iniciada a rotação (ii). A solução precursora também pode ser depositada sobre o substrato já em rotação. Após um tempo determinado a rotação é finalizada (iii). A distribuição da solução sobre a superfície é decorrente da ação da força centrípeta. O solvente espalha uniformemente o material sobre o substrato e em seguida evapora (iv). Os principais parâmetros que influenciam na espessura do filme são: o volume depositado da solução (ou suspensão), a sua viscosidade e a velocidade de rotação do equipamento durante a deposição. Com relação à velocidade, há uma relação direta, onde, quanto maior a velocidade de rotação, menor será a espessura do filme.10,11

 


Figura 1. Representação da técnica de spin coating10

 

Um spin coater pode ser adquirido comercialmente por preços que iniciam em US$ 2 mil e quinhentos e podem passar dos US$ 11 mil dependendo dos seus recursos e grau de sofisticação. O alto custo pode dificultar a aquisição do equipamento e impossibilitar o uso da técnica de spin coating por laboratórios com orçamentos reduzidos. Desta forma, a construção de um spin coater a partir de materiais de baixo custo, ou ainda, de lixo eletrônico, pode ser uma excelente alternativa tanto para laboratórios de pesquisa, quanto laboratórios de ensino.12

Os principais componentes de um spin coater são o motor e o seu sistema de controle. O motor pode ser obtido a custo zero em um disco rígido inutilizado, pois os motores empregados nesses dispositivos apresentam alta velocidade de rotação e boa estabilidade. Além disso, essa classe de motores pode ser interfaceada com um microcontrolador Arduino utilizando um controlador eletrônico de velocidade (electronic speed controler - ESC), comumente utilizado por entusiastas de aeromodelismo. O ambiente de desenvolvimento do Arduino é baseado em hardware e software de código aberto, é acessível e de baixo custo, sendo ideal para aplicações que envolvem o uso de sensores e sistemas de controle que não necessitam de muitos recursos de processamento. O ambiente de programação utiliza uma linguagem baseada em C/C++, e possui várias bibliotecas que permitem o interfaceamento do Arduino com outros hardwares, permitindo o desenvolvimento de aplicações simples ou complexas em qualquer área.13

A construção de spin coater já foi abordada por outros autores,7,12,14-18 dentre os quais destaca-se o de Bianchi e colaboradores,19 onde é apresentada a metodologia para a construção de um spin coater com sistema de fixação a vácuo, o qual serviu como base para a elaboração do equipamento apresentado neste artigo. O diferencial do nosso equipamento encontra-se nos componentes utilizados e no sistema de controle, bem como na estrutura compacta modelada e impressa em 3D. Assim, o objetivo deste artigo é apresentar os materiais e os métodos utilizados na construção de um spin coater de baixo custo para deposição de filmes finos. Com isso, espera-se que os procedimentos possam ser utilizados como um guia para a construção desse equipamento em laboratórios de pesquisa e ensino que desejam produzir filmes finos para construção ou análise de materiais e dispositivos, sem a necessidade de aquisição de um equipamento oneroso.

 

PARTE EXPERIMENTAL

Para a construção do equipamento foram utilizados: um motor do tipo brushless retirado de um disco rígido defeituoso; uma placa Arduino Nano V3 (microcontrolador ATmega328); um módulo sensor de efeito Hall (modelo 3144E); um liquid crystal display (LCD) (16 × 2 azul); um módulo adaptador I2C para LCD; um controlador de velocidade (ESC 30A Brushless com BEC Interno 2 A/5 V); quatro chaves tácteis (6 × 6 × 5) mm de 4 terminais; uma Protoboard de 170 Pontos; jumpers do tipo macho/fêmea; conector Jack P4 (J4 2,1 mm DC); buzzer 5 V; fonte de alimentação (DC 12 V 2,5 A); adaptador rosca 1/2 latão; mangueira de vácuo em silicone (diâmetro interno 4 mm); anel de borracha para vedação (14 mm). A Tabela 1S lista os componentes adquiridos comercialmente para a construção do spin coater, desconsiderando o custo do frete. Alguns dos componentes listados podem ser reaproveitados de outros eletrônicos, como a fonte, resistores e o buzzer, reduzindo o custo total do equipamento.

 

 

O diagrama de blocos da Figura 2 apresenta uma visão geral da disposição dos principais componentes do sistema. A energia é disponibilizada ao equipamento por meio da fonte alimentação de 12 V que é diretamente conectada ao ESC, o qual alimenta o motor brushless em uma conexão trifásica. Os demais componentes são alimentados com uma tensão de 5 V disponibilizada pelo conversor de tensão interno presente no ESC.

 


Figura 2. Diagrama de blocos do equipamento

 

Todas as conexões de alimentação e sinal analógico/digital necessárias para a escrita e leitura dos dados no display, sensores, botões e buzzer são apresentadas no diagrama elétrico do equipamento na Figura 1S. A conexão do display com o microcontrolador se dá por meio de um módulo conversor com protocolo I2C, o qual utiliza apenas dois fios (SDA e SCL) para a comunicação. Entretanto, o display poderia ser conectado diretamente ao Arduino, neste caso, seria necessário o uso de um número maior de condutores e portas de comunicação. Os botões de navegação foram conectados ao microcontrolador seguindo a configuração pull up, utilizando resistores de 4,7 kΩ (1/4 W). O sensor de efeito Hall utilizado para medir a rotação possui saída digital e analógica, para o projeto em questão, utilizou-se da saída digital.

O acionamento do motor é realizado através de um sinal do tipo PWM gerado pelo Arduino e enviado para o ESC, com pulsos que variam de 1000 a 2000 µs, sendo o pulso de 2000 µs o sinal onde o motor atinge sua máxima rotação. A leitura da velocidade é realizada através da contagem do número de vezes que um ímã passa pelo sensor magnético em determinado intervalo de tempo. Para isso, um ímã de neodímio (1 × 4 × 4) mm foi aderido à superfície inferior do disco rotativo, de modo que o campo magnético acione o sensor ao se aproximar, enviando um sinal digital "1" (Ligado - próximo do ímã) ou "0" (Desligado - afastado do ímã) ao microcontrolador.

Além do controle preciso da rotação, é essencial que durante a operação do equipamento o substrato permaneça preso no rotor para evitar possíveis acidentes durante o processo de deposição. Desta forma, para garantir a fixação do substrato, foi desenvolvido um mecanismo que emprega vácuo. Para isso, o eixo do motor foi perfurado com uma furadeira de bancada utilizando uma broca de aço de 2 mm de diâmetro. Então, foi inserido um terminal na parte inferior do motor, que possibilita a conexão de uma bomba de vácuo externa por meio de uma mangueira de silicone. Assim, quando a bomba é ligada, o substrato será pressionado sobre o rotor devido à diferença de pressão entre as suas superfícies. A bomba deve permanecer ligada durante todo o processo, e deve ser desativada após a interrupção da rotação. Para evitar que a solução remanescente da deposição fosse espalhada pelo equipamento e bancada de trabalho, um recipiente plástico cilíndrico foi posicionado sobre o disco rotativo e sua parte inferior foi perfurada com uma serra copo para criar uma abertura para a deposição da solução sobre o substrato. O recipiente também atua como barreira de proteção no caso de mau funcionamento do sistema de fixação do substrato. A Figura 3 apresenta um modelo 3D elaborado no software Fusion 360 (Autodesk), ilustrando o sistema de fixação descrito e a posição do ímã e do sensor de rotação.

 


Figura 3. Vista detalhada do rotor, sensor de rotação e sistema de fixação a vácuo

 

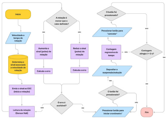
A programação do spin coater foi desenvolvida em linguagem C++ no software de código aberto do Arduino (IDE), utilizando scripts integrados na biblioteca do programa para os sensores e controladores propostos. As funções programadas permitem a atuação simultânea do Arduino como tacômetro, cronômetro e controlador do motor. A Figura 4 apresenta o fluxograma de operação do equipamento, o qual resume a lógica utilizada no código para estabelecer o sistema de controle do motor.

 


Figura 4. Fluxograma de operação do equipamento

 

No fluxo de operação, após a inicialização do equipamento, é solicitado que o usuário pressione os botões de navegação para selecionar a velocidade e o tempo de rotação desejados, os quais variam respectivamente de 2000 a 8000 rpm e 15 a 120 s, com incrementos de 500 rpm e 15 s. Estes intervalos podem ser alterados no código de programação conforme a necessidade do usuário. Após a inserção dos dados, o sistema percorrerá um vetor contendo o sinal associado a velocidade de rotação selecionada (Tabela 2S). Esses parâmetros foram obtidos empiricamente, sendo estimativas que permitem a redução do tempo de acomodação do sistema. Em seguida, o sensor de efeito Hall é utilizado para determinar a velocidade de rotação real do equipamento e calcular o erro da velocidade lida em relação à velocidade desejada, ajustando o sinal quando necessário, visando um erro relativo menor que 1%. Após a estabilização da velocidade de rotação, o sinal é mantido constante e o código emite um sinal sonoro no buzzer e aguarda o usuário pressionar um botão para iniciar a contagem regressiva, o qual deve ser acionado após a deposição da solução precursora do filme. O processo será finalizado quando a contagem regressiva atingir t = 0 s, ou o botão de cancelamento for pressionado. Durante todo o processo a velocidade de rotação medida é apresentada no display do equipamento, assim como a contagem regressiva, logo após a estabilização e acionamento do temporizador.

O gabinete do spin coater (Figura 2S) foi projetado no software Fusion 360 (Autodesk). O projeto possui as perfurações para os cabos e espaço interno suficiente para acomodar todos os componentes eletrônicos, com exceção da fonte de alimentação e da bomba a vácuo, os quais são externos. A peça modelada foi impressa em uma impressora 3D (modelo Ender 3 V2), utilizando filamento do tipo PLA branco (1,75 mm de diâmetro).

A validação e a calibração do sistema de controle do motor foram realizadas através da leitura da velocidade de rotação, utilizando um tacômetro digital comercial modelo DT-2234C+ com precisão de ± 0,05%. O tempo de acomodação do sistema, a velocidade de rotação lida pelo sensor de efeito Hall, o fluxo do código e o erro para cada iteração foram monitorados através do monitor serial do Arduino, que permite a impressão de dados na tela do computador via conexão USB. Os dados coletados foram importados e analisados no software OriginLab®.

A simulação da operação do spin coater e avaliação do seu desempenho foram conduzidas a partir da deposição de filmes de TiO2 sobre eletrodos de vidro com ITO (óxido de estanho e índio) de dimensões (20 × 20 × 2) mm. A suspensão precursora foi preparada com base na metodologia proposta por Johnsen e colaboradores,20 os quais utilizam uma suspensão de TiO2 nanoparticulado em ácido acético, empregando detergente neutro como agente surfactante. Assim, foi utilizado 150 mg de TiO2 nanoparticulado (Degussa P25), 3 mL de ácido acético glacial (99,8%, Neon), 0,05 mL de detergente neutro e a homogeneização da suspensão foi obtida após 15 min no ultrassom. Para garantir a aderência e a uniformidade do filme, os substratos foram lavados no ultrassom com acetona e etanol por 10 min. Posteriormente, os substratos foram fixados sobre o eixo rotativo com vácuo e a rotação foi iniciada. Quando a velocidade desejada foi atingida, foram depositados 0,05 mL da suspensão sobre o substrato, o qual permaneceu em rotação durante 30 s para a evaporação do solvente. Em seguida os substratos foram posicionados sobre uma chapa de aquecimento para o tratamento térmico do filme a uma temperatura de 350 °C por 30 min. O mesmo procedimento foi aplicado para todos os filmes obtidos. Por fim, a transmitância dos filmes foi analisada em um espectrofotômetro UV-visível da marca Even com faixa de leitura de 190 a 1100 nm. O equipamento foi utilizado com o intuito de verificar a variação da transmitância dos filmes em função da velocidade de rotação durante a deposição. As velocidades de deposição avaliadas foram de 2000 a 8000 rpm, com incrementos de 1000 rpm, totalizando 7 deposições.

 

RESULTADOS E DISCUSSÃO

O equipamento desenvolvido neste trabalho pode ser visualizado na Figura 5(a), onde se destaca o seu design compacto, o qual é simples e eficiente, otimizando o espaço necessário para sua operação em uma bancada. O recipiente plástico transparente ao redor do disco rotativo atua como barreira de segurança e evita o respingo da solução durante o processo de deposição dos filmes. Além disso, na Figura 5(b), destaca-se a posição do terminal para realização da conexão do spin coater com a bomba de vácuo.

 


Figura 5. (a) Vista frontal e (b) Vista lateral do spin coater construído

 

A velocidade de rotação desejada em relação à velocidade de rotação real, medida com o sensor de efeito Hall e com o tacômetro comercial, podem ser observadas na Figura 6(a). No gráfico, é possível perceber que os pontos estão sobrepostos, evidenciando a boa precisão da leitura realizada pelo sensor implementado no equipamento. Além disso, os pontos podem ser aproximados por uma linha de 45º em relação ao eixo horizontal, ou seja, a velocidade real é muito próxima da velocidade desejada. O erro percentual da velocidade desejada em relação à velocidade medida é apresentado na Figura 6(b). No gráfico é possível perceber que, independente da velocidade desejada, o erro associado a velocidade atingida/medida é sempre menor que 1%, o que era esperado, tendo em vista que o sistema de controle visa atingir um erro inferior a 1%. De modo geral, considerando uma aproximação linear do erro em função da velocidade desejada, o erro fica em torno de 0,7%, apresentando uma leve tendência de redução com o aumento da velocidade de rotação.

 


Figura 6. (a) Velocidade desejada vs velocidade medida; (b) Erro percentual da velocidade desejada em relação à velocidade real

 

A velocidade de rotação e sua variação no tempo durante o acionamento do motor para diferentes velocidades alvo pode ser visualizada na Figura 7(a). No gráfico, percebe-se que a resposta da velocidade de rotação ao acionamento do motor não apresenta sobressinal e possui um tempo de subida que varia de 15 a 20 s. Após isso, o sistema de controle realiza um ajuste fino até que o erro seja tolerável, aumentando o tempo de ativação e estabilização da velocidade do motor, o qual pode chegar a até 153,7 s, conforme pode ser visualizado na Tabela 1. Cabe mencionar que nesta etapa o substrato já está posicionado sobre o rotor, de modo que a variação de sua massa pode influenciar no tempo de estabilização do equipamento. Entretanto, apesar da variação no tempo, a velocidade de rotação final em relação a desejada apresenta erro menor que 1%. Assim, como a deposição deve ser realizada após a estabilização da rotação, as discrepâncias no tempo de acomodação não influenciam na deposição, uma vez que a velocidade é mantida constante após a deposição da suspensão/solução precursora. No equipamento proposto não é possível controlar a aceleração, ou definir uma rampa de velocidades. De modo que apenas a técnica de deposição no substrato já em rotação pode ser utilizada.

 


Figura 7. (a) Variação da velocidade de rotação no tempo; (b) Transmitância dos filmes depositados em substratos de vidro em diferentes velocidades de rotação

 

A Figura 7(b) apresenta a transmitância dos filmes obtidos com o equipamento desenvolvido em diferentes velocidades de rotação. No gráfico, em um primeiro momento, é possível constatar que a transmitância do substrato sem deposição é maior que a daqueles que possuem o filme de TiO2. Posteriormente, ao observar os substratos contendo os filmes, percebe-se que a transmitância sofre um aumento proporcional a velocidade de rotação. Esse aumento era esperado, tendo como base o fenômeno físico que rege o processo de formação do filme, onde a espessura é inversamente proporcional a velocidade de rotação, ou ainda, quanto maior a velocidade de rotação, menor será a sua espessura. Dessa forma, a espessura pode ser relacionada com a transmitância, pois quanto menor a espessura do material depositado, maior será a quantidade de luz que consegue atravessar o filme.

A construção do equipamento e a realização dos testes a partir da deposição de filmes de TiO2 indicaram que a utilização do motor de disco rígido é promissora e eficiente. Ao passo em que o motor é de fácil controle, e por se tratar de um motor do tipo brushless (sem escovas) com eixo fixo, permitiu a implementação do sistema de fixação à vácuo. Além disso, este tipo de motor apresenta vida útil muito longa, alta estabilidade e permite um controle preciso da rotação. Entretanto, por se tratar de um motor trifásico, para o seu acionamento, há a necessidade de utilização do controlador de velocidade ESC associado a um gerador de sinal PWM. A utilização dessa configuração permite que o motor atinja altas velocidades de rotação, sendo que para o equipamento proposto, foi possível atingir 8500 rpm. Segundo o fabricante do disco rígido, a velocidade nominal de operação do motor utilizado é de 5400 rpm. Assim, a utilização do ESC permite uma maior versatilidade, elevando o intervalo de trabalho do motor.

 

CONCLUSÃO

Neste artigo foram apresentados os procedimentos aplicados no desenvolvimento de um spin coater para deposição de filmes finos baseado em materiais de baixo custo e grande facilidade de obtenção. O motor utilizado apresentou boa estabilidade e facilidade de controle, de modo que as velocidades de rotação mensuradas apresentaram um erro relativo à velocidade desejada inferior a 1%.

A implementação do sistema de controle com o uso de estimativas para o sinal inicial de ativação do motor, associadas a correção utilizando o sensor de efeito Hall, se demostrou eficiente, pois, o motor apresentou um tempo de subida relativamente pequeno, sem a presença de sobressinais. Além disso, as leituras da velocidade de rotação obtidas com o sensor magnético foram muito semelhantes às medidas realizadas pelo tacômetro comercial, validando a precisão do sensor de rotação desenvolvido. A análise da transmitância dos filmes depositados permitiu a verificação da operação do equipamento, pois, o aumento da velocidade de rotação ocasionou um aumento na transmitância dos filmes, o qual está associado com a redução de suas espessuras.

Cabe mencionar que a estrutura do equipamento poderia ser construída utilizando uma caixa plástica, madeira ou outro material de fácil aquisição. Entretanto, a modelagem e impressão em 3D da estrutura do spin coater resultou em um corpo compacto e resistente, onde a inserção dos suportes e perfurações durante a etapa de modelagem do sólido facilitou o processo de montagem. O sistema de fixação do substrato utilizando vácuo é eficiente e seguro, além de permitir a utilização de substratos de tamanhos variados. Porém, é essencial que a bomba seja ativada antes do início da rotação do motor e desativada após a sua finalização.

Por fim, conclui-se que o objetivo proposto para este trabalho foi cumprido com êxito, ao passo em que foi obtido um spin coater funcional com boa precisão e fixação do substrato a vácuo, com um custo inferior a R$ 215,00 (Tabela 1S). Esse custo é muito baixo quando comparado ao custo de um equipamento disponível comercialmente.

 

MATERIAL SUPLEMENTAR

As Figuras 1S e 2S e as Tabelas 1S e 2S citadas neste trabalho estão disponíveis em http://quimicanova.sbq.org.br, na forma de arquivo PDF, com acesso livre. Além disso, também é disponibilizado o link para download do arquivo contendo o modelo 3D da estrutura do equipamento e o código de programação.

 

AGRADECIMENTOS

Os autores agradecem ao CNPq, a Universidade Federal de Santa Catarina e ao Laboratório de Materiais Avançados pelo suporte e espaço concedidos para a realização deste trabalho.

 

REFERÊNCIAS

1. Kumar, S.; Aswal, D. K. In Recent Advances in Thin Films; Kumar, S.; Aswal, D. K., eds.; Springer Singapore: Singapore, 2020.

2. Rancourt, J. D.; Optical Thin Films: User Handbook; SPIE Press: Bellingham, 1996.

3. Sancakoglu, O. In 21st Century Surface Science: a Handbook; Phan, P., ed.; IntechOpen: London, 2020.

4. Zang, C.; Xu, M.; Zhang, L.; Liu, S.; Xie, W.; J. Mater. Chem. C 2021, 9, 1484. [Crossref]

5. Lee, T. D.; Ebong, A. U.; Renewable Sustainable Energy Rev. 2017, 70, 1286. [Crossref]

6. Kimura, M.; J. Soc. Inf. Disp. 2019, 27, 741. [Crossref]

7. Pratama, I.; Mindara, J. Y.; Maulana, D. W.; Panatarani, C.; Joni, I. M.; AIP Conf. Proc. 2016, 1712, 030005-1. [Crossref]

8. Chaudhary, K. T. In Thin Films; Ares, A. E., ed.; IntechOpen: London, 2021.

9. Mustafa, H. A. M.; Jameel, D. A.; Journal of Applied Science and Technology Trends 2021, 2, 91. [Crossref]

10. Yilbas, B. S.; Al-Sharafi, A.; Ali, H.; Self-Cleaning of Surfaces and Water Droplet Mobility; Elsevier: Amsterdam, 2019, ch. 3.

11. Falsetti, P. H. E.; Soares, F. C.; Rodrigues, G. N.; del Duque, D. M. S.; de Oliveira, W. R.; Gianelli, B. F.; de Mendonça, V. R.; Mater. Today Commun. 2021, 27, 102214. [Crossref]

12. Blaskievicz, S. F.; Soares, L. L.; Mascaro, L. H.; Quim. Nova 2021, 44, 1880. [Crossref]

13. de Souza, A. R.; Paixão, A. C.; Dias, M. A.; Duarte, S.; de Amorim, H. S.; Rev. Bras. Ensino Fis. 2011, 33, 1702-1. [Crossref]

14. Sadegh-Cheri, M.; J. Chem. Educ. 2019, 96, 1268. [Crossref]

15. Zafer, G.; Mürsel, A.; Cengiz, A.; Hacıismailoğlu, M. C.; International Journal of Electronics and Device Physics 2021, 5, 1. [Crossref]

16. Teixeira, E. S.; Cavalcanti, R. C.; Nunes, V. F.; Maia Júnior, P. H. F.; Lima, F. M.; Pinho, D. C.; de Souza Filho, M. S. M.; Almeida, A. F. L.; Freire, F. N. A.; Materials Research 2021, 23, 1. [Crossref]

17. Kaddachi, Z.; Belhi, M.; Karoui, M. B.; Gharbi, R.; 17th International Conference on Sciences and Techniques of Automatic Control and Computer Engineering (STA), Sousse, Tunisia, 2016. [Crossref]

18. Hossain, M. F.; Paul, S.; Raihan, M. A.; Khan, M. A. G.; 2014 International Conference on Electrical Engineering and Information and Communication Technology, Dhaka, Bangladesh, 2014. [Crossref]

19. Bianchi, R. F.; Panssiera, M. F.; Lima, J. P. H.; Yagura, L.; Andrade, A. M.; Faria, R. M.; Prog. Org. Coat. 2006, 57, 33. [Crossref]

20. Johnsen, J.; Chasteen, S.; Exploratorium Teacher Institute, 2006. [Link] acessado em 23/01/2023

On-line version ISSN 1678-7064 Printed version ISSN 0100-4042
Qu�mica Nova
Publica��es da Sociedade Brasileira de Qu�mica
Caixa Postal: 26037 05513-970 S�o Paulo - SP
Tel/Fax: +55.11.3032.2299/+55.11.3814.3602
Free access

GN1