JBCS



14:54, sáb out 25

Acesso Aberto/TP



Artigo


O ambiente estuarino e a variação de pH: limites naturais e observação experimental do efeito da acidificação sobre a biodisponibilidade de fósforo
The estuarine environment and pH variation: natural limts and experimental observation of the acidification effect on phosphorus bioavailability

Elisabete S. Braga*; Luanny M. Lucena; Antonio Jeferson M. Almeida; Maria Luiza T. Pires; José Elias F. do Nascimento; Bruno O. Sutti; Glaucia B. B. Berbel; Vitor G. Chiozzini

Departamento de Oceanografia Física, Química e Geológica, Instituto Oceanográfico, Universidade de São Paulo, 05508-120 São Paulo - SP, Brasil

Recebido em: 16/12/2022
Aceito em: 17/03/2023
Publicado em: 23/05/2023

Endereço para correspondência

*e-mail: edsbraga@usp.br

RESUMO

This study shows the variation of pH in the Cananéia-Iguape Estuarine-Lagoon Complex (CIELC). Data from 3 years (2019, 2021, 2022) were obtained in 17 points presenting the following ranges: temperature (14.88-27.05 ºC), pH (7.16-8.40) and DIP (0.20-11.28 µmol L-1) along a saline gradient (0.05-32.09) under different hydrodynamics, biogeochemical processes and anthropogenic influence. The pH buffering capacity due to the presence of weak acid salts in saline water (S ≥ 30) was associated to the lowest DIP, decreasing with low salinity values, confirming the direct correlation among salinity and pH. The highest temperatures in the winter of 2021, corroborated with the abnormal climate event in that year. An in vitro experiment showed results of the interaction of PID and sediments with different textures, with and without the presence of the benthic microbiota under a considerable decreasing of the pH (acidification) in relation to the natural condition of this environment. The P sediment flux characterized Iguape sector as a P sink with or without biota, Ararapira sector as a P source with biota and Cananéia, as P source without biota. The salt water buffered the pH and sediment buffered DIP both associated to the biogeochemical and hydrodynamic processes contribute to the homeostasis in the system.

Palavras-chave: coastal system; biogeochemical cycles; geochemistry; acidification; anthropogenic influence.

INTRODUÇÃO

A zona costeira é considerada um dos habitats mais importantes de toda a biosfera em termos de produtividade, sendo composta por ambientes sensíveis, como os estuários e manguezais, sujeitos a uma intensa dinâmica natural.1 2 3 Estuários são definidos como corpos d'agua situados na interface entre os ambientes terrestres e marinhos, considerados como uma zona de transição entre os habitats de água doce e salgada, sendo altamente dinâmicos e vulneráveis.4 5 6 Os estuários são ecossistemas sujeitos à ação de intensas forçantes físicas, recebendo destaque a oscilação da maré e a descarga de água doce que, atuam na variabilidade da salinidade e na interação entre as águas e as partículas provenientes da drenagem continental.7,8 As medidas de sustentabilidade envolvem muitos aspectos ambientais, pois os sistemas costeiros constituem locais de lazer, fontes de recursos naturais exploráveis, local de instalação de muitas cidades, participam dos sistemas de transporte, áreas de despejos de dejetos, constituindo áreas de multiplos usos e exploração,9,10 além de estarem incluídos nas medidas internacionais de conservação11 e formação de Reservas e Áreas de Proteção Ambiental (APAs). Os processos de ciclagem biogeoquímica da matéria ocorrem de forma equilibrada nos estuários, sobretudo naqueles contendo sistemas de mangues íntegros, mantendo uma capacidade de absorver o excesso de nutrientes, reduzindo os impactos antropogênicos,12,13 fazendo com que estas áreas funcionem como filtro na retenção da matéria vinda pelos aportes continentais, incluindo nutrientes (C, N, P e Si), sendo incorporados em sua biota e sedimentos.12,14 Este papel retentor está associado às peculiaridades dos processos biogeoquímicos naturais de cada composto introduzido, que podem fazer com que o sistema atue como sorvedouro de material e, por outro lado, o sistema pode funcionar como fonte do mesmo material, segundo as propriedades ambientais que se destacam no sistema. A eficiência do estuário como filtro para determinados materiais particulados depende da circulação estuarina predominante, ou seja, em um estuário parcialmente misturado, o fluxo de maré é maior ou igual à entrada de água doce, o que favorece a retenção de materiais com maior eficiência, podendo atuar também como armadilha de retenção de sedimentos costeiros.15 A relação com a interface ar-água também tem importância nos sistemas costeiros. Van Dam et al.16 apontam a importância dos estuários e sistemas lagunares no fluxo de CO2 e consideram o papel de locais sujeitos à ação de micromarés e variação de salinidade no papel de retenção e/ou eliminação de CO2 em sistema com intensa hidrodinâmica, como é o caso do sistema deste estudo.

Segundo a Resolução 375 do CONAMA,17 os corpos de água são classificados como água doce (S &le; 0,5 ), água salobra (0,5 < S &le; 30) e, no caso da água salgada (S ≥ 30), sendo que, nas regiões estuarinas há uma ampla variação de salinidade, desde a faixa de água doce (S < 0,5) até água salgada.

Outro aspecto é que a água do mar (considerando os sais e os nutrientes como N, P e Si, micronutrientes e traços) em condições naturais, possui grande capacidade de neutralizar prótons, portanto, tamponar as variações de pH.18 As bases fracas, como HCO3-, CO32-, bem como, os fosfatos e silicatos são responsáveis pela capacidade de tamponamento da água do mar,18 além das bases orgânicas.19,20,21 A maioria dessas espécies químicas citadas também é ativamente produzida e consumida durante os processos biogeoquímicos, participando de interações complexas, que produzem ácidos ou bases, cujos equilíbrios químicos tamponam o pH, fazendo com que a água do mar atue como uma solução tampão, mantendo as condições salinas (S > 30), e dificultando a interpretação biogeoquímica das tênues variações de pH em diferentes sistemas.22

O pH da água do mar, considerando salinidade média de 35 g de sais por kg (S = 35), varia entre 7,6 e 8,423 apresentando diferenças dependentes de sua posição na coluna d'água, ou seja, junto à interface ar-mar, ao sedimento e na zona eufótica. No caso de sistemas estuarinos, a faixa de variação é mais ampla devido à entrada de água doce e o grau de interferência antrópica. Naturalmente, estes ecossistemas exportam grandes quantidades de carbono inorgânico dissolvido (CID), alcalinidade total (AT) e carbono orgânico dissolvido (COD) para sistemas marinhos adjacentes via dinâmica de maré,24,25,26,27,28 ocasionando efeitos significantes no sistema carbonato. A tendência crescente de acidificação nas águas de superfície e as mudanças mundiais nas proporções relativas das espécies químicas que formam o reservatório de CID estão sendo muito relatadas, ou seja, a soma das frações [CO2(aq)], [HCO3-] e [CO3-] no contexto biogeoquímico, como na eutrofização25,29 podendo interferir no ciclo do fósforo e demais nutrientes.

Embora uma diminuição gradual do pH seja uma resposta previsível do oceano aberto às emissões antropogênicas elevadas de CO2, as mudanças de pH e as tendências de longo prazo nos mares costeiros são geralmente consideravelmente mais complexas.16,29 Nos ecossistemas costeiros, as variações de pH podem ser fortemente influenciadas por mudanças na concentração de nutrientes, entrada de água doce, alcalinidade total, aportes de matéria orgânica do continente, produtividade e respiração. Porém, ainda é incerta a influência que esses processos ocasionam na magnitude da captura/emissão de CO2, alterando os balanços naturais de produção e mineralização da matéria orgânica.16,30

Tundisi e Matsumura-Tundisi31 ressaltam que o processo de eutrofização antropogênica ocorre quando os nutrientes N e P são derivados dos despejos de esgotos domésticos, industriais, descarga de fertilizantes utilizados nas práticas agrícolas. Muitos centros urbanos do Brasil localizados em municípios costeiros não apresentam plano de desenvolvimento urbano adequado ou até mesmo um sistema de saneamento básico e eficiente.32,33 Por isso, torna-se imprescindível a utilização de ferramentas que possibilitem acompanhar a distribuição dos teores de nutrientes nas regiões estuarinas. O fósforo (P) é um nutriente importante nos sistemas aquáticos, pois associado ao oxigênio na forma de fosfato (PO43-), torna-se uma forma biodisponível de P que pode ser utilizado pelos produtores primários nos oceanos como nutriente principal para a construção de biomoléculas como ATP, fosfolipídios e ácidos nucleicos.34,35 As principais formas de entrada do fósforo continental para os oceanos são os rios, a descarga de água subterrânea e a deposição atmosférica.36,37,38 O transporte fluvial é o maior responsável pelo fluxo anual do ciclo do fósforo, sendo transportados para os oceanos, cerca de 21 × 1012 g P/ano.39 Dessa quantidade, apenas 10% fica disponível para o uso da biota marinha, os 90% restantes estão ligados a partículas de solo que são pesadas e por isso sedimentam rapidamente.40

Normalmente, o fósforo inorgânico dissolvido (PID) apresenta baixas concentrações nos ambientes aquáticos não poluídos, estando em torno de 1,0 µmol L-1.41,42,43 As águas residuais contêm aproximadamente uma concentração entre 10 mg L-1 a 30 mg L-1 de fosfato, que pode ser encontrado como ortofosfato, polifosfato (P2O7) e fósforo orgânico.44

A distribuição desse nutriente nos corpos hídricos é controlada por agentes físicos, químicos e biológicos, mas também, pode sofrer alterações devido à anomalias climáticas com reflexos nas propriedades químicas do corpo hídrico, que podem provocar alterações no ciclo biogeoquímico dos nutrientes.45,46

Desta forma, o conhecimento da variação dos valores naturais de salinidade e pH em estuários é de grande importância para o acompanhamento de mudanças que podem ocorrer sob a influência antrópica como a acidificação e seus efeitos sobre a biodisponibilidade de nutrientes. Este conhecimento é uma importante ferramenta para auxiliar os gestores nas ações de proteção e sustentabilidade dos recursos costeiros e na manutenção da saúde ambiental para a preservação da vida, das atividades socioculturais e econômicas nestes ambientes.

Este trabalho tem por objetivos: i) apresentar a faixa de variação dos valores naturais de pH obtidas em um ambiente costeiro bastante amplo e complexo (Complexo Estuarino-Lagunar de Cananéia-Iguape (CELCI) e Ararapira) em São Paulo, evidenciando o gradiente de salinidade; ii) apresentar a distribuição de PID, a qual atua como nutriente principal para a produção primária estuarina e também indica alterações ambientais; iii) compreender o papel da redução do pH (acidificação) no fluxo de P do sedimento estuarino para água diante do papel dos sistemas costeiros como sorvedouro de C introduzido pela atmosfera e demais ações antrópicas.

 

MATERIAIS E MÉTODOS

Área de estudo

Este estudo foi realizado no Complexo Estuarino-Lagunar de Cananéia-Iguape (CELCI) e Canal do Ararapira, localizados no litoral sul do Estado de São Paulo. O CELCI está em uma região com várias Áreas de Proteção Ambiental que abrange a Serra do Mar, Cananéia-Iguape-Peruíbe (APA-CIP) e Ilha Comprida. A região foi reconhecida como Reserva da Biosfera da Mata Atlântica e, em 1999 recebeu o título de Patrimônio Natural da Humanidade conferido pela UNESCO,47 sendo a APA-CIP, o mais novo Sítio da Convenção de Ramsar (setembro de 2017).11 O CELCI é caracterizado pela presença de uma extensa planície de 130 km de comprimento e uma largura máxima de 40 km, recortada por longos e estreitos canais, aproximadamente paralelos à linha de costa.48 O sistema possui quatro ilhas (Cananéia, Comprida, Cardoso e Iguape) que estão separadas entre si por sistemas de canais lagunares e rios como o Canal de Ararapira, a Baía de Trapandé, o mar de Cubatão, o mar de Cananéia, o mar Pequeno e o Valo Grande (um canal artificial que desvia parte das águas do Rio Ribeira de Iguape diretamente para o estuário). O rio, possui parte das margens ocupadas por plantações de banana e diversas cidades, também recebe uma carga de fosfato da mineração de fosfogesso por meio de um afluente.48,49

Amostragem e procedimentos analíticos

Foram realizadas duas etapas de amostragem: i) coluna d' água e ii) sedimentos e água para o experimento in vitro. As coletas foram realizadas com o auxílio da embarcação de Pesquisa "Albacora" do Instituto Oceanográfico da USP. As amostras de água de superfície e fundo da primeira etapa foram coletadas em 17 estações (Figura 1) distribuídas ao longo do CELCI, com a utilização de garrafas amostradoras do tipo Hydrobios® e van Dorn®. Foi feito o registro da temperatura e coleta de água para as análises de salinidade, pH e PID (fósforo inorgânico dissolvido - fosfato). O sistema pode ser observado em seus 3 diferentes setores: Canal do Ararapira (estações 1-5); Cananéia - mar de Cananéia (estações 6-13); Iguape - mar Pequeno (estações 14-17).

 


Figura 1. Localização do Complexo Estuarino-Lagunar de Cananéia-Iguape e Canal do Ararapira - São Paulo (SP) e as 17 estações de coleta de água (círculos) e estações de coleta de sedimentos (estrelas)

 

As amostras de sedimento da segunda etapa foram coletadas nos 3 setores do sistema (Ararapira, Cananéia e Iguape) (Figura 1) utilizando um pegador de sedimentos superficiais tipo van Veen.

Foram amostrados sedimentos com dominância de granulometria grossa para uma bateria experimental e outro, com dominância de granulometria fina, em cada um dos três setores, acompanhados da água de fundo do local coletada com amostrador tipo van Dorn, sendo reservada para os experimentos.

Análises ambientais

Temperatura da água

Os valores de temperatura da água de superfície e fundo foram obtidos com o uso de termômetros de reversão protegidos Kahl Scientific Instrument Corporation®, acoplados às garrafas de coleta, com precisão de ± 0,02 °C.

Salinidade

As amostras para determinação da salinidade foram coletadas diretamente do amostrador van Dorn em frascos de vidro âmbar. A análise foi feita com o uso do salinômetro indutivo Beckman®, modelo RS-10. Os cálculos de conversão de condutividade em salinidade foram feitos através de planilhas eletrônicas utilizando as equações propostas por Fofonoff e Millard,50 com precisão de ± 0,001.

Determinação do pH

As alíquotas para a análise de pH foram retiradas da garrafa Nansen Hydrobios®, coletando a água em frascos de borosilicato com tampa esmerilhada, com o auxílio de um redutor de fluxo, evitando-se a formação de bolhas. As medidas de pH foram realizadas segundo as recomendações de Aminot e Chaussepied51 para a água do mar. As análises foram feitas no menor tempo possível após a coleta ainda no laboratório da Base de Pesquisa "Dr. João Paiva de Carvalho" do IOUSP, com o auxílio de um pHmetro da marca Orion®, com precisão de ± 0,001, calibrado com soluções tampão de pH 4,0, 6,9 e 10. As medidas de pH realizadas foram corrigidas em função da temperatura da água in situ e a de leitura em laboratório.51

Determinação de PID (fósforo inorgânico dissolvido)

A água coletada para a determinação do PID foi retirada do amostrador tipo van Dorn e mantida sob refrigeração até a filtração em membrana de fibra de vidro da Whatman GF/F (0,45 µm), sendo congeladas (−20 °C) em frascos de polietileno de alta densidade até o momento da análise. Os valores de fostato dissolvido foram determinados por colorimetria, seguindo a metodologia descrita em Grasshoff et al.52 As leituras das absorbâncias das amostras, em 880 nm, foram feitas em cubetas de 5 cm de trajeto óptico, utilizando-se o espectrofotômetro Thermo® modelo Evolution 201. O limite de detecção do método é de 0,01 µmol L-1 e a precisão ± 0,01 µmol L-1.

Experimento in vitro com sedimentos e P

Para avaliar o comportamento do P no sedimento frente a um abaixamento do pH em cerca de 10% e 20% em relação aos valores da água local, foram realizados experimentos in vitro com sedimentos com diferentes granulometrias (predominância de sedimentos finos e predominância de sedimentos grossos), em duas situações: mantendo a presença da biota natural proveniente de cada um dos setores de estudo e livres de microorganismos.

Amostragem do sedimento e água de fundo

A amostragem de sedimentos e água na região do CELCI ocorreu em agosto (inverno) de 2019. Foram coletadas amostras de água de fundo utilizando o amostrador tipo van Dorn, bem como, amostras de sedimento, utilizando um pegador de fundo em aço inox do tipo van Veen. Parte do sedimento foi reservada para a realização do experimento in vitro, sendomantida a 4 °C até chegar ao laboratório e, parte foi congelada (−20 °C) até a determinação da granulometria, teores de carbonato de cálcio e matéria orgânica.

Matéria orgânica, carbonato de cálcio e granulometria

A determinação da matéria orgânica e do carbonato de cálcio nos sedimentos seguiu as recomendações de Suguio.53 Em suma, foram pesadas 2,0 g ± 0,1 g (m1) em balança analítica Metttler ® e colocadas em béqueres de vidro, sendo adicionado 50 mL de H2O2 a 10%. A mistura foi aquecida a 60 °C para acelerar o processo de oxidação da matéria orgânica presente nas amostras. A mistura foi mantida por 24 h para o máximo de liberação de CO2, devido à oxidação da matéria orgânica (MO). Foi então adicionado 5 mL de H2O2 concentrado (30%). Após a eliminação da MO, as amostras foram enxaguadas com água destilada em Mili-Q para a retirada do excesso de H2O2. As amostras foram novamente secas a 60 °C até obtenção de peso constante (m2). O cálculo para a determinação do teor de matéria orgânica presente em cada amostra foi realizado de acordo com a Equação 1:

Após a determinação dos teores de MO, o mesmo sedimento recebeu 50 mL de solução 10% de HCl concentrado (37%). Após 12 horas foram adicionados mais 2 mL de HCl concentrado (37%) até a eliminação do carbonato biodetrício. As amostras foram enxaguadas seguidas vezes com água destilada em Mili-Q para a completa remoção de HCl, e depois foram secas e pesadas (m3). O teor de carbonato biodetrítico foi calculado através da Equação 2:

A determinação granulométrica se deu a partir das amostras já processadas (peroxidadas e descarbonatadas) seguindo as recomendações de Suguio.53 O fracionamento do tamanho dos grãos ocorreu inicialmente através de um jogo de peneiras (Granulotest®), separando partículas finas e grossas com rede de malha 0,063 mm. Na sequência, o fracionamento do sedimento grosso (areia fina, média e grossa) se deu por peneiramento com malhas de 2,0 a 0,063 mm (fracionamento seco). Neste procedimento, o peneiramento de cada amostra foi otimizado sob agitação mecânica (agitador Granulotest®) por 15 minutos antes da obtenção das massas de cada fração de sedimentos grossos em balança analítica (BEL engineering®).

Fósforo total e orgânico no sedimento

Para a determinação do P total e orgânico foi utilizado o método proposto por Aspila et al.54 e foi usado o material de referência Certified Reference Material Estuarine Sediment (NIST 1646). A diferença entre o P total e o P orgânico é o P inorgânico no sedimento.

Montagem do experimento in vitro

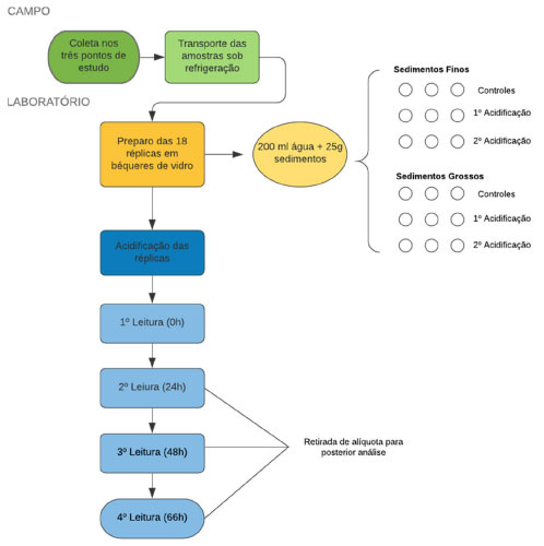
O experimento com microbiota foi realizado com sedimento in natura mantido refrigerado assim que chegou da coleta, e água do mesmo local considerando as 3 áreas de amostragem (Figura 1). A água e sedimento para a montagem do experimento sem biota receberam tratamento diferenciado, sendo a água autoclavada e o sedimento seco em estufa a 60 ºC até obtenção de peso constante, isto pode explicar o fato das concentrações de fósforo inicial do experimento com biota e sem biota serem diferentes. A partir disto, o mesmo procedimento para amostras in natura foi adotado como mostra o desenho amostral da Figura 2. Foram utilizados béqueres de vidro com 200 mL de água local e 25 g de sedimentos (pesados úmidos). Foram realizados um total de seis experimentos (sedimentos finos com presença da biota e sem a presença da biota) todos em triplicatas e seguindo o mesmo critério: três béqueres com água e sedimentos locais classificados como grossos denominados de controle (sem a adição de ácido); três béqueres de 1ª acidificação (adição de solução HCl à 30%) atingindo cerca de 10% de abaixamento no pH inicial e três béqueres de 2ª acidificação (adição de HCl à 30%) até atingir cerca de 20% do pH inicial. Em seguida, foram preparados mais nove béqueres com as mesmas características dos anteriores (controle, 1ª acidificação e 2ª acidificação, em triplicatas), porém com sedimentos locais classificados como finos. As alíquotas de solução ácida adicionadas objetivaram simular uma diminuição do pH inicial da água em cerca de 10% nos béqueres de 1ª acidificação e 20% nos béqueres de 2ª acidificação. Cada experimento totalizou 18 béqueres para os sedimentos "com biota" e o mesmo tanto para sedimentos sem a biota (Figura 3).

 


Figura 2. Esquema da montagem do experimento in vitro com sedimentos in natura e a acidificação para verificação da liberação ou remoção de PID para a solução com o tempo. O mesmo foi repetido para os sedimentos sem a biota

 

 


Figura 3. Bancada com o experimento de acidificação (sequências de béqueres com sedimentos grossos e finos)

 

Todos os béqueres foram cobertos com filme plástico, evitando-se qualquer contaminação e considerando que não haveria necessidade de suprimento maior em oxigênio durante o período do experimento, bem como, para evitar a evaporação da água e consequente mudança de salinidade. A temperatura do local também foi mantida constante (~ 20 °C). Para retirada de alíquota para as primeiras análise esperou-se a decantação dos sedimentos. Foram feitas as medições de salinidade utilizando-se refratômetro e temperatura e pH, através do pHmetro Metrohm® (Figura 3). Medidos tais valores, foram adicionadas as alíquotas em µL de HCl à 30% nos béqueres de 1ª e 2ª para acidificação. Em seguida, foram medidos novamente os valores de pH e a temperatura nos mesmos. Após 24 h, novas medidas foram realizadas e, a partir desta hora, também foram coletadas alíquotas de 50 mL da água dos béqueres em tubos de Falcon (Figura 4) previamente identificados. Tais alíquotas foram filtradas e congeladas (−20 °C) para posterior análise de fosfato dissolvido (PID) no LABNUT - IOUSP. O processo se repetiu após 48 h e 66 h.

 


Figura 4. Distribuição da salinidade (a), pH (b) e PID (c) nas águas de superfície e fundo das estações em agosto de 2019, 2021 e 2022

 

Tratamento dos dados

Os dados coletados em campo foram trabalhados e apresentados em gráficos e tabelas usando os programas Excel® e Past®. Também foi aplicada correlação linear ou coeficiente de correlação de Pearson (r) para avaliação da variabilidade dos dados. Os fluxos entre os diferentes tipos de sedimentos e a água foram calculados segundo a Equação 3:

onde: Cf e Ci (µmol L-1) correspondem à concentração do PID (fosfato dissolvido) no final e início da incubação, respectivamente; V(l) é o volume da fase aquosa no béquer; A (cm2) é a área do sedimento exposto; t (h) é o tempo de incubação.

 

RESULTADOS E DISCUSSÃO

Condições das águas do CELCI

Distribuição espacial dos dados ambientais de 3 anos

O CELCI é uma região costeria muito ampla e como observado em outros trabalhos,42,55 56 57 58 59 60 61 62 foi verificada a manutenção de uma diferença de preservação ambiental entre o setor norte (Iguape) com maior influência antrópica e, o sul do sistema (Cananéia-Ararapira), mais preservado. Dados de salinidade, pH e PID acentuaram a variação destas propriedades nos setores estudados.

Observou-se na Figura 4a que a maior estratificação de salinidade ocorreu no setor de Cananéia, onde os valores de pH (Figura 4b) foram maiores na água de fundo acompanhando a salinidade como observado por outros autores.58,61,62 Os valores de pH em 2021 foram bem diferenciados de 2019, acompanhados de valores mais baixos de salinidade na superfície, mostrando uma estratificacação marcante nas águas no final da Ilha de Cananéia (estações 12 e 13). Na região entre as estações 11 a 15 ocorreu a maior variação dos parâmetros, sendo caracterizada como área de transição. Este local abrange uma área conhecida como tombo das águas48,56 que atualmente se desloca um pouco em função do assoreamento da Barra de Icapara, dos momentos de vazante e enchente da maré, e também, da intensidade do aporte das águas do rio Ribeira de Iguape. Mas, é notável a distinção do padrão de distribuição das propriedades, com a diminuição da salinidade, diminuição do pH e aumento do PID nas estações mais ao norte (15-17), bem como, o perfil de transição dos valores das propriedades nas estações de 12 a 14. No caso do Canal do Ararapira, as variações interanuais de salinidade foram maiores, com distinção de 2021 que mostram valores mais baixos de salinidade, embora o pH não mostrou um maior valor na água de superfície na estação 3 onde baixo valor relativo de salinidade acompanha esta variação. Há uma estratificação halina mais evidente em 2021, ano de maior pluviosidade, provavelmento sob efeito anterior de La Niña (2020-2021) que se encerrou em junho de 2021, segundo a Organização Metereológica Mundial63,64 revelado também pelas mais altas temperaturas da água.

A diferença de distribuição de propriedades hidroquímicas entre os setores é evidenciada neste estudo, e ocorre devido à continuidade da influência da entrada de água doce do Rio Ribeira de Iguape pelo Valo Grande, canal artificial escavado no seculo XIX para facilitar o escoamento da produção agrícola do vale do Rio Ribeira para o porto Cubatão.65 O canal foi fechado devido à erosão provocada pela força das águas do rio e reaberto várias vezes por meio uma comporta, condição em que se encontra atualmente. Também devido ao assoreamento da Barra do Icapara, a influência da água do mar neste setor é menor, em relação à Barra de Cananéia, no centro sul do sistema onde a presença da ação hidrodinâmica da maré é maior. No caso do Canal do Ararapira, poucos são os trabalhos lá desenvolvidos56,58,61 e recentemente, houve uma erosão modificando a posição da Barra do Ararapira59,61 facilitando a entrada da água do mar nas estações mais ao sul do Canal do Ararapira (estações 1 e 2) que mostram os maiores valores de salinidade neste setor.

Existem diferenças relativas ao estado de conservação das regiões norte e sul, além da influência salina, também relativa à ação antrópica como o aporte de nutrientes em excesso como o proveniente da exploração do fosfogesso em Cajati56,57,62 e das áreas agriculturáveis, sobretudo com a plantação de bananas.62 O setor norte correpondente à região de Iguape, possui maior influência antrópica pela área urbana da cidade de Iguape e do norte da Ilha Comprida, além da entrada do Rio Ribeira diretamente no complexo, pelo Canal do Valo Grande,66 que corresponde a uma intervenção antrópica que ocorreu para facilitar o escoamento da produção agrícola na região via porto de Cubatão. Essas características apareceram nas propriedades hidrológicas e biogeoquímicas observadas na distribuição dos parâmetros nas 17 estações ao longo do sistema conforme mostra a Figura 4 (salinidade (a), pH (b) e PID (c)), sendo que as mesmas podem ser agrupadas como Ararapira (ests. 1-5), Cananéia (ests. 6-13) e Iguape (ests. 14-17).

Os dados apresentados neste estudo foram obtidos nos anos 2019, 2021 e 2022, no período de inverno, onde a pluviosidade é mais reduzida nesta região (inverno-seco), de modo que mostram o maior efeito da entrada de água do mar no sistema no setor sul. A zona intermediária de Cananéia para Iguape, e a região norte mostram características de menor salinidade, menores valores de pH e maiores valores de PID. A maior proximidade ao sedimento e estratiticação da coluna d'agua mostra que as propriedades apresentam distinções segundo a posição, sendo a superfície com maior relação com a atmosfera e com produção primária e, o fundo com maior relação com o sistema bêntico.

Considerando os 3 períodos juntos e o total de dados

De um modo geral, os valores de temperatura da água estiveram similares nos 3 setores de amostragem (Ararapira, Cananéia e Iguape) (Tabela 1) porém, a amostragem de 2021 mostrou os valores mais altos de temperatura (~ 25 °C), incluindo alguns valores muito elevados (~ 27 °C) para o período, observado no interior do Canal de Ararapira e no final da Ilha de Cananéia, junto à Pedrinhas, podendo ser um sinal do efeito do fenômeno La Niña que associado às mudanças climáticas que estão aumentando as temperaturas globais e alterando padrões sazonais de chuvas66uma vez que valores dentro do padrão regional de temperatura de inverno foram observados em 2019 e 2022. Aguiar et al.42 observaram na região de Cananéia no inverno, valores de temperatura da água entre 24,88 e 26,80 °C em 2003, quando foi registrada a ocorrência de El Niño moderado,64 enquanto outro trabalho aponta valores de temperatura entre 18 e 22 °C no inverno (julho de 2018) no CELCI.61 Os valores mais baixos foram observados em Iguape, devido à influência de água doce pela chegada do aporte do Rio Ribeira de Iguape, sendo os valores menores que 6,5 na maioria dos pontos, exceto em 2021, quando a estação 17 recebeu maior influência salina na água de fundo (S ~ 12). A salinidade foi maior nos setores de Cananéia e Ararapira que estão sob maior influência do mar. Aguiar et al.,42 no inverno, encontraram valores de salinidade no mar de Cananéia com um máximo de 32, porém valor mínimo bem mais baixo (~ 8) que o encontrado neste estudo (~ 12). Em 2018, Sutti61 observou valores entre 0,01 e 30,92 considerando o sistema todo, de Ararapira à Iguape. Os autores anteriores também encontraram maiores valores de pH na região de Cananéia com máximo acima de 8,5. Os valores de pH mais próximos ao da água do mar ocorreram com maior frequência no Canal do Ararapira e em Cananéia quando comparados aos valores observados em Iguape.

 

 

Considerando o potencial da água do mar em atuar no tamponamento do pH, os valores de pH mais próximos a 8 foram observados nos locais onde a salinidade foi maior conforme observado também por Aguiar et al.42 (7,80 a 8,69) em Cananéia, enquanto Sutti61 observou uma variação de 7,54 no Canal do Valo Grande a 8,06 em Cananéia. Em um estuário mais tropical e sob maior influência antrópica como no estuário do Rio Capibaribe (PE), Bertini e Braga65 observaram valores entre 8,08 e 8,20, porém a variação da salinidade foi entre 33,98 e 36,46 mantendo a propriedade tampão. Hunter et al.29 também observaram o cancelamento do efeito do abaixameno do pH devido às propriedades tampão da água costeira quando considerada a inserção de CO2 de origem antropogênica.

No caso do fosfato, os maiores valores ocorreram no setor de Iguape, onde já foi indicada a influência da mineração de fosfogesso e aportes de P junto ao afluente do Rio Ribeira. O aporte pela lixiviação e adubação do cultivo de bananas foi calculado62 e se mostrou menos importante que o aporte pela mineração.62,67 Valores acima de 6 µmol L-1 são preocupantes, sendo que um máximo ocorreu em 2022 (11,28 µmol L-1) na estação 15, bem na saída do Valo Grande, evidenciando a influência do aporte do Rio Ribeira de Iguape, sobretudo em 2019 e 2022. No caso de 2021, os valores estiveram na faixa de variação normal. No sul do sistema, os valores estiveram sempre abaixo de 2 µmol L-1. Em Cananéia, valores de PID em 2003 também eram baixos, entre 0,01 e 1,44 µmol L-1.42

A distribuição do PID (Figura 4c) mostra a atuação do P como indicador de aporte terrestre associado aos baixos valores de salinidade e também, à redução de pH. O PID reforçou seu papel de nutriente com potencial para indicação de aportes terrestres e influência da poluição devido à sua origem em minerais e por estar associado aos efluentes domésticos, erosão e adubação, sendo um dos parâmetros utilizados na verificação da saúde ambiental.

No caso do PID, as variações mais próximas aos valores estuarinos correram nos três setores em 2021. Na região de Iguape, tanto em 2019, como em 2022, os valores muito altos, bem acima de 4 µmol L-1 e associados aos menores valores de salinidade indicam a contribuição de águas doces com carga de P.

De uma forma geral, considerando os 3 períodos estudados, foi observada correlação significativa do pH com a salinidade (r = 0,66, p < 0,05) e foi encontrada correlação negativa significativa (r = −0,64, p <0,05) do PID com a salinidade, uma vez que a água do mar é menos rica em nutrientes que a água estuarina, mostrando a tendência mais geral de correlação do pH com a salinidade e a relação inversa da salinidade com o PID.42,61,62 No caso de diferenças interanuais, observou-se a melhor correlação entre a salinidade e o pH (r = 0,85, p < 0,05) e da salinidade com o PID (r = −0,80, p < 0,05) no ano de 2019, ano em que as anomalias climáticas não foram tão evidentes como em 2021 (mais quente) e 2022 com valor muito alto de PID. O único ano em que os dados de pH se correlacionaram significativamente com o PID foi em 2021 (r = −0,62) onde a faixa de variação do pH foi ampla e a de PID estreita.

De um modo geral, as propriedades químicas da água mostram ter potencial para o acompanhamento de alterações ambientais com base no monitoramento dos valores naturais e presença de anomalias, considerando o efeito da hidrodinâmica revelada pela salinidade e, da biogeoquímica associada a cada parâmetro. O fósforo (P) é um elemento provido aos sistemas aquáticos por lixiviação e interação com os sedimentos, além de ter contribuição por decomposição da matéria orgânica e por aportes antrópicos. Assim, para contribuir ao conhecimento da interação do PID com o sedimento e os processos de acidificação foi realizado um experimento com resultados descritos a seguir.

Experimento in vitro - acidificação e o fosfato

Caracterização granulométrica do sedimento usado no experimento

Foi observado que a distribuição dos sedimentos na região de estudo apresenta manchas com granulometrias diferentes conforme apontado por outros autores.23,57,68 Desta forma, os sedimentos podem ter participação diferenciada na regulação das concentrações de fósforo na coluna d'água,69 ao longo do sistema, uma vez que em áreas relativamente rasas como lagos e estuários, o sedimento participa ativamente da regeneração do fosfato70 além da regeneração que ocorre na própia coluna.

Os sedimentos utilizados nos experimentos, coletados nos três setores de estudo (Ararapira, Cananéia e Iguape) apresentaram a composição adequada para a realização do experimento como mostra a Figura 5.

 


Figura 5. Composição granulométrica dos sedimentos coletados nos setores de Ararapira, Cananéia e Iguape, mostrando a composição de fração fina e grossa para cada local

 

Os sedimentos de composição granulométrica "mais fina" provenientes de Ararapira apresentaram 52,5% de silte + argila, sendo classificado como silte grosso. Enquanto a amostragem para sedimentos mais grossos deste setor apresentou 99,73% de areia, sendo classificado como areia muito fina.

Os sedimentos de Cananéia apresentaram padrão semelhante para a composição granulométrica mais fina, ou seja 51,5% de silte + argila, sendo também classificado como areia fina, enquanto o sedimento mais grosso apresentou 98,87% de areia, sendo também classificado como areia muito fina. Em ambas as regiões, os sedimentos considerados finos e mais grossos das diferentes regiões apresentaram similaridades diferindo mais no teor de matéria orgânica, % de carbonato de cálcio e P inorgânico. O P total foi maior e teve maior contribuição do P inorgânico na região de Cananéia.

No caso dos sedimentos coletados em Iguape, a fração mais fina apresentou uma composição ligeiramente menor em silte + argila (91,33%), sendo classificado como areia muito fina, enquanto que o sedimento mais grosso apresentou 95,08% de areia. Assim, de um modo geral, os sedimentos encontrados na região de Iguape foram mais arenosos que os encontrados nas outras regiões. O maior diferencial entre os sedimentos mais finos e mais grossos nesta área foram os teores de silte, argila e % de carbonato de cálcio. Além da distribuição dos sedimentos em mosaico quanto à granulometria, alguns autores já evidenciaram a predominância da fração arenosa média + fina nesta região.48,56,58,68,71 Desta forma, os sedimentos nos três setores foram amostrados para o experimento in vitro procurando representar a dominância de fração fina em um grupo e a da fração grossa no outro. A determinação dos valores de P total e P inorgânico em cada sedimento utilizado será apresentada junto com os resultados de cada sedimento.

Variação do potencial hidrogeniônico (pH) e do PID

Ararapira - sedimentos finos

O sedimento fino utilizado neste experimento, além da granulometria apresentada na Figura 5, continha: fósforo fotal (PT) = 12 μmol g-1, fósforo inorgânico (PI) ~ 6 μmol g-1 e matéria orgânica (MO) 14%.

A variação de pH no experimento com sedimentos finos, considerando o sedimento in natura (com biota) mostrou uma variação em 66 h, no controle, de 8,06 a 7,83. Com a primeira acidificação (Acid-1), a variação foi de 7,76 a 7,75 e na acidificação 2 (Acid-2) variou de 7,35 a 7,78 (Figura 6a). Verificou-se, nos sedimentos finos com a microbiota, um abaixamento natural leve no controle com o transcorrer do experimento. Observou-se o abaixamento do pH inicial com a adição do ácido (Acid-1 e Acid-2). Porém, a capacidade de tamponamento da água salina (S ~ 30) do Canal de Ararapira foi evidenciada pela observação da aproximação dos valores de pH finais ao valor do controle nas 66 h de observação.

 


Figura 6. Variação temporal do pH com a acidificação e em contato com sedimentos de Ararapira com predominância da fração fina: com microbiota (a); sem microbiota (b). Acompanhamento do comportamento do fosfato dissolvido (PID) com a acidificação em contato com sedimento fino com microbiota (c), sem microbiota (d)

 

No caso dos sedimentos finos sem a microbiota viva (sem biota) (Figura 6b), o controle variou de 7,34 a 6,53; na Acid-1 de 6,90 a 6,39 e na Acid-2, de 6,66 a 6,21. Observou-se que ocorreu um abaixamento do pH em todas as fases do experimento, ficando os valores finais bem abaixo daqueles do início do experimento, incluindo o controle, que já mostrava um pH abaixo de 7,5 que demonstra uma menor capacidade de homeostase neste sistema.

Considerando que este sedimento com dominância de fração fina apresentava um valor relativamente alto de P total, sendo que a fração inorgânica (6 μmol g-1) similar à orgânica e um alto teor de matéria orgânica (~ 14%), observou-se que os valores de PID (fosfato dissolvido), na presença da biota (Figura 6c), com ou sem acidificação, apresentaram uma liberação alta de P nas primeiras 24 h do experimento, ficando mais estável em seguida. No caso do sedimento fino, sem biota (Figura 6d), os teores de MO e P orgânico foram menores devido à perda da fração orgânica e a capacidade de liberação de P não foi observada nas primeiras 24 h, ficando evidente a diminuição seguida de um aumento nas horas seguintes, sobretudo sob a ação das acidificações.

Para esclarecimento, a composição salina da solução permaneceu a mesma nos dois experimentos, porém o pH no início do experimento tratado (sem biota) e com água autoclavada é diferente do experimento in natura.

Ararapira - sedimentos grossos

O sedimento grosso utilizado neste experimento, além da granulometria apresentada na Figura 6, continha: fósforo total (PT) = 0,45 μmol g-1, fósforo inorgânico (PI) ~ 0,22 μmol g-1 e matéria orgânica (MO) 4%.

No caso dos sedimentos com dominância da fração grossa, o controle demorou a ter o pH alterado, diminuindo no final do experimento, enquanto os valores de pH dos ensaios acidificados mostraram uma recuperação do pH mais próxima ao do controle inicial (8,12) (Figura 7a).

 


Figura 7. Variação temporal do pH com a acidificação e em contato com sedimentos de Ararapira com predominância da fração grossa: com microbiota (a); sem microbiota (b). Acompanhamento do comportamento do fosfato dissolvido (PID) com a acidificação em contato com sedimento fino com microbiota (c), sem microbiota (d)

 

No caso dos sedimentos grossos com biota (in natura) (Figura 7a), a variação no controle, ou seja sem passar pelo evento de acidificação, foi de 8,12 a 7,65, enquanto com o evento de Acid-1 (abaixamento inicial de cerca de 10% do pH) variou de 7,77 a 7,99; e na Acid-2 de 7,34 a 7,87.

No caso dos sedimentos grossos, na ausência de microbiota viva (Figura 7b), a variação no controle foi de 8,29 a 8,06; na Acid-1 de 7,71 a 7,86; e na Acid-2 de 6,84 a 7,74. No geral, os valores do pH no controle sofreram abaixamento com o passar do tempo e, no caso dos valores de pH alterados com adição de ácido, tenderam a um aumento se aproximando do valor final do controle. Assim, no final de 66 h houve uma aproximação dos valores dos três tratamentos com um pH entre 7,65 e 7,99 (média de 7,84) com a presença da biota. A vulnerabilidade dos sedimentos finos sem biota às variações de pH foi evidenciada no início do experimento (Figura 7b).

O PT no sedimento grosso teve menor valor inicial (0,45 µmol g-1) sendo quase a metade relativa à forma inorgânica e o teor de matéria orgânica foi de 4%. Com a presença da biota, em exposição por 66 h, a concentração inicial de fosfato dissolvido foi de 0,27 μmol L-1 (Figura 7c). No controle ocorreram pequenas variações entre o início e o final da exposição, porém o valor de 0,27 foi observado no início e no final. Com a acidificação 1 (Acid-1), o valor foi de 0,27 a 0,29 μmol L-1 enquanto na acidificação 2 (Acid- 2), variou de 0,27 a 0,30 μmol L-1, ou seja, houve um pequeno incremento nos dois casos. No experimento com biota, o fosfato em 24 h mostrou maior liberação nas três condições (controle, Acid-1 e Acid-2). No experimento sem os microrganismos (Figura 7d), a concentração inicial de P dissolvido foi de 0,77 μmol L-1. A variação no controle foi de 0,77 a 1,16 μmol L-1, havendo um aumento na concentração. Com a acidificação, (Acid-1) a variação foi de 0,77 a 0,94 μmol L-1, enquanto em Acid-2, os valores inicial e final foram iguais, porém nos dois horários intermediários os valores estiveram um pouco menores (Figura 7d). Nesse caso as 3 concentrações aumentaram no final do experimento mostrando potencial para liberação acidificado ou não.

Cananéia (centro do CELCI)

O sedimento fino utilizado neste experimento, além da granulometria apresentada na Figura 6, continha: fósforo total (PT) = 15,69 μmol g-1, fóforo inorgânico (PI) ~ 4,99 μmol g-1 e matéria orgânica (MO) 10%. A variação de pH no experimento com sedimentos finos considerando o sedimento in natura (com a microbiota) (Figura 8) no controle foi de 7,88 a 7,61; no Acid-1 de 7,54 a 7,56; e no Acid-2 de 7,31 a 7,56. A água com salinidade em torno de 31, possui uma composição com alta capacidade de tamponamento, embora os valores de pH iniciais estivessem um pouco abaixo de 8 houve um diminuição nos valores do controle durante o experimento, o abaixamento do pH ocorreu com a adição de ácido e o restabelecimento ocorreu rapidamente, ou seja em torno de 48 h, os valores já estavam bem próximos ao controle (Figura 8a).

 


Figura 8. Variação temporal do pH com a acidificação e em contato com sedimentos de Cananéia com predominância da fração fina: com microbiota (a); sem microbiota (b). Acompanhamento do comportamento do fosfato dissolvido (PID) com a acidificação em contato com sedimento fino com microbiota (c), sem microbiota (d)

 

No caso dos sedimenos finos sem a biota (Figura 8b), os valores de pH do controle variaram de 7,99 a 7,71; na Acid-1 de 7,61 a 7,64; e na Acid-2 de 7,36 a 7,67. Nos dois casos, a solução foi levada a um tamponamento com valores semelhantes de estabilização no final do experimento.

As variações dos teores de P nos sedimentos finos com biota (Figura 8c) no controle foram de 0,98 a 0,70 μmol L-1; na Acid-1 de 0,98 a 0,29 μmol L-1; e na Acid-2 de 0,98 a 0,59 μmol L-1. O abaixamento do pH mostrou um comportamento similar ao do controle, sendo mais evidente em 48 h de exposição porém, no final, no experimento Acid-1, a diminuição do fosfato foi maior que no controle e na Acid-2.

No caso do sedimento fino sem biota (Figura 8d), a concentração inicial de P dissolvido foi de 1,05 μmol L-1. A variação de P foi de 1,05 a 5,39 μmol L-1 no controle; de 1,05 a 5,40 μmol L-1 na Acid-1; e de 1,05 a 4,58 μmol L-1 na Acid-2. No decorrer do tempo, mesmo com recuperação do pH, nas situações de acidificação, o P ficou mais distante do controle em Acid-2. De um modo geral, nas duas situações, o pH em 66 h ficou similar ao controle enquanto o comportamento do P foi diferente no final das duas acidificações em relação ao controle.

No caso dos sedimentos grossos, considerando a água com uma salinidade de 31, a composição do sedimento como sendo de 0,93% de matéria orgânica, 0,25% de silte e 0,02% de argila. Os teores médios registrados de fósforo no sedimento foram de 1,36 μmol g-1 de P total, sendo o valor de P inorgânico de 1,20 μmol g-1. A variação de pH, considerando o sedimento com a biota (Figura 9a), no controle foi de 8,05 a 7,98; na Acid-1 de 7,64 a 7,93; e na Acid-2 foi de 7,29 a 7,85. Um padrão similar ao observado no experimento com sedimento e água do Canal do Ararapira ocorreu com a variação do pH, no controle e com a adição de ácido. Assim, no final do experimento houve uma aproximação dos valores dos três tratamentos com um pH entre 7,98 e 7,29 (média de 7,92).

 


Figura 9. Variação temporal do pH com a acidificação e em contato com sedimentos de Cananéia com predominância da fração grossa: com microbiota (a); sem microbiota (b). Acompanhamento do comportamento do fosfato dissolvido (PID) com a acidificação em contato com sedimento fino com microbiota (c), sem microbiota (d)

 

Nos sedimentos sem a presença da biota, (Figura 9b), a variação foi de 8,33 a 8,10 no controle; de 7,79 a 7,93 na Acid-1; e de 7,52 a 7,80 na Acid-2 (Figura 9a). No final do experimento, os valores também se aproximaram ficando entre 8,10 e 7,80. Houve assim, um pH final mais próximo ao apresentado pelo controle, com ação tamponante nas soluções acidificadas.

A concentração inicial de P nos sedimentos grossos com a presença de biota (Figura 9c) foi de 0,98 μmol L-1. A variação no controle foi de 0,98 a 0,69 μmol L-1; na Acid-1 de 0,98 a 0,61 μmol L-1; e na Acid-2 de 0,98 a 0,63. Observou-se um comportamento similar entre o controle e nos meios com adição de ácido, sendo que após 48 h houve uma diminuição mais acentuada de P inorgânico dissolvido, nas 3 situações.

Sem a presença da biota (Figura 9d), a concentração inicial de P em solução foi de 1,05 μmol L-1. No controle, a variação de P foi de 1,05 a 4,79 μmol L-1; na Acid-1 de 1,05 a 4,14 μmol L-1; e na Acid-2 de 1,05 a 3,86 μmol L-1 (Figura 9d). Assim, ocorreu uma importante liberação de P inorgânico nas 3 condições ficando os valores de acidificação abaixo do controle.

No experimento do Ararapira e Cananéia, o P pode estar mais na forma particulada devido à alta salinidade indicando tamponamento de P.72

Iguape (norte do CELCI)

O sedimento fino utilizado neste experimento, além da granulometria apresentada na Figura 6, continha: fósforo total (PT) = 5,65 μmol g-1, fóforo inorgânico (PI) ~ 4,41 μmol g-1 e matéria orgânica (MO) 3,67%. Local onde os valores de salinidade são os menores (S < 5) devido à influência do Rio Ribeira de Iguape e suas águas que atingem o CELCI pelo Canal do Valo Grande. A salinidade esteve em torno de 0,5, assim o teor de sais é muito baixo e a capacidade de tamponamento também.

No caso dos sedimentos finos in natura (Figura 10a), os valores do controle variaram de 8,14 a 7,86; na Acid-1 foi de 7,05 a 7,83; e na Acid-2 de 6,69 a 7,76. Com a presença da biota, após 48 h, os valores dos 3 tratamentos se aproximaram, com uma diminuição no valor do controle e, no final do experimento (66 h), os valores estiveram em torno de 7,82. Sem a presença da biota (Figura 10b), a variação foi de 7,65 a 7,89 no controle; de 6,96 a 7,72 na Acid-1; e 7,08 a 7,69 na Acid-2. Os valores também se aproximaram após 24 h, porém, o controle aumentou seus valores durante o experimento. Os valores finais se aproximaram, controle e acidificados.

 


Figura 10. Variação temporal do pH com a acidificação e em contato com sedimentos de Iguape com predominância da fração grossa: com microbiota (a); sem microbiota (b). Acompanhamento do comportamento do fosfato dissolvido (PID) com a acidificação em contato com sedimento fino com microbiota (c), sem microbiota (d)

 

O fosfato dissolvido no sedimento fino com a presença da biota bêntica (Figura 10c), apresentou valores de 7,90 a 6,50 μmol L-1 no controle; de 7,90 a 7,2 μmol L-1 em Acid-1; e de 7,90 a 6,63 μmol L-1 na Acid-2. A tendência foi de sorver o P, sendo que os valores se aproximaram, já que a primeira acidificação ficou com um comportamento mais distante do controle.

Sem a presença da biota (Figura 10d), a variação de concentração de P dissolvido no controle foi de 7,39 a 2,30 μmol L-1, sendo na Acid-1 de 7,39 a 2,16 μmol L-1; e na Acid-2 de 7,39 a 2,13 μmol L-1. Nos dois experimentos houve uma redução nos valores de PID, com destaque nos sedimentos sem biota.

Assim, com biota, os valores reduziram, atingindo um valor final próximo nas 3 situações, em torno de 6,78 μmol L-1, enquanto, sem a biota (Figura 10d), após 24 h, os valores foram bem similares, atingindo um valor final de 2,20 μmol L-1, tendo uma redução bastante acentuada em relação ao valor inicial.

A composição granulométrica nesse tratamento teve importante fração de areia (95%) sendo menor a fração de silte e argila (~ 4,4 e 1,5%, respectivamente). No caso do PT 3,8 mg g-1, PI ~ 3,12 mg g-1. A variação de pH no experimento com sedimentos grossos com biota apresentou variação no controle de 7,13 a 7,48; na Acid-1 de 6,58 a 7,13; e na Acid-2 foi de 6,13 a 6,56 (Figura 11a). Sem a biota (Figura 11b), a variação foi de 7,31 a 7,44 no controle; de 6,65 a 7,21 na Acid-1; e de 6,33 a 6,88 na Acid-2, ou seja, houve sempre a tendência de aumento em relação ao valor inicial e com o tempo.

 


Figura 11. Variação temporal do pH com a acidificação e em contato com sedimentos de Iguape com predominância da fração grossa: com microbiota (a); sem microbiota (b). Acompanhamento do comportamento do fosfato dissolvido (PID) com a acidificação em contato com sedimento fino com microbiota (c), sem microbiota (d)

 

A concentração inicial de P dissolvido foi de 7,90 μmol L-1. Com a presença dos organismos, a variação no controle foi de 7,90 a 2,46 μmol L-1, na Acid-1 de 7,90 a 2,17 μmol L-1; e na Acid-2 de 7,90 a 1,82 μmol L-1 (Figura 11c).

Sem a influência da biota, a concentração inicial de P dissolvido partiu de 7,39 μmol L-1. A variação de concentração de P no controle foi de 7,39 a 4,73 μmol L-1; na Acid-1 de 7,39 a 4,56 μmol L-1; e na Acid-2 de 7,39 a 3,89 μmol L-1 (Figura 11d). Houve uma maior variação em 48 h na acidificação 2.

Fluxo de PID (µmol L-1 cm-2 h-1)

Fluxo de P considerando os tipos de sedimentos e a acidificação

O fluxo de P nos diferentes tipos de sedimentos (finos e grossos), com e sem biota provenientes dos 3 setores do CELCI foram calculados e encontram-se na Figura 12.

 


Figura 12. Variação do fluxo (µmol L-1 cm-2 h-1) com a acidificação e em contato com sedimentos com predominância da fração grossa: com microbiota e sem microbiota, no controle e sob efeito da acidificação em Ararapira (a), Cananéia (b) e Iguape (c)

 

O sedimento de Ararapira, quer fino, quer grosso, com biota, sob acidificação ou não, tende a liberar PID em maior quantidade, enquanto que, após secagem, sem biota, sobretudo o sedimento fino modifica seu comportamento, ou seja consome PID mostrado o papel da microbiota no pertil de liberação do P (Figura 12a).

No caso de Cananéia (Figura 12b), destaca-se que o sedimento grosso ou fino, sem a presença de microbiota (com tratamento) atua como liberador (fonte) de PID, mantendo um fluxo positivo com ou sem acidificação. Enquanto com a microbiota (in natura) há predominancia de atuar como sorvedouro em sedimentos grossos, enquanto os sedimentos finos mantém esta característica sob acidificação 2 e 66 h de exposição, embora tenha mostrado capacidade de liberação no controle até 48 h de exposição e sob a primeira acidificação.

A maior regularidade ocorreu nos sedimentos de Iguape (Figura 12c) que sempre mostraram uma atuação como sorvedouro de P. Coelho,57 utilizando câmaras bênticas instaladas in situ nos sedimentos de Cananéia e Iguape, mostrou essa potencialidade dos sedimentos do norte do sistema (Iguape) atuarem como sorvedouro de P.

Os sedimentos podem se comportar como sorvedouros ou fonte de P inorgânico dissolvido. Muitos aspectos biogeoquímicos como a granulometria, teor de matéria orgânica no sedimento, presença ou não de microbiota bêntica no sedimento podem atuar na indicação do papel do sedimento no ciclo do P no meio aquático. As propriedades da água também influenciam as trocas de P entre sedimento e água.

Em relação ao P, Bianchi72 relata a influência da ação do aumento de salinidade no tamponamento do PID, mantendo valores mais baixos nas águas mais salinas como observado nas águas em início de experimento no Canal de Ararapira e em Cananéia. O efeito do tempo e da acidificação distinguiu a ação dos sedimentos nos dois setores. Em sedimentos finos, com presença e biota observou-se variações naturais de PID. Foi verificado o importante papel do aporte de P por Xiao73 corroborado pelos altos valores no setor de Iguape, cuja fonte não somente é natural por meio da lixiviação, mas também recebe contribuição antrópica, sendo o sistema estuarino considerado receptor de materiais74 e, no caso do fósforo, é conhecida a influência da exploração de fosfogesso sobre as águas do Rio Ribeira de Iguape56 que acaba sendo menor que a contribuição pela agricultura62 e demais ações antrópicas. Contudo, a ação dos sedimentos no controle da concentração do fósforo na água69 foi observada na região de Iguape, que mesmo com valores altos de PID, o sedimento mostrou o potencial para reter (tamponar) este nutriente. A previsão de acidificação da água em contato com o sedimento, sua textura e a presença ou não de microrganismos não alterou significativamente o papel dos sedimentos daquele local, onde normalmente há uma sobrecarga de P. Este nutriente pode ser armazenado nos sedimentos do estuário através da adsorção de P dissolvido ou por meio da sedimentação das partículas. O papel de sumidouro de P da água pode estar ocorrendo como verificado por Coelho,57 porém isto não elimina a possibilidade de liberação diante de modificações da carga dissolvida como já relatado por outros autores.75,76

Em locais onde a hidrodinâmica oferece uma variação de exposição de águas mais e menos ricas em P, como águas novas adentrando no sistema, as possibilidades de liberação e retenção podem estar regulando as concentrações e mostrando um comportamento mais equilibrado por diferença de gradiente ou por diferentes processos físico-químicos, fazendo com que libere parte do P armazenado para a coluna d'água77,78 ou, como mostrado, retenha P levando em conta o seu conteúdo particulado e a ação biogeoquímica como foi mostrado nos sedimentos do Ararapira e de Cananéia, os quais estão sob maior influência marinha e mostram potencial para liberação de P sob efeito da acidificação.

É importante considerar a capacidade de adsorção do P pelo sedimento, que vai amortecer estas concentrações altas do nutriente,79 bem como, a ação da assimilação e dos processos de regeneração que podem participar destas interações.

Segundo Froelich,80 se a coluna d'água apresenta diminutas concentrações de P dissolvido, mesmo recebendo uma grande carga deste nutriente, pode ocorrer remoção do nutriente da fase dissolvida, através da combinação de processos biogeoquímicos, como a adsorção/dessorção pelo sedimento e material particulado em suspensão, além da assimilação fotossintética quando o ambiente tem disponibilidade de luz. Isto pode ter influenciado também a diferença de resposta na liberação ou retenção de P, sobretudo nos sedimentos finos, com ou sem biota, no setor de Ararapira, tanto naturalmente, como em condições de acidificação.

As características de adsorção de P em sedimentos são controladas principalmente pela composição do sedimento,81,82 sendo que as diferenças na composição dos sedimentos dependem fundamentalmente do tamanho do grão.83,84 Logo, o tamanho do grão desempenha papel importante, afetando as características de adsorção de P em sedimentos. Meng et al.85 encontraram maior porcentagem de P biodisponível em sedimentos finos do que em sedimentos arenosos, logo, os sedimentos finos desempenharam papel dominante sobre a transferência de P dos sedimentos para a água adjacente.

As características de adsorção de P em sedimentos estuarinos foram bastante abordadas em estudos nas últimas três décadas,69,86 porém poucos desses estudos mostram resultados levando em conta a diminuição do pH como foi demonstrado aqui, levando em consideração a capacidade de tamponamento pelas propriedades ligadas à composição da água e do sedimento que se associam aos processos biológicos compondo ação biogeoquímica.

Enfim, este trabalho corrobora a observação de que os sedimentos estuarinos podem ser fonte ou sumidouro de P, sendo muito importante na regulação do estado trófico da água sobrejacente,75,87 sendo que os cenários de acidificação podem ter efeitos atenuados ou não sobre um conjunto de propriedades locais, havendo necessidade de compreensão do funcionamento de cada sistema.

A salinidade e o pH são propriedades associadas e atuam na dinâmica do P. Uma das preocupações atuais é a diminuição do pH natural de sistemas aquáticos. Neste estudo, a relação deste abaixamento e da resiliência ambiental, bem como a capacidade do sedimento funcionar como fonte ou sorvedouro de P em situações ambientais diferenciadas foi verificado por meio de experimentos in vitro.

 

CONCLUSÕES

Em sistemas estuarinos, as variações das propriedades hidrológicas e hidroquímicas são maiores e mais complexas que em sistemas oceânicos devido aos processos biogeoquímicos nas interfaces entre água doce, os processos de mistura e as estratificações, as interações físicas, químicas e biológicas, contribuindo à complexidade destas variações.

Os sinais antrópicos podem ser identificados no meio desta complexidade desde que haja compreensão dos processos naturais e os dos limites de suas variações nos sistemas costeiros, pois suas águas apresentam variação na composição salina em um gradiente que abrange desde água doce até salina, o que lhes conferem diferentes potenciais para manter a homeostase, sendo eficientes em alguns locais e, em outros apresentam enorme vulnerabilidade. Este trabalho mostrou, no mesmo sistema estuarino, variações de salinidade, pH e valores de PID bastante amplas e características da biogeoquímica de cada local, influenciado pela hidrodinâmica da entrada de água marinha pelo movimento das marés e pela ação antrópica. Mostrou a ação do sedimento preservado e alterado, seja atuando como sorvedouro de PID e, ou como fonte. Mostrou a ação do sedimento como um reator biogeoquímico quando associado com a microbiota bêntica. A capacidade de tamponamento da água do mar nos processos de acidificação e a capacidade do sedimento de tamponar excessos de PID inseridos nos sistemas estuarinos foram observadas dentro da complexidade destes sistemas, sendo recomendada a continuidade destes estudos, incluindo mais variáveis ambientais para que se possam tomar medidas mais acertadas para a preservação e a sustentabilidade destes importantes sistemas, tão próximos às ações humanas e tão comprometidos com a grande fronteira oceânica.

 

MATERIAL SUPLEMENTAR

Informações suplementares estão disponíveis em http://quimicanova.sbq.org.br, em arquivo pdf, com livre acesso.

 

AGRADECIMENTOS

Os autores agradecem ao apoio da FAPESP por meio dos processos nº 2018/08738-2, 2020/16485-7 e 2022/05823-4. Agradecem o apoio da tripulação da embarcação de Pesquisa "Albacora", dos funcionários da Base de Pesquisa "Dr. João de Paiva Carvalho" e dos motoristas, todos integrantes do Instituto Oceanográfico da Universidade de São Paulo.

 

REFERÊNCIAS

1. Clark, R. B.; Marine Pollution, 5th ed.; Oxford University Press: Oxford, 2001.

2. Miranda, L. B.; Castro, B. M.; Kjerfve, B.; Princípios de Oceanografia Física de Estuários, 1a ed.; EDUSP: São Paulo, 2002.

3. Valle-Levinson, A.; Contemporary Issues in Estuarine Physics, Illustrated ed.; Cambridge University Press: Cambridge, 2010.

4. Pritchard, D. W. Em What is an Estuary: Physical Viewpoint; Lauff, G. H., ed.; Estuaries, American Association for the Advancement of Science: Washington, 1967.

5. Day, J. W.; Hall, C. A. S.; Kemp, W. M.; Yánez-Arancibia, A.; Estuarine Ecology, 2nd ed.; John Wiley & Sons: New York, 1989.

6. Elliott, M.; McLusky, D.; Estuarine, Coastal Shelf Sci. 2002, 55, 815. [Crossref]

7. Turner, A.; Sci. Total Environ. 2003, 314-316, 599. [Crossref]

8. Mizerkowski. B. D.: Modelo Comparativo do Estado Trófico Estuarino: Babitonga, Guaratuba, Laranjeiras e Cananéia; Dissertação de Mestrado, Universidade Federal do Paraná, Paraná, Brasil, 2007. [Link] acessado em abril 2023

9. Mommaerts, J.; Adam, Y.; D'Hondt, P.; Jacques, T. G. Em Physicochemical Process and Wastes in the Ocean (Oceanic Process in Marine Pollution); Connor, T. P.; Burt, W. V.; Buedall, I. W., eds.; Krieger Publishing Company: Florida, 1987.

10. Braga, E. S.; Bonetti, C. V.; Burone, L.; Bonetti-Filho, J.; Mar. Pollut. Bull. 2000, 40, 165. [Crossref]

11. https://rsis.ramsar.org/ris/2310, acessada em abril 2023.

12. Machiwa, J. F.; Tanzania Journal of Science 2000, 26, 29. [Crossref]

13. Souza, M. F. L.; Eça, G. F.; Silva, M. A. M.; Amorim, F. A. C.; Lôbo, I. P.; Atlântica 2009, 31, 107. [Crossref]

14. Carter, G. W. R.; Coastal Environments: An Introduction to the Physical, Ecological and Cultural Systems of Coastlines, 1st ed.; Academic Press: London, 1988.

15. Dyer, K. R. Em Geomorphology and Sedimentology of Estuaries; Perillo, G. M. E., ed.; Elsevier Science: New York, 1995.

16. van Dam, B. R.; Crosswell, J. R.; Anderson, I. C.; Paerl, H. W.; J. Geophys. Res.: Biogeosci. 2018, 123, 271. [Crossref]

17. Conselho Nacional do Meio Ambiente (CONAMA); Resolução no 357, de 17 de março de 2005. [Link] acessado em abril de 2023

18. Stumm, W.; Morgan, J. J.; Aquatic Chemistry, 2nd ed.; John Wiley & Sons: New York, 1981.

19. Broecker, W. S.; Peng, T. H.; Tracers in the Seas, 1st ed.; Eldigio Press: New York, 1982.

20. Cai, W. J.; Wang, Y.; Hodson, R. E.; Geochim. Cosmochim. Acta 1998, 62, 473. [Crossref]

21. Soetaert, K.; Hofmann, A. F.; Middelburg, J. J.; Meysman, F. J. R.; Greenwood, J.; Mar. Chem. 2007, 105, 30. [Crossref]

22. Cai, W. J.; Hu, X.; Huang, W. J.; Murrell, M. C.; Lehrter, J. C.; Lohrenz, S. E.; Chou, W. C.; Zhai, W.; Hollibaugh, J. T.; Wang, Y.; Zhao, P.; Guo, X.; Gundersen, K.; Dai, M.; Gong, G. C.; Nat. Geosci. 2011, 4, 766. [Crossref]

23. Braga, E. S. Em Noções de Oceanografia; Harari, J., org.; São Paulo: Instituto Oceanográfico, 2021, cap. 15.

24. Downing, B. D.; Boss, E.; Bergamaschi, B. A.; Fleck, J. A.; Lionberger, M. A.; Ganju, N. K.; Schoellhamer, D. H.; Fujii, R.; Limnol. Oceanogr. 2009, 7, 119. [Crossref]

25. Fennel, K.; Alin, S.; Barbero, L.; Evans, W.; Bourgeois, T.; Cooley, S.; Dunne, J.; Feely, R. A.; Hernandez-Ayon, J. M.; Hu, X.; Lohrenz, F.; Muller-Karger, F.; Najjar, R.; Robbins, L.; Shadwick, E.; Siedlecki, S.; Steiner, N.; Sutton, A.; Turk, D.; Vlahos, P.; Wang, Z. A.; Biogeoscience 2019, 16, 1281. [Crossref]

26. Wang, Z. A.; Kroeger, K. D.; Ganju, N. K.; Gonneea, M. E.; Chu S. N.; Limnol. Oceanogr. 2016, 61, 1976. [Crossref]

27. Chu, S. N.; Wang, Z. A.; Gonneea, M. E.; Kroeger, K. D.; Ganju, N. K.; Mar. Chem. 2018, 206, 7. [Crossref]

28. Song, S. N.; Wang, Z. A.; Gonneea, M. E.; Kroeger, K. D.; Ganju, N. K.; Mar. Chem. 2020, 275, 123. [Crossref]

29. Hunter, K. A.; Liss, P. S.; Surapipith, V.; Dentener, F.; Duce, R.; Kanakidou, M.; Kubilay, N.; Mahowald, N.; Okin, G.; Sarin, M.; Uematsu, M.; Zhu, T.; Geophys. Res. Lett. 2011, 38, L13602. [Crossref]

30. Borges, A. V.; Abril, G.; Treatise on Estuarine and Costal Science 2011, 5, 119. [Crossref]

31. Tundisi, J. G.; Matsumura-Tundisi, T.; Calijuri, M. C. Em Developments in Hydrobiology: Comparative Reservoir Limnology and Water Quality Management; Straskraba, M.; Tundisi, J. G.; Duncan, A., eds.; Kluwer Academic Publishers: Dordrecht, 1990, ch. 2.

32. Silva, J. T. A.; Borges, A. L.; Informe Agropecuário 2008, 29, 33. [Link] acessado em abril 2023

33. Lui, H. K.; Chen C. T. A.; Current Opinion in Environmental Sustainability 2012, 4, 227. [Crossref]

34. Benitez-Nelson, C. R.; Earth-Sci. Rev. 2000, 51, 109. [Crossref]

35. Braga, E. S.; Bioquímica Marinha - Efeitos da Poluição nos Processos Bioquímicos, 2a ed.; FUNDESPA: São Paulo, 2002.

36. Chester, R.; Riley, J. P.; Chemical Oceanography, 2nd ed.; Academic Press: London, 1978.

37. Monbet, P.; Mar. Pollut. Bull. 2004, 48, 78. [Crossref]

38. Ruttenberg, K. C.; Dyhrman, S. T.; Front. Microbiol. 2012, 3, 274. [Crossref]

39. Emídio, V. J. G.: A Problemática do Fósforo nas Águas para Consumo Humano e Águas Residuais e Soluções para o seu Tratamento; Dissertação de Mestrado, Universidade do Algarve, Portugal, 2012. [Link] acessado em abril 2023

40. Aduan, R. E.; Villela, M. F.; dos Reis Junior, F. B.; Os Grandes Ciclos Biogeoquímicos do Planeta, 1a ed.; Embrapa Cerrados: Brasília, 2004. [Link] acessado em abril de 2023

41. Ruttenberg, K. C. Em The Global Phosphorus Cycle; Schesinger, W. H., ed.; Elsevier: Amsterdam, 2006, p. 585-633.

42. Aguiar, V. M. C.; Batista Neto, J. A.; Braga, E. S.; Nutrient Dynamics in a Pristine Subtropical Lagoon-Estuarine System, 1st ed.; Lap Lambert Academic Publishing: São Paulo, 2013.

43. Berbel, G. B. B.: Estudo do Fósforo Sedimentar e de suas Especiações Químicas em Dois Sistemas Costeiros e Plataforma Continental Sudeste (Brasil) e Baía do Almirantado (Região Antártica) considerando suas Relações Biogeoquímicas; Tese de Doutorado, Universidade de São Paulo, São Paulo, Brasil, 2008. [Link] acessado em abril 2023

44. Corbitt, R. A.; Standard Handbook of Environmental Engineering, 2nd ed.; McGraw-Hill Handbooks: New York, 1999.

45. Allanson, B. R.; Winter, D. Em Estuaries of South Africa; Allanson, B. R.; Baird, D., eds.; Cambridge University Press: Cambridge, 1999.

46. Miranda, L. B.; Castro, B. M.; Kjerfve, B.; Princípios de Oceanografia Física de Estuários, 1a ed.; EDUSP: São Paulo, 2002.

47. Companhia de Tecnologia de Saneamento Ambiental (CETESB); Relatório da Qualidade das Águas Litorâneas no Estado de São Paulo, Balneabilidade das Praias 2006, 2007. [Link] acessado em abril 2023

48. Tessler, M. G.; Souza, L. A. P.; Revista Brasileira de Oceanografia 1998, 46, 69. [Link] acessado em abril 2023

49. Coordenadoria de Assistência Técnica Integral (CATI); Levantamento Censitário de Unidades de Produção Agrícola do Estado de São Paulo (LUPA), 2008. [Link] acessado em abril de 2023

50. Fofonoff, N. P.; Millard, R. C.; Unesco Technical Papers in Marine Science, 1983, 44, 53. [Crossref]

51. Aminot, A.; Chaussepied, M.; Manuel des Analyses Chimiques en Milieu Marin, vol. 01, CNEXO: Paris, 1983.

52. Grasshoff, K.; Ehrhardt, M.; Kremeling, K.; Methods of Seawater Analysis, 2nd ed.; Verlag Chemie: Stuttgart, 1983.

53. Suguio, K.; Introdução à Sedimentologia, Edgard Blucher: São Paulo, 1973.

54. Aspila, K. I.; Agemian, H.; Chau, A. S. Y.; Analyst 1976, 101, 187. [Crossref]

55. Berbel, G. B. B.; Braga, E. S.; Resumos III Simpósio Brasileiro de Oceanografia, São Paulo, 2006.

56. Chiozzini, V. G.: Estudo da Abundância, Proveniência e Padrões de Distribuição Elementar em Sedimentos de Superfície e Perfis Sedimentares no Complexo Estuarino-Lagunar de Cananéia-Iguape, São Paulo - Brasil, com Ênfase aos Elementos Terras Raras e seu Significado Ambiental; Tese de Doutorado, Universidade de São Paulo, São Paulo, Brasil, 2017. [Link] acessado em abril 2023

57. Coelho, L. H. F.: Estudo Biogeoquímico do Fósforo no Complexo Estuarino-Lagunar de Cananéia-Iguape (SP): Influência do Valo Grande e Fluxo Bêntico; Dissertação de Mestrado, Universidade de São Paulo, São Paulo, Brasil, 2011. [Link] acessado em abril 2023

58. Sakazaki, N. C.: Estudo da Variabilidade Sazonal das Concentrações de Elementos Traço (As, Cd, Co, Cr, Pb e Zn) nos Sedimentos Considerando as Condições Biogeoquímicas Adjacente em Dois Canais Estuarinos do Estado de São Paulo sob Diferentes Graus de Influência Antrópica; Dissertação de Mestrado, Universidade de São Paulo, São Paulo, Brasil, 2020. [Link] acessado em abril 2023

59. Lucena, L. M.: Distribuição do Fósforo no Complexo Estuarino-Lagunar de Cananéia-Iguape e Ararapira (SP), Considerando a Influência Antrópica e um Possível Abaixamento do pH; Dissertação de Mestrado, Universidade de São Paulo, São Paulo, Brasil, 2021. [Link] acessado em Maio 2023

60. Prado, H. M.; Schlindwein, M. N.; Murrieta R. S. S.; Nascimento Júnior, D. R.; Souza, E. P.; Cunha-Lignon, M.; Mahiques, M. M.; Giannini, P. C. F.; Contente, R. F.; Ambiente e Sociedade 2019, 22, 1. [Crossref]

61. Sutti, B. O.: Estudo Biogeoquímico dos Nutrientes Principais (N, P e Si) e sua Relação com o Carbono em Dois Estuários do Estado de São Paulo com Distintos Níveis de Intervenção Antrópica; Tese de Doutorado, Universidade de São Paulo, São Paulo, Brasil, 2022. [Link] acessado em abril 2023

62. Agostinho, K. L.: Estudo do Nitrogênio e do Fósforo (N e P) no Setor Norte do Complexo Estuarino-Lagunar de Cananéia-Iguape (SP) Considerando as Condições Naturais do Sistema e a Influência dos Aportes Antrópicos; Dissertação de Mestrado, Universidade de São Paulo, São Paulo, Brasil, 2015. [Link] acessado em abril 2023

63. https://brasil.un.org/pt-br/129593-omm-la-nina-2020-2021-terminou-mas-temperaturas-seguem-altas, acessada em abril 2023.

64. https://metsul.com/noaa-declara-o-retorno-do-fenomeno-el-nino-apos-meia-decada, acessada em abril 2023.

65. Bertini, L.; Braga, E. S.; Journal of Geoscience and Environment Protection 2022, 10, 135. [Crossref]

66. Comitê da Bacia Hidrográfica do Ribeira de Iguape e Litoral Sul (CBH-RB); Relatório de Situação dos Recursos Hídricos da UGRHI 11, 2011. [Link] acessado em abril 2023

67. Godoy, L. J. G.; Nomura, E. S.; Moraes, W. S.; Informações Agronômicas 2006, 116, 14. [Link] acessado em abril de 2023

68. Barcellos, R. L.: Distribuição da Matéria Orgânica Sedimentar e o Processo Sedimentar Atual no Sistema Estuarino-Lagunar de Cananéia-Iguape (SP); Tese de Doutorado, Universidade de São Paulo, São Paulo, Brasil, 2003. [Link] acessado em abril 2023

69. Jun, X.; He, Y.; Kirumba, G.; Hassan, Y.; Li, J.; Ecological Engineering 2013, 55, 6. [Crossref]

70. Fisher, T. R.; Carlson, P. R.; Barber, R. T.; Estuarine, Coastal Shelf Sci. 1982, 14, 101. [Crossref]

71. Barcellos, R. L.; Berbel, G. B. B.; Braga, E. S.; Furtado, V. V.; Geochim. Bras. 2005, 19, 22. [Link] acessado em abril 2023

72. Bianchi, T. S.; Biogeochemistry of Estuaries, 1st ed.; Oxford University Press: London, 2007.

73. Noriega, C. E. D.; Muniz, K.; Araújo, M. C.; Travassos, R. K.; Leitão, S. N.; Tropical Oceanography 2005, 33, 13. [Crossref]

74. Silvestrini, T. A. M.; D'Aquino, C. A.; Pesquisas em Geociências 2020, 47, e103404. [Link] acessado em abril 2023

75. Zhang, L.; Wang, J. Q.; Ma, Y. P.; Chen, R.; Ren, A. H.; China Environ. Sci. 2012, 32, 1820. [Link] acessado em abril 2023

76. Tang, X. Q.; Wu, M.; Yang, W. J.; Yin, W.; Jin, F.; Ye, M.; Currie, N.; Scholz, M.; Water, Air, Soil Pollut. 2012, 223, 723. [Crossref]

77. Xiao, R.; Bai, J.; Ga, H.; Huang, L.; Deng, W.; Catena 2012, 98, 96. [Crossref]

78. Dieter, D.; Elsenbeer, H.; Turner, B.; Catena 2010, 82, 118. [Crossref]

79. Sondergard, M.; Jensen, J. P.; Jeppesen, E.; Sci. World J. 2001, 1, 427. [Crossref]

80. Froelich, P. N.; Limnol. Oceanogr. 1988, 33, 649. [Crossref]

81. Gao, L.; Zhang, L.; Hou, J.; Wei, Q.; Fu, F.; Shao, H.; Ecological Engineering 2013, 60, 19. [Crossref]

82. Tang, X. Q.; Wu, M.; Yang, W. J.; Yin, W.; Jin, F.; Ye, M.; Currie, N.; Scholz, M.; Water, Air, Soil Pollut. 2012, 223, 723. [Crossref]

83. Dickens, A. F.; Baldock, J. A.; Smernik, R. J.; Wakeham, S. G.; Arnarson, T. S.; Gélinas, Y.; Hedges, J. I.; Geochim. Cosmochim. Acta 2006, 70, 666. [Crossref]

84. Wakeham, S. G.; Canuel, E. A.; Lerberg, E. J.; Mason, P.; Sampere, T. P.; Bianchi, T. S.; Mar. Chem. 2009, 115, 211. [Crossref]

85. Meng, J.; Yu, Z.; Yao, O.; Bianchi, T. S.; Paytan, A.; Zhao, B.; Pan, H.; Yao, P.; Mar. Chem. 2014, 168, 124. [Crossref]

86. Murgulet, D.; Tick, G.; Environmental Geology 2008, 55, 1235. [Crossref]

87. Peng, J. F.; Wang, B. Z.; Song, Y. H.; Yuan, P.; Liu, Z. H.; Ecological Engineering 2007, 31, 92. [Crossref]

On-line version ISSN 1678-7064 Printed version ISSN 0100-4042
Qu�mica Nova
Publica��es da Sociedade Brasileira de Qu�mica
Caixa Postal: 26037 05513-970 S�o Paulo - SP
Tel/Fax: +55.11.3032.2299/+55.11.3814.3602
Free access

GN1