JBCS



17:43, sáb out 25

Acesso Aberto/TP



Assuntos Gerais


Desvendando a percepção pública da química: uma análise da literatura acadêmica
Unraveling the public perception of chemistry: a review of the academic literature

Marcela AlvaroI,*; Luisa MassaraniII

I. Instituto de Bioquímica Médica, Universidade Federal do Rio de Janeiro, 21941-902 Rio de Janeiro - RJ, Brasil
II. Instituto Nacional de Comunicação Pública da Ciência e Tecnologia, Fundação Oswaldo Cruz, 21040-900 Rio de Janeiro - RJ, Brasil

Recebido: 24/08/2023
Aceito: 24/01/2024
Publicado online: 16/04/2024

Endereço para correspondência

*e-mail: marcela.alvaro@bioqmed.ufrj.br

RESUMO

Given the importance of chemistry to society, we sought to understand how the perception of chemistry has been portrayed in academic literature. To this end, we conducted a literature review, analyzing 54 scientific articles published between 1996 and 2022 in 36 journals and written by 135 authors. The results show that this subject is still under-researched, with occasional publications. If, on the one hand, the publications focus on investigating students' perceptions of chemistry, with a more disciplinary approach and focused on understanding the content or the relationship with the discipline, on the other hand, there are few efforts to investigate the attitudes and social representations of chemistry as an area of knowledge.

Palavras-chave: chemophobia; attitudes to chemistry; popularization of science; public image of chemistry.

INTRODUÇÃO

Embora a química seja uma parte importante das nossas vidas, a sociedade parece ter desenvolvido uma certa rejeição e desinteresse por ela. Não é difícil nos depararmos com exemplos de associações e conotações negativas da palavra “química”, seja na preferência por produtos tidos como naturais, “livres de química”, ou relacionados a venenos, armas químicas, drogas, poluição ambiental, entre outros.1 O termo “quimiofobia” passou a ser então usado para descrever tanto o medo da química e/ou dos seus produtos, quanto o medo entre os estudantes pelo ensino de química, considerando essa uma disciplina de difícil compreensão.2-4

Apesar dos esforços em investigar as percepções do público sobre a ciência e a tecnologia, de modo a compreender o que as pessoas pensam sobre a ciência, o quão engajadas são em seus cotidianos, como percebem seus impactos na sociedade, entre outros,5 há ainda poucas iniciativas que buscam compreender a percepção da química.6

Os estudos de percepção são uma ferramenta importante para a formulação e a avaliação de políticas públicas.5 No Brasil, o primeiro estudo nacional de percepção pública da ciência ocorreu em 1987 com a survey “O que o Brasileiro Pensa da Ciência e da Tecnologia?”.7 Desde então, vemos esforços como os do Ministério da Ciência, Tecnologia, Inovações e Comunicações (MCTIC), do Centro de Gestão e Estudos Estratégicos (CGEE) e de instituições como a Fundação Oswaldo Cruz (Fiocruz), em realizar estudos de âmbito nacional que buscam conhecer a visão, o interesse e o grau de informação da população em relação à ciência e tecnologia no país.8 O Brasil conta com pesquisas nacionais, realizadas em 1987, 2006, 2010, 2015 e 2019, que fornecem informações importantes para a implementação e aprimoramento de ações de divulgação científica e de educação em ciências.9

Entretanto, ciências como a química, uma ciência básica e de vastas aplicações, têm sido pouco contempladas por esses estudos, visto que poucas são as informações disponíveis sobre a percepção social dessa ciência.1,6 Uma das únicas iniciativas que se propôs a investigar as atitudes, interesses, e engajamento em relação à química foi desenvolvida pela Royal Society of Chemistry, em parceria com a empresa de pesquisa social TNS BMRB.6

A pesquisa, realizada entre 2014 e 2015, incluiu vários workshops qualitativos e uma pesquisa pública, nacionalmente representativa, que originou o primeiro estudo nacional, no Reino Unido, de percepção da química, dos profissionais de química e dos produtos químicos.6 Os resultados da survey, com 2.104 britânicos, apontam para uma visão positiva sobre a química, com os participantes acreditando que esta é benéfica para a sociedade. Entretanto, eles não veem a química como pessoalmente relevante e não conseguem fornecer exemplos concretos de suas aplicações. Pouco mais da metade dos britânicos (52%) não se sentem confiantes para falar sobre a química, especialmente entre as mulheres a insegurança é maior, com o percentual chegando a 58%.6

Deste modo, queremos investigar que tipo de pesquisas e quais abordagens estão sendo utilizadas para elucidar a compreensão pública da química, uma ciência que está presente tanto no cotidiano, quanto na vida escolar. Revisões da literatura são uma ferramenta importante para compreendermos como um assunto específico vem sendo trabalhado, e quais lacunas podem ser preenchidas.10

 

METODOLOGIA

A fim de encontrar lacunas na produção científica sobre a percepção da química e identificar temáticas recorrentes10 foi realizada uma revisão da literatura da área, de modo a mapear o que se conhece, e se pesquisa sobre o tema.

De início decidimos nos concentrar em dois periódicos brasileiros da Sociedade Brasileira de Química (SBQ), as revistas Química Nova (QN) e Química Nova na Escola (QNEsc). Ambas são publicadas em português e têm ampla circulação e impacto, a QNEsc é o primeiro periódico brasileiro específico sobre ensino de química,11 e a QN é a revista de química mais lida no Brasil, com publicações nas áreas de pesquisa, educação, e história da química.12

Deste modo, limitamos as buscas iniciais as bases online das revistas brasileiras Química Nova (QN) e Química Nova na Escola (QNEsc). Em uma pesquisa inicial, utilizando o descritor “percepção da química”, recuperamos 188 artigos da base da QN, e 51 da QNEsc. Entretanto, ao analisar os títulos e os resumos das publicações recuperadas, apenas uma, da QN, se enquadrava no escopo da pesquisa. Uma nova busca, apenas pelo descritor percepção, gerou 350 resultados na QNesc, e 209 resultados na QN. Desses, coletamos três artigos da QN, e um da QNEsc. Com as duas buscas coletamos um total de cinco artigos, que ainda deveriam passar por uma análise minuciosa para verificar se de fato se enquadravam no escopo da pesquisa.

Diante desse cenário optamos por expandir as buscas, assim realizando um levantamento exploratório dos artigos científicos sobre a percepção pública da química, não só em revistas brasileiras, mas também em bases de dados internacionais e em revistas importantes para a área de divulgação da ciência – em que estudos de percepção da ciência costumam ser publicados. Assim, definimos outros descritores e realizamos novas pesquisas.

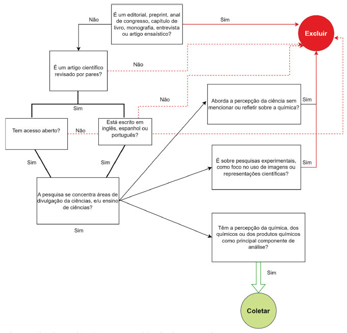
Foi realizada uma busca exaustiva de artigos, entre setembro e dezembro de 2022, nas bases de dados – Scopus, SciELO, Periódicos Capes, e Google Acadêmico – e nas principais revistas internacionais de divulgação científica – Journal of Science Education, Journal of Science Communication (JCOM), Journal of Science Communication America Latina (JCOM - AL), Public Understanding of Science (PUS), e Revista Iberoamericana de Ciencia, Tecnología y Sociedad (CTS). Também foram realizadas novas buscas nos sites das revistas brasileiras Química Nova e Química Nova na Escola. Os filtros utilizados nas pesquisas seguiram as informações descritas na Figura 1, também foram buscados os termos correspondentes em inglês e espanhol.

 


Figura 1. Filtros utilizados para a coleta dos dados (também foram buscados os termos em inglês e espanhol (fonte: elaborada pelas autoras no diagrams.net)

 

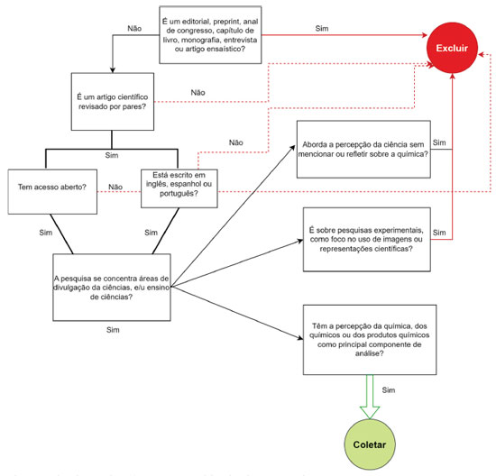
No total, obtivemos 99.755 resultados, sendo 98.031 do Google Acadêmico, 858 do Periódicos Capes, 239 da SciELO, 238 da Public Understanding of Science, 228 da Scopus, 77 da Química Nova, 64 da Journal of Science Communication, 10 da Química Nova na Escola, 10 da Journal of Science Education and Technology. A segunda etapa contou com uma análise dos resultados encontrados, visto que muitos deles não correspondiam ao objetivo da pesquisa. Para isso, seguimos um fluxograma com os critérios de inclusão e exclusão, conforme a Figura 2.

 


Figura 2. Fluxograma de inclusão/exclusão da amostra (fonte: elaborado pelas autoras no diagrams.net)

 

Em metabuscadores como o Google Acadêmico, cuja pesquisa gerou muitos resultados, primeiro foi feita uma inspeção visual pelos títulos dos artigos, para então seguir para uma leitura mais criteriosa dos resumos, seguindo os critérios de inclusão e exclusão. Portanto, não chegamos a analisar todos os itens encontrados na busca do Google Acadêmico, visto que em um certo ponto, no geral após as primeiras 15 páginas de resultados, acontecia uma certa saturação da amostra, com a repetição de artigos e captação de publicações cujos títulos fugiam muito do tema proposto, facilitando a sua exclusão.

Os resultados duplicados também foram descartados do corpus. No total, 77 artigos demonstraram correspondência com o objetivo da pesquisa, mas ao fazer uma análise mais criteriosa, com a leitura integral dos textos, chegamos a um total de 54 artigos científicos.

A etapa seguinte contou com a codificação do corpus, com categorias gerais baseadas em levantamentos anteriores13-15 – título, revista, autores, número de autores, ano de publicação, país de instituição dos autores, instituição de filiação, idioma, e resumo – bem como coleta de informações comparáveis – população estudada, intervenção realizada, e metodologia empregada.16 Além disso, foram incluídas categorias específicas, que surgiram durante uma primeira análise, como: área de pesquisa – ensino de química, mídia e ciência, divulgação científica, representação social, imagem pública, e capital científico; enfoque – científico, disciplinar e social; e dimensão – química pura, natureza da química, socioeconômico, química aplicada, e quimiofobia.

 

RESULTADOS

No total, foram coletados 54 artigos oriundos de quatro bases de dados diferentes. Metade foi recuperado pela Scopus (27 artigos), seguido pelo Google Acadêmico (17 artigos), Periódicos Capes (8 artigos), e pelo site da Public Understanding of Science (2 artigos). As buscas realizadas na SciELO não recuperaram novos dados, pois os artigos encontrados já haviam sido previamente coletados. Dentre as principais revistas internacionais de divulgação científica – Journal of Science Education, JCOM, JCOM - AL, PUS, e CTS, apenas na PUS encontramos publicações sobre a percepção da química.

Ao optar por coletar apenas artigos científicos deixamos de fora livros como The Public Image of Chemistry,1 uma coletânea de 12 pesquisas que investigam a percepção pública da química, seja nos filmes, museus ou outras iniciativas, sendo uma referência importante na área. Contudo, a obra não traz estudos nos moldes das pesquisas de percepção pública da ciência, com surveys e investigações sobre a representação social da química.

Os 54 artigos que compõem nosso corpus foram publicados por 36 revistas diferentes, em geral ligadas ao ensino de química ou ensino de ciências. A revista com o maior número de publicações foi a Chemistry Education Research and Practice, com seis artigos sobre a percepção da química. Em seguida aparece a Monatshefte für Chemie, com cinco artigos publicados, e o International Journal of Science Education, com quatro publicações. A relação de revistas e publicações coletadas pode ser vista no Quadro 1.

 

 

A grande maioria das revistas (28) publicou apenas um artigo sobre o tema, portanto esta não parece ser um interesse recorrente de pesquisa, contando com publicações dispersas. Por outro lado, acreditamos que pela característica interdisciplinar das pesquisas de percepção da ciência,17 que se dão no âmbito da divulgação científica, um campo emergente que vem se consolidando nas últimas décadas,14 nos parece coerente que a percepção da química também conte com publicações dispersas, especialmente pela temática também ser interesse de estudo de pesquisas voltadas ao ensino da química.

As revistas Química Nova e Química Nova na Escola, apesar de serem publicações da SBQ voltadas para a publicação de artigos com resultados originais de pesquisa, trabalhos de revisão, educação, divulgação de novos métodos ou técnicas e assuntos gerais ligados a química, contam com apenas um artigo cada. Dado que indica uma lacuna de produção, o que nos leva a crer que estudos que envolvam a percepção, e representação social, da química entre a população brasileira não têm sido um interesse de pesquisa, visto a relevância dessas revistas para o campo da química no Brasil.

Estudos que se dedicam a investigar a maturidade de um campo científico destacam que os autores são atores imprescindíveis, visto que são responsáveis pela publicação dos artigos científicos e desenvolvimento de determinado campo de conhecimento.18 Assim, observar as informações relativas à autoria pode ajudar a entender o grau de consolidação de determinada área ou campo científico. Em nosso estudo os artigos coletados foram escritos por 135 autores, com a maioria deles (109; 80,7%) publicando apenas um artigo cada. Visto que apareceram uma única vez, esses autores podem ser considerados transitórios,18 logo, eles podem ter um interesse pontual ou recente sobre o tema em questão.

O baixo número de autores que publicam de maneira constante na área demonstra a falta de pesquisadores comprometidos com a percepção da química. Entre os autores permanentes, ou seja, aqueles que aparecem constantemente todos os anos18 os tchecos Karel Nesmerák e Radek Chalupa surgem como principal nome, tendo publicado conjuntamente ao menos um artigo por ano entre 2018 e 2022, num total de cinco artigos. Já as pesquisadoras da Alemanha Lilith Rüschenpöhler e Silvija Markic, apesar de terem colaborado na publicação de três artigos científicos, tiveram suas publicações concentradas no ano de 2020, sendo necessária uma investigação dos próximos anos para definir se elas vão se estabelecer como autoras permanentes do campo ou não.

A temática parece ser trabalhada em conjunto, visto que a maioria das publicações foi escrita em colaboração (43), com 21 delas tendo dois autores, 12 com três autores, 7 com quatro autores. Os artigos com cinco, seis ou sete autores tiveram apenas uma publicação cada.

Em relação a distribuição geográfica, os artigos se dividem entre 27 países, com destaque para o Brasil, com doze publicações, a República Tcheca, com sete, e a Alemanha, com cinco. Os demais podem ser observados no Quadro 2. De forma geral as publicações se distribuem por todo o globo, com estudos de todos os continentes, mas há um predomínio dos países europeus, que juntos somam mais da metade da amostra (32 artigos). Essa tendência também é observada no campo acadêmico da divulgação científica, em que o inglês é o idioma predominante e a produção científica é concentrada nos Estados Unidos e na Europa, particularmente no Reino Unido.15,19 Cabe lembrar que a única pesquisa de percepção pública da química foi realizada em um país europeu, justamente no Reino Unido.6 Então, muitas referências sobre a percepção da química discorrem sobre a perspectiva europeia, de países colonizadores e com uma tradição científica mais extensa do que outros países considerados ainda em desenvolvimento, como países da América Latina, África e Oriente Médio.

 

 

Como utilizamos descritores em português, inglês e espanhol, acreditamos que essa escolha pode ter levado a um maior número de artigos brasileiros, publicados em português, recuperados. Ao optar por esse recorte deixamos de fora publicações em outras línguas como tcheco e alemão, que tiveram que ser descartadas por falta de compreensão da língua.

Os artigos se distribuem por 68 instituições, com a maioria delas (59) com apenas uma publicação na área, portanto foram identificados poucos grupos de pesquisa dedicados a entender as percepções e atitudes do público em relação a química. No Quadro 3, são mostradas as instituições que publicaram mais de um artigo na área. Entre os grupos que se dedicam a percepção da química os pesquisadores da Charles University, da República Tcheca se destacam, concentrando boa parte da publicação do país. Já a produção brasileira se divide entre 11 instituições, em que apenas a Universidade de São Paulo conta com mais de um artigo dentro do tema em questão, com um total de quatro publicações.

 

 

A maior parte dos artigos (40) foi publicado em inglês, seguido por português (10) e espanhol (quatro). Foram encontrados três artigos em tcheco, mas por falta de compreensão da língua eles foram excluídos do corpus, uma evidência de que a República Tcheca tem outros estudos sobre percepção da química em sua língua natal.

Ao olhar a distribuição das publicações ao longo dos anos vemos um crescimento no número de artigos a partir de 2013, mas mantendo os números de artigos até 2018, com um pico de produção em 2020, e queda nos anos seguintes, conforme ilustrado na Figura 3. A princípio imaginamos que esse aumento de publicações em 2020 poderia estar relacionado a proclamação do ano de 2019 como o Ano Internacional da Tabela Periódica dos Elementos Químicos que coincide com o aniversário de 150 anos da descoberta do Sistema Periódico pelo cientista russo Dmitri Ivanovich Mendeleev.20 A proclamação foi uma iniciativa da Organização das Nações Unidas (ONU) a fim de aumentar a conscientização global de como a química promove o desenvolvimento sustentável e fornece soluções para os desafios globais em energia, educação, agricultura e saúde. Entretanto, não encontramos relação entre os artigos publicados em 2020 com as atividades desenvolvidas no Ano Internacional da Tabela Periódica. Ao que parece o aumento das publicações foi uma casualidade.

 


Figura 3. Distribuição dos 54 artigos ao longo do tempo

 

Os artigos mais antigos datam de 1996: “Perceptions of chemistry: Why is the common perception of chemistry, the most visual of sciences, so distorted?” publicado na Journal of Science Educationand Technology por Clarisse L. Habraken, autora da Holanda. E “Measurement of the confidence, attitudes, and self-image of Turkish student-teachers in relation to chemistry education” publicado na International Journal of Science Education por Eralp H. Altun e Satilmis Kaya, do Reino Unido e Turquia, respectivamente.

A respeito da população estudada pelos artigos, mais da metade (35 artigos) investigou a percepção de estudantes, seja do ensino básico (27), do superior (7), ou pré-vestibular (01). A mídia foi objeto de estudo de cinco publicações, que avaliaram revistas, vídeos, tweets e jornais. Três artigos investigaram estratégias de comunicação pública da química, e outros três avaliaram os professores. Os demais artigos se debruçaram sobre o público geral, sem especificar, além de documentos, profissionais de química, exposições de museu de ciências, e grupos específicos como fumantes e ex-fumantes.

A metodologia empregada se dividiu entre os que optaram por estudos quantitativos (20), qualitativos (19), e mistos (10), em cinco artigos não ficou claro qual foi a metodologia utilizada.

Seguindo a tendência de outras pesquisas de percepção pública da ciência8,9,17 a maioria dos artigos (28) utilizaram os questionários como ferramenta para coleta dos dados. Outros 11 fizeram entrevistas, e 6 optaram pela pesquisa bibliográfica. A pesquisa documental, estudo de caso, desenho e observação participante foram empregadas por dois artigos cada. Enquanto a mineração de dados foi usada em uma publicação.

Apenas parte dos artigos deixou claro que método foi usado para analisar os dados (29 artigos), dentre os mais citados temos a análise de conteúdo (13), e a análise estatística (11). A análise temática (dois), discursiva (dois), categorial (um), e de sentimentos (um), também foram mencionadas.

Ao considerar revisões anteriores sobre o estado da arte das pesquisas em divulgação científica,14,21 agrupamos os artigos coletados em categorias segundo os temas estudados, de modo a entender o interesse central das pesquisas sobre percepção da química. Os artigos foram categorizados em sete áreas: Ensino de química, Representação social, Divulgação científica, Mídia e a química, e Imagem pública. Como podemos observar no Quadro 4, a maior parte dos artigos é voltado para o ensino de química, seus desafios e perspectivas. Portanto, a produção científica sobre percepção da química parece se centralizar no estudo das representações, atitudes e opiniões dos estudantes sobre a disciplina escolar química. Tendência contrária aos estudos de percepção da ciência, que tem como tradição as pesquisas do tipo survey para investigar as opiniões e atitudes de públicos diversos sobre ciência e tecnologia.5,8,17

 

 

Investigamos também qual aspecto da química era retratado mais frequentemente ao longo do artigo, isto é, qual enfoque era dado. Para isso definimos três categorias gerais: Científico, Disciplinar e Social – descritas no Quadro 5. Novamente o aspecto escolar da química tem destaque, com mais pesquisas dedicadas a investigar as percepções ligadas ao conhecimento químico escolar do que o conhecimento científico.

 

 

Fomos um pouco além, e avaliamos quais dimensões da química foram investigadas nos artigos coletados, de modo a mapear quais aspectos eram mais recorrentes. Assim, foram definidas seis categorias, baseadas no modelo apresentado por Christensson e Sjöström22 para análise de mídias sobre química, apresentadas no Quadro 6. Entre as dimensões mais investigadas observamos a “Química pura”, e a “Natureza da química”, ambos os enfoques trazem um olhar mais disciplinar da química. Mas, enquanto a “Química pura” aborda aspectos mais formais e pragmáticos, a “Natureza da química” traz aspectos mais reflexivos, um olhar mais crítico sobre a ciência química. A “Quimiofobia” também é fonte de interesse de alguns estudos que procuram entender/refletir sobre a visão negativa por parte do público sobre a química e/ou os produtos químicos. Já os enfoques voltados aos aspectos sociais da química, como sua aplicação no cotidiano e contexto histórico-sociocultural também foram pauta, ainda que menos recorrentes.

 

 

Ao cruzar os dados dos enfoques dos artigos, com as dimensões da química investigadas, buscamos melhor compreender o objeto de estudo das publicações em percepção da química. Observamos, por exemplo, que a maioria dos artigos categorizados como “Disciplinar” trazem aspectos formais, conteudistas da química, priorizando a dimensão “Química pura”. Portanto, ao investigar como os alunos percebem e compreendem a química, o que está em foco são os conhecimentos escolares, e não uma reflexão crítica da interação da química com a sociedade, questões éticas, percepção dos profissionais de química ou da prática e produção científica na área da química. Por outro lado, entre os artigos que retratam a química como parte da sociedade, destacando o seu papel no cotidiano, a dimensão mais abordada é a quimiofobia, ou seja, mais do que buscar entender como a sociedade percebe a química, os artigos buscam investigar o medo da química e de suas substâncias. Já os artigos que destacavam o lado científico da química, estavam mais preocupados em trabalhar os aspectos reflexivos sobre o fazer científico usado no desenvolvimento da química. Os dados podem ser observados na Figura 4.

 


Figura 4. Enfoque utilizado por dimensão investigada

 

CONSIDERAÇÕES FINAIS

Como não foram encontrados trabalhos similares a esse, que tentem mapear a produção acadêmica sobre percepção da química – tanto no Brasil, quanto no mundo, a identificação e análise dessa produção acadêmica se mostrou um desafio considerável, visto que se distribui por periódicos de diferentes campos do conhecimento. Apesar de termos realizado buscas em bases de dados diferentes, este estudo não é exaustivo, e nem se propõe a ser. No entanto, ele nos permite ver padrões e tendências gerais sobre o estado da arte da literatura acadêmica em questão.

Chama a atenção o fato dessa produção estar dispersa em vários periódicos e com apenas dois autores publicando de maneira constante. Em um olhar inicial podemos dizer que o comprometimento da comunidade científica com pesquisas que investiguem a percepção, atitudes e comportamentos da sociedade em relação a química ainda é baixo, mas desde os anos 90 esse é um tema que vem aparecendo nas publicações, ainda que pontualmente. Essa não parece ser uma tendência apenas das pesquisas em percepção da química, mas da ciência como um todo, visto que entre os artigos na área de divulgação científica publicados no âmbito da América Latina, aqueles que se dedicam as pesquisas de percepção da ciência são menos recorrentes (8,1%).14

Os aspectos disciplinares da química, sua aplicação no ensino formal e conteúdos na condição de disciplina escolar foram o foco mais recorrente entre os artigos investigados. Aproximadamente metade do corpus investiga a percepção da química por alunos e/ou professores de química, atuantes ou em processo de formação. Assim, a literatura do tema parece estar mais voltada para a avaliação da percepção da química enquanto disciplina escolar, sem debater a imagem da química como ciência.

Deste modo, no geral, o foco é entender como os alunos percebem e lidam com o ensino de química, a fim de pensar em estratégias para melhorar o ensino dessa disciplina – metodologias de aprendizado, currículo, relação com o professor e desempenho escolar. Essas informações são de fato muito relevantes, contudo, se limitam a apenas um período curto da vida da população. O que a sociedade fora da idade escolar pensa sobre a química? Pouco são os artigos que se propõem a discutir o papel da química na sociedade, a visão das suas aplicações, riscos e benefícios, ou seja, as atitudes frente a uma ciência presente não só na vida escolar, mas também no dia a dia de todos nós.

Não foram encontrados estudos nos moldes das pesquisas do tipo survey de caráter nacional de percepção da ciência – que já vem sendo realizadas a tantos anos pelo mundo todo – que investiguem a percepção e atitudes da população de um país sobre a química. Além disso, o que observamos é uma produção ainda tímida e pontual. Assim, esperamos que este estudo estimule a produção de mais publicações que busquem conhecer a visão, o interesse e o grau de informação da população em relação à química, de modo a desenvolver e aprimorar estratégias de divulgação científica de uma ciência tão importante, mas que ainda encontra resistência por parte da sociedade.

 

REFERÊNCIAS

1. Schummer, J.; Bensaude-Vincent, B.; Van Tiggelen, B.; The Public Image of Chemistry, Illustrated ed.; World Scientific Publishing Company: Singapore, 2007.

2. Belenguer-Sapiña, C.; Briz-Redón, A.; Domínguez-Sales, M. C.; J. Chem. Educ. 2021, 98, 2176. [Crossref]

3. Chalupa, R.; Nesměrák, K.; Monatshefte für Chemie 2020, 151, 1193. [Crossref]

4. Siegrist, M.; Bearth, A.; Nat. Chem. 2019, 11, 1071. [Crossref]

5. Castelfranchi, Y.; Vilela, E. M.; de Lima, L. B.; Moreira, I. C.; Massarani, L.; História, Ciência, Saúde-Manguinhos 2013, 20, 1163. [Crossref]

6. Royal Society of Chemistry; Public Attitudes to Chemistry: Research Report, Reino Unido, 2015, p. 78 e 80. [Link] acessado em Março 2024

7. Centro de Gestão e Estudos Estratégicos (CGEE); A Ciência e a Tecnologia no Olhar dos Brasileiros. Percepção Pública da C&T no Brasil: 2015; Brasília, 2017, p. 152. [Link] acessado em Março 2024

8. Mendes, I. M.: Percepções de Jovens Cariocas sobre Ciência e Tecnologia; Dissertação de Mestrado, Fundação Oswaldo Cruz, Rio de Janeiro, Brasil, 2019. [Link] acessado em Março 2024

9. Centro de Gestão e Estudos Estratégicos (CGEE); Percepção Pública da C&T no Brasil: 2019, Brasília, 2019, p. 24. [Link] acessado em Março 2024

10. Faculdade de Ciências Agronômicas da Universidade Estadual Paulista; Tipos de Revisão de Literatura, Botucatu, 2015. [Link] acessado Março 2024

11. de Oliveira, I. T.; Steil, L. J.; Francisco Júnior, W. E.; Steil, L. J.; Educação e Pesquisa 2022, 48, 1. [Crossref]

12. Sociedade Brasileira de Química, http://www.sbq.org.br/publicacoes/indexpub.htm, acessado em Março 2024.

13. Alvaro, M.; Massarani, L.; Silva, M. R.; Valadares, P. A.; Marandino, M.; Journal of Science Communication América Latina 2021, 4, A01. [Crossref]

14. Massarani, L.; Alvaro, M.; Magalhães, D.; Valadares, P.; Revista Iberoamericana de Ciencia, Tecnologia y Sociedad, 2023. [Link] acessado em Março 2024

15. Guenther, L.; Joubert, M.; Journal of Science Communication 2017, 16, 2. [Crossref]

16. Galvão, M. C. B.; Ricarte, I. L. M.; Logeion: Filosofia da Informação 2019, 6, 57. [Crossref]

17. Massarani, L.; Castelfranchi, Y.; Fagundes, V.; Moreira, I.; O que os Jovens Brasileiros Pensam da Ciência e da Tecnologia?, Fundação Oswaldo Cruz: Rio de Janeiro, 2021. [Link] acessado em Março 2024

18. Siciliano, M. L. A.; Leta, J.; Informação & Sociedade Estudos 2020, 30, 2. [Crossref]

19. Gerber, A.; Broks, P.; Gabriel, M.; Lorenz, L.; Lorke, J.; Merten, W.; Warthun, N.; Science Communication Research: An Empirical Field Analysis, Edition Innovare: Berlin, 2020. [Link] acessado em Março 2024

20. Leite, B. S.; Quim. Nova 2019, 42, 702. [Crossref]

21. Rocha, M.; Massarani, L. Em Aproximaciones a la Investigación en Divulgación de la Ciencia en América Latina a Partir de sus Artículos Académicos; Massarani, L.; Rocha, M.; Pedersoli, C.; Almeida, C.; Amorim, L.; Cambre, M.; Nepote, A. C.; Rocha, J. N.; Aguirre, C.; Gonçalvez, J. C.; Cordioli, L.; Ferreira, F., eds.; Fundação Oswaldo Cruz: Rio de Janeiro, 2017, cap. 1.

22. Christensson, C.; Sjöström, J.; Chem. Educ. Res. Pract. 2014, 15, 59. [Crossref]

On-line version ISSN 1678-7064 Printed version ISSN 0100-4042
Qu�mica Nova
Publica��es da Sociedade Brasileira de Qu�mica
Caixa Postal: 26037 05513-970 S�o Paulo - SP
Tel/Fax: +55.11.3032.2299/+55.11.3814.3602
Free access

GN1