JBCS



15:06, sáb out 25

Acesso Aberto/TP



Assuntos Gerais


Perfil dos jovens doutores em química no Brasil: desafios, disparidades e perspectivas
Profile of early-career chemists in Brazil: challenges, disparities, and perspectives

Helena Mannochio-RussoI,*; Fábio G. DeloloII; Rayane C. F. SilvaII; Francisco L. F. da SilvaIII; Eduarda A. MoreiraIV; Vanessa NascimentoV; Rodolfo G. FiorotV; Irlon M. FerreiraVI; Juliana C. ThomasVII; Wilhan D. G. NunesI; Alan C. PilonVIII; Romeu C. Rocha-FilhoIX

I. Skaggs School of Pharmacy and Pharmaceutical Sciences, University of California San Diego, 92093-0657 La Jolla - CA, United States
II. Departamento de Química, Universidade Federal de Minas Gerais, 31270-901 Belo Horizonte - MG, Brasil
III. Faculdade de Educação e Ciências Integradas de Crateús, Universidade Estadual do Ceará, 63701-450 Crateús - CE, Brasil
IV. Instituto de Ciências Biomédicas, Universidade de São Paulo, 05508-000 São Paulo - SP, Brasil
V. Departamento de Química Orgânica, Universidade Federal Fluminense, 24020-141 Niterói - RJ, Brasil
VI. Departamento de Ciências Exatas e Tecnológicas, Universidade Federal do Amapá, Campus Marco Zero, 68903-419 Macapá - AP, Brasil
VII. Departamento de Química Orgânica, Universidade Federal do Rio Grande do Sul, 90040-060 Porto Alegre - RS, Brasil
VIII. Departamento de Bioquímica e Química Orgânica, Instituto de Química, Universidade Estadual Paulista, 14800-060 Araraquara - SP, Brasil
IX. Departamento de Química, Universidade Federal de São Carlos, 13565-905 São Carlos - SP, Brasil

Recebido: 06/02/2025
Aceito: 28/04/2025
Publicado online: 30/05/2025

Endereço para correspondência

*e-mail: helenamrusso@gmail.com, hmannochiorusso@health.ucsd.edu

RESUMO

A nation's scientific and technological progress is intrinsically tied to the development, recognition, and retention of its researchers, particularly early-career researchers who play an essential role in advancing science and innovation. However, challenges such as regional disparities, gender inequities, racial and ethnic imbalances, and gaps in postgraduate training hinder the full use of this potential, especially in developing countries. This study, conducted by the Young Researchers Committee of the Brazilian Chemical Society (JP-SBQ), presents a comprehensive profile of early-career chemists in Brazil. With 405 participants, the study explored key topics, including academic training, geographic distribution, working conditions, remuneration, productivity, and skills developed during the doctoral and postdoctoral training. The findings reveal a pronounced geographic concentration of opportunities in the South and Southeast regions, besides significant gaps between the skills considered essential by the researchers and those effectively developed, highlighting the need for more practical and skill-focused curricula, and more inclusive and strategic public policies. This work provides a foundation for understanding the current conditions of those professionals and tracking their progress over time. Moreover, it aims to strengthen chemical research, inspire related studies in other fields, and encourage similar initiatives in developing countries, fostering a more equitable and sustainable scientific environment.

Palavras-chave: early-career researchers; scientific career; postgraduate studies; job market.

INTRODUÇÃO

O desenvolvimento econômico de um país está diretamente associado à sua capacidade de gerar conhecimento e inovação tecnocientífica.1 Neste contexto, a qualidade, formação e distribuição geográfica de seus pesquisadores são fundamentais para o progresso, especialmente daqueles em início de carreira, que representam o futuro da pesquisa nacional.

No Brasil, a situação dos jovens pesquisadores (que podem ser definidos como alunos de pós-graduação e doutores com até dez anos de titulação) é particularmente complexa, marcada por uma série de desafios e obstáculos que influenciam as suas trajetórias profissionais. Dentre estes desafios, destacam-se: a instabilidade no financiamento à pesquisa, a burocracia em instituições acadêmicas, as assimetrias regionais e a alta competitividade por posições estáveis, que frequentemente são escassas. Estes problemas são exacerbados não apenas por um cenário econômico instável, mas também por políticas públicas que, muitas vezes, falham em oferecer um suporte consistente e de longo prazo para a área de ciência e tecnologia. A falta de apoio (refletida nas condições precárias de trabalho, como baixa remuneração e falta de direitos de trabalho, segurança social e aposentadoria) aliada às poucas oportunidades de carreira impactam diretamente a capacidade do país de reter jovens talentos, o que, consequentemente, dificulta a formação de um ambiente científico plural, robusto, e competitivo no cenário mundial.

Adicionalmente, esse panorama desestimula tanto a busca pela formação quanto a permanência de jovens doutores no país. Estes profissionais altamente qualificados frequentemente buscam melhores oportunidades no exterior, resultando em um fenômeno conhecido como "fuga de cérebros", que, por consequência, compromete a capacidade nacional de manter uma comunidade científica qualificada e competitiva. Recentemente, o Conselho Nacional de Desenvolvimento Científico e Tecnológico (CNPq) lançou o "Programa de Repatriação de Talentos - Conhecimento Brasil",2 com o objetivo de repatriar pesquisadores brasileiros residentes no exterior, atacando diretamente o problema da "fuga de cérebros". Além disso, o programa busca promover a cooperação com profissionais de instituições brasileiras e permitir a troca de conhecimentos para o fortalecimento da ciência nacional e contribuir para sua internacionalização. No entanto, o programa tem sido alvo de críticas por parte da comunidade científica brasileira, apontando-se, por exemplo, a falta de incentivo para a permanência de jovens pesquisadores que estão residindo no Brasil, a ausência de medidas estratégicas para garantir a permanência dos repatriados após o término do programa (como concursos e outras oportunidades de emprego), e a desproporção entre os valores oferecidos pelo programa e as remunerações atuais de pesquisadores.3

Diante desse cenário, o presente estudo, conduzido pelo Comitê Jovens Pesquisadores da Sociedade Brasileira de Química (JP-SBQ), é um dos resultados do Projeto Censo JP e tem como objetivo analisar o perfil dos jovens doutores nas diversas áreas da Química no Brasil. Em 2015, Silva e Bardagi4 relataram uma revisão de literatura sobre os alunos de pós-graduação stricto sensu, abrangendo artigos publicados nos últimos 20 anos, para investigar importantes aspectos sobre essa população, como escolha dos cursos, satisfação acadêmica, evasão, entre outros. Estudos anteriores, em outras áreas do conhecimento, também revelaram informações importantes sobre a situação dos jovens doutores, mas esta é a primeira iniciativa realizada especificamente no campo da Química, e visa fornecer informações que possam orientar políticas públicas e reorganizar ações estratégicas voltadas para o fortalecimento e a valorização dos jovens doutores em Química, contribuindo para o desenvolvimento científico e tecnológico do país.

O projeto envolveu uma investigação que considerou a distribuição geográfica e as especificidades da carreira acadêmica, como áreas de atuação, remuneração e tipos de financiamento, e estabilidade. Foi possível avaliar a situação atual dos jovens doutores em Química, permitindo análises quantitativas e qualitativas dos dados, e uma discussão de suas implicações para o sistema de ensino superior e pesquisa no Brasil. Além disso, são sugeridos rumos para futuras políticas de Estado e estudos para o aprofundamento da temática. Espera-se que as informações fornecidas por esta pesquisa possam servir de base para ações estratégicas que visem não apenas melhorar as condições de trabalho dos doutores em Química, mas também maximizar o impacto social e econômico da pesquisa científica no Brasil. Ademais, espera-se que esta iniciativa venha a servir como referência para futuros estudos e como inspiração para ações semelhantes em outras áreas de pesquisa e em outros países, especialmente aqueles em desenvolvimento. Entender a distribuição e as condições de trabalho dos jovens pesquisadores é fundamental para propor melhorias e garantir a sustentabilidade da pesquisa científica no Brasil.

 

METODOLOGIA

Neste estudo adotou-se uma abordagem quantitativa para investigar a distribuição e as condições de trabalho de jovens doutores nas diversas áreas da Química no Brasil. Cabe destacar que na classificação "jovem doutor" foram incluídas pessoas que concluíram o seu doutorado nos dez anos anteriores à aplicação do formulário (2012-2023). Essa definição busca englobar a diversidade de critérios utilizados por diferentes instituições e sociedades científicas, reconhecendo que o tempo necessário para a consolidação da carreira científica pode variar em função de múltiplos fatores (pessoais, institucionais e regionais). O estudo contou com a participação voluntária de 405 pessoas, com uma abrangência geográfica que incluiu representantes de todas as cinco regiões do país, além de participantes que, no momento da coleta de dados, residiam no exterior (muitos destes participantes atuaram ou ainda mantêm vínculos com instituições brasileiras, o que permite que suas experiências contribuam para uma compreensão mais abrangente do cenário enfrentado por jovens doutores em Química no país). Todos os participantes assinaram um Termo de Consentimento Livre e Esclarecido (TCLE), sendo que a realização do estudo foi aprovada pelo Comitê de Ética em Pesquisa da Universidade Federal de São Carlos (CEP/UFSCar), parecer 5.997.513.

Desenvolvimento e distribuição do questionário

O principal instrumento de coleta de dados foi um questionário eletrônico estruturado, desenvolvido com base em revisão da literatura e discussões internas entre os membros do JP-SBQ, os quais representam todas as grandes regiões do Brasil e diversas áreas da Química. No questionário eletrônico, que ficou disponível entre julho e novembro de 2023, foram abordadas questões demográficas e referentes à trajetória acadêmica, à situação de emprego atual, aos tipos de financiamento obtidos e à satisfação com as condições de trabalho, distribuídas em seis seções principais:

S1. Perfil dos Jovens Doutores (14 questões);

S2. Perfil de Pós-doutores (10 questões);

S3. Perfil de Professores/Pesquisadores (9 questões);

S4. Perfil de Professores do Ensino Básico e/ou Técnico/Tecnológico (11 questões);

S5. Produtividade, Ética em Pesquisa e Perspectivas de Carreira (16 questões);

S6. Dados Demográficos (7 questões).

Destas seções, três delas (S1, S5 e S6) foram aplicadas a todos os participantes, enquanto as outras (S2, S3 e S4) foram direcionadas para pós-doutores, professores universitários, e professores atuantes no Ensino Básico, Técnico e/ou Tecnológico, respectivamente. O questionário eletrônico aplicado, as opções de respostas e o TCLE estão disponíveis no Material Suplementar. É importante mencionar que, neste formulário, foram formuladas perguntas de escolha única e também perguntas onde mais de uma resposta poderia ser selecionada.

Cabe destacar que o questionário foi validado por meio de um piloto, realizado com um grupo pequeno de participantes para assegurar a clareza das questões e a relevância das seções. Mais especificamente, o piloto contou com 15 participantes do JP-SBQ, sendo eles pós-doutores e professores em início de carreira de diferentes regiões do país, atuantes em diversas áreas da Química. Para a distribuição do questionário e acesso ao público-alvo, foi utilizada uma combinação de e-mails dos associados à Sociedade Brasileira de Química (SBQ), divulgação em redes sociais do JP-SBQ e pedido de divulgação a listas de e-mails de universidades públicas e privadas e institutos de pesquisa com programas de pós-graduação em Química com conceito CAPES 3 ou superior. Como já mencionado, a coleta de dados foi realizada de forma eletrônica, empregando a plataforma Google Formulários, assim garantindo praticidade para os respondentes e eficiência na gestão dos dados coletados para os gestores do estudo.

Análise exploratória

Para avaliar a representatividade da amostra obtida, utilizou-se a fórmula estatística para cálculo de tamanho amostral em populações finitas, considerando um nível de confiança de 95% e uma margem de erro de 5%. A fórmula utilizada foi:

onde n representa o tamanho mínimo de amostra, Z é o valor da proporção Z para a população (1,96 para 95%), s é o desvio padrão da população admitindo-se 95% de confiança, e E é o erro amostral tolerado (0,05). De acordo com dados da CAPES (GEOCAPES),5 entre 2012 e 2023, foram titulados 245.337 doutores em Química no Brasil. Com base nesse total, o número mínimo de respostas necessárias para se obter uma amostra representativa seria de 384 participantes. Como o presente estudo contou com 405 respostas válidas, considera-se que a amostra obtida é estatisticamente representativa da população de jovens doutores em Química no país.

Foram produzidos gráficos de barras e mapas para mostrar a distribuição das respostas. Os gráficos foram obtidos utilizando a linguagem de programação Python, versão 3.10 (Python Software Foundation, Wilmington, DE, EUA). Para a manipulação dos dados, foi utilizado o pacote Pandas, versão 0.25.3 (NumFOCUS, Austin, TX, EUA), mantido por uma comunidade internacional. A geração dos gráficos foi realizada com os pacotes Seaborn, versão 0.12.2 e Matplotlib, versão 3.2.1 (NumFOCUS, Austin, TX, EUA), ambos desenvolvidos por comunidades open-source nos Estados Unidos, e Plotly, versão 5.5.0 (Plotly Technologies Inc., Montreal, Canadá). A criação dos mapas foi feita com o pacote Geopandas, versão 0.14.4 (NumFOCUS, Austin, TX, EUA), mantido por uma comunidade internacional. Os códigos utilizados para gerar os gráficos, bem como a tabela contendo todas as respostas obtidas no estudo (incluindo as não discutidas no texto), estão disponíveis em: https://github.com/helenamrusso/Censo_JP_SBQ.6

 

RESULTADOS E DISCUSSÃO

Dados demográficos

Inicialmente, o estudo contou com a participação voluntária de 421 indivíduos, distribuídos praticamente por todas as unidades federativas (fortemente concentrados nas regiões Sudeste e Sul), mas também no exterior (Figura 1a). Entretanto, dois dos voluntários não consentiram com os termos da pesquisa (TCLE), e outros 14 não responderam à pergunta referente ao ano em que obtiveram seu título de doutor. Portanto, foi considerado um total de 405 participantes efetivos.

 

 

Embora o número absoluto de participantes (n = 405) possa inicialmente parecer modesto diante do total de doutores titulados no Brasil entre 2012 e 2023, uma análise estatística baseada na fórmula para determinação de amostras representativas indica que esse número é suficiente para garantir a validade dos resultados. Atingiu-se o número mínimo necessário de participantes para uma margem de erro de 5% e nível de confiança de 95%, conforme discutido na subseção "Análise exploratória". Além disso, a amostra reuniu participantes de todas as regiões do país, com diversidade de perfis acadêmicos, o que reforça a abrangência e relevância dos dados para a construção de um panorama nacional sobre os jovens doutores em Química.

Observou-se uma baixa adesão de participantes de algumas regiões, com destaque para a região Norte, com apenas 20 pessoas. Diversos fatores podem contribuir para esse resultado, como o baixo número de programas de pós-graduação em Química na região em nível de mestrado e somente um no de doutorado e a baixa taxa de filiação à SBQ. Esses aspectos podem refletir desigualdades socioeconômicas mais amplas, como o limitado acesso a financiamento à pesquisa e desafios estruturais que dificultam uma maior integração dos pesquisadores da região à sociedade científica que os representa, bem como às suas iniciativas.

Com relação à identidade de gênero (Figura 1b), mais de 96% se declararam homens cisgêneros ou mulheres cisgêneras, e a parcela restante (3,7%) se reconheceu como transgênero, não-binário, ou preferiu não se classificar ou responder a essa pergunta. Em termos raciais, mais de dois terços dos participantes se autodeclararam como brancos, seguidos de um quarto como pardos e pretos (Figura 1c). Esses resultados são semelhantes aos de levantamentos realizados anteriormente7 e aos dados de formação de mestres e doutores no ano de 2020 em relação à disparidade racial apresentados pela Coordenação de Aperfeiçoamento de Pessoal de Nível Superior (CAPES), que indicaram que apenas 15% dos titulados se autodeclaravam pretos e pardos.8

No geral, a faixa etária dos participantes (Figura 1d) apresentou uma distribuição centrada em 33 a 34 anos (18,5%). Os participantes acima de 40 anos também representaram uma parcela significativa do grupo (15,3%).

Formação e distribuição geográfica

De acordo com os dados coletados, a maioria dos participantes deste estudo possui graduação em Química (78,1%), seguida de em Farmácia e Farmácia-Bioquímica (9,0%), e em Química Tecnológica (7,6%) (Figura 1e). No mestrado, as áreas mais comuns de especialização foram Química Orgânica (23,5%), Química Analítica (17,8%), Físico-Química (16,4%) e Química Inorgânica (15,0%), mas 9,5% dos participantes optaram por um doutorado direto (Figura 1f). No doutorado, a distribuição das áreas de formação seguiu um padrão semelhante ao do mestrado, com Química Analítica (20,7%) e Química Orgânica (20,0%) apresentando os maiores números de doutores (Figura 1g).

Dentre os participantes, predominam aqueles que nasceram no eixo Sul-Sudeste (Figura 1h), com destaque para os nascidos nos estados de São Paulo (21,2%), Minas Gerais (15,6%), Paraná (8,9%) e Rio Grande do Sul (7,4%). Por outro lado, nenhum dos participantes nasceu nos estados do Acre e Tocantins, e apenas 0,2% e 0,5% nasceram em Roraima e no Amapá, respectivamente.

A análise da distribuição geográfica de titulação dos doutores (Figura 1i) mostrou que a maioria obteve seu título de doutor na região Sudeste (65,1%), com destaque para o estado de São Paulo, com 35,3%. Outras regiões com números significativos de doutores nelas titulados foram a Sul, com 17,8%, e a Nordeste, com 12,5%. Não houve participantes que declararam a obtenção do seu título de doutor nos estados do Acre, Tocantins e Rondônia (região Norte), Mato Grosso (região Centro-Oeste) e Maranhão (região Nordeste). Esses dados indicam uma concentração das instituições de ensino e pesquisa na área da Química em algumas regiões específicas do país e ofertas mais escassas de cursos de doutorado em outras. Aliado a isso, é possível que a pesquisa tenha atingido e engajado mais pessoas das regiões Sul e Sudeste, de certa forma enviesando os resultados obtidos.

Fatores importantes que devem ser considerados são a distribuição geográfica e a qualidade dos cursos de pós-graduação oferecidos no Brasil. De acordo com a Plataforma Sucupira,9 atualmente existem 76 programas de pós-graduação em Química registrados, que oferecem 125 cursos no país. Cerca de 57% dos programas registrados estão localizados nas regiões Sul e, principalmente, Sudeste. Em termos da qualidade desses cursos, o Resultado da Avaliação Quadrienal 2017-2020 realizada pela CAPES relata que apenas 20 dos programas são considerados de excelência, com conceitos 6 ou 7. Estes programas estão concentrados principalmente nas regiões Sudeste (11 programas; 55%) e Sul (5 programas; 25%), com somente dois deles nas regiões Nordeste e Centro-Oeste, e nenhum na região Norte. Dessa forma, os resultados encontrados neste trabalho estão correlacionados com a maior quantidade de instituições, localizadas na região Sudeste. Além disso, a qualidade associada a estas instituições pode ser um fator que desperta interesse nas pessoas que desejam obter uma formação de qualidade reconhecida, levando ao deslocamento dos seus locais de origem.

Essa concentração de programas melhor avaliados também se reflete na distribuição de bolsas de doutorado concedidas pelas agências de fomento. Segundo dados da plataforma GEOCAPES5 referentes ao ano de 2023, a região Sudeste recebeu o maior número de bolsas de doutorado em Química (656 bolsas). Em contraste, a região Norte contou com apenas 35 bolsas, e a Centro-Oeste com 84, evidenciando uma desigualdade na oferta de apoio financeiro para a formação de doutores. Este desequilíbrio regional reforça a ideia de que não apenas a reputação e a qualidade dos programas influenciam a decisão dos pesquisadores sobre onde realizar sua formação. A maior disponibilidade de bolsas em determinadas regiões também pode exercer um papel decisivo na mobilidade acadêmica e no acesso a oportunidades de qualificação.

Pesquisa e remuneração

Um ponto importante do estudo foi a informação de que 63,7% dos doutores tiveram remuneração (bolsa de estudos) durante todo o período de pós-graduação e/ou pós-doutoramento (Figura 2a). Contudo, 36,1% dos participantes, uma parcela significativa, relataram que, em algum período da sua formação, trabalharam sem remuneração, o que evidencia a precariedade das condições de trabalho enfrentadas pelos jovens doutores. Este fato aponta para a necessidade de medidas urgentes para a adoção de políticas públicas que garantam dignidade e condições mínimas de trabalho, com segurança financeira e social, para os pesquisadores em formação, além da qualidade e continuidade das suas pesquisas. Trabalhos10-12 que investigaram esse fenômeno (por meio de questionários sobre o tema) puderam constatar um desbalanço entre as diversas áreas que compõem a vida em sociedade do pós-graduando que, além das atribuições da sua especialização, também está inserido no mercado de trabalho. Esses problemas são discutidos com base na teoria de spillover,13 que considera que a participação em uma esfera social influencia na participação em outra. No caso de alunos de pós-graduação que estão no mercado de trabalho, problemas como burnout, gerenciamento inadequado do tempo e problemas emocionais e mentais influenciam ambas as esferas sociais de participação. Um fator importante que dificulta o acesso à pós-graduação está relacionado ao número escasso de bolsas de estudos no país, ou seja, a remuneração durante o período de formação, além da desvalorização das mesmas.

 

 

No estudo, também se constatou que 41,5% dos participantes tiveram a necessidade de trabalhar em outras atividades, seja para ter uma renda extra ou complementar a bolsa de estudos (Figura 2b). Entre essas atividades extracurriculares, somente 43,2% foram realizadas com carteira assinada. O fato de uma maior quantidade de pessoas ter trabalhado sem carteira assinada reflete possivelmente as regras antigas estabelecidas pelas agências de fomento, que exigiam dedicação exclusiva à pesquisa e muito limitavam o número de horas que podia ser exercido fora do projeto de pesquisa. No entanto, recentemente essa regra foi revista pelas agências federais (CAPES/CNPq), permitindo a conciliação com outras atividades mediante o cumprimento de regras estabelecidas. Outro ponto importante a ser destacado foi o congelamento dos reajustes anuais nos valores das bolsas federais (CAPES/CNPq) entre 2013 e 2023, o que fez com que o poder aquisitivo dos bolsistas caísse significativamente devido à inflação acumulada. Em 2023, as bolsas federais tiveram um reajuste de cerca de 40%, mas insuficiente para cobrir a inflação acumulada de quase 70% da última década (Figura 2c).14 Atualmente, há uma mobilização entre as entidades representantes dos pós-graduandos para o estabelecimento de marcos de reajuste anual dos valores das bolsas, visando minimizar esta desvalorização.

Em um estudo publicado em 2022, Bin et al.15 relataram que os doutores que receberam bolsas da Fundação de Amparo à Pesquisa do Estado de São Paulo (FAPESP) apresentaram desempenho acadêmico destacado em comparação com aqueles que tiveram seus pedidos de bolsa à FAPESP rejeitados (tendo recebido ou não bolsas de outras agências, como a CAPES e CNPq). Comparando bolsistas FAPESP e bolsistas de outras agências em que ambos tiveram suas propostas à FAPESP avaliadas como excelente, os primeiros produziram 60% mais publicações e tiveram 102% mais contagens de citações Scopus. É importante destacar que, neste momento, o valor da bolsa oferecida pela FAPESP é cerca de 50% maior que o das bolsas de outras agências de financiamento, o que fornece aos pesquisadores de doutorado mais apoio financeiro para, possivelmente, ter uma melhor qualidade de vida e conduzir suas pesquisas de forma mais eficaz, sem a necessidade de realizar outras atividades remuneradas. Cabe notar ainda que Bin et al.15 concluíram que, para o Brasil (e outros países também menos desenvolvidos), a existência de bolsas de estudos é vital para o seu desenvolvimento científico, uma vez que alunos de pós-graduação são um dos alicerces da produção científica e tecnológica nacional.

Deve-se ressaltar que muitos programas de pós-graduação em Química no estado de São Paulo, frequentemente apoiados pela FAPESP, apresentam notas elevadas nas avaliações da CAPES. Essas notas refletem não apenas a qualidade dos corpos docentes e da formação oferecida, mas também a presença de infraestrutura avançada e bem equipada, o que contribui significativamente para o desenvolvimento de pesquisas de alta qualidade. Dessa forma, o desempenho mais expressivo dos bolsistas FAPESP pode estar relacionado a um conjunto de fatores institucionais e estruturais que, somados ao apoio financeiro mais robusto, criam um ambiente mais favorável ao desenvolvimento científico.

Atuação dos profissionais no cenário atual

Na Figura 3 estão apresentados os dados obtidos em relação à ocupação atual dos participantes do estudo. Dos doutores formados, 34,8% declararam que atuam como professor universitário (setor público), 18,5% como pós-doutorandos (setor público), 15,1% como professor do Ensino Básico, Técnico e Tecnológico, e 5,7% como pesquisador do setor público. As demais ocupações atuais incluem atuações no setor público ou privado, mas não como professor/pesquisador (9,1%), e como pós-doutorando no exterior (3,5%). Esses dados estão bastante alinhados com os de um estudo publicado pelo Centro de Gestão e Estudos Estratégicos em 2024.16 A maioria dos participantes declarou atuar no setor de Educação, o qual abrange tanto o setor privado como o público. Apenas uma pequena fração dos participantes atua no setor produtivo privado. Esses resultados também estão de acordo com os principais perfis de associados à SBQ e, por isso, já se antecipava que professor universitário, pós-doutorando e professor do Ensino Básico, Técnico e Tecnológico seriam as três ocupações mais representativas entre os respondentes. Dessa forma, o questionário foi estruturado com seções específicas para esses grupos, cujos dados serão discutidos em maior profundidade ao longo do texto.

 

 

A tendência de profissionais com doutorado se inserirem em setores fora da academia está constantemente aumentando. Nos Estados Unidos, por exemplo, os doutores têm uma grande atuação na indústria, e a busca por empregos no setor acadêmico caiu de 66% para 27% em 20 anos (2002-2022).17 Um indicador marcante desta queda nos Estados Unidos é o fato de que muitos professores têm tido enormes dificuldades para contratar pós-doutorandos nos últimos anos.18 No Brasil tem havido uma tendência de aumento do emprego em áreas não educacionais, mas de forma muito menos expressiva, saindo de uma taxa de cerca de 6%, em 2013, para pouco mais de 9%, em 2023.19 Esse aumento está relacionado ao aumento das vagas para doutores nas indústrias, bem como a maiores salários, entre outros fatores. No entanto, a integração desses profissionais altamente qualificados no setor privado ainda é muito baixa quando comparada com a que ocorre em países desenvolvidos.

No que concerne à associação à Sociedade Brasileira de Química, a maioria das pessoas respondeu que não está associada à SBQ (70,1%). Destas, 39,0% já foram associadas, mas estão inativas. Apenas 29,4% estão associadas à SBQ. Este dado revela uma baixa participação de jovens doutores químicos na sociedade científica que os representa. Contudo, diante dos problemas expostos neste artigo, fica explícita a necessidade de uma maior participação institucional e política dos jovens pesquisadores, uma vez que, com mais representantes, este grupo terá mais força e poderá participar ativamente de tomadas de decisão que interferem diretamente em sua atuação profissional e seu futuro.

Perfil dos pós-doutorandos

Nesta seção do formulário, ao todo, responderam 100 pessoas, sendo que a maioria (47,0%) estava no primeiro ano do pós-doutorado no momento em que o formulário foi aplicado (Figura 4a). Além disso, 54,0% dos participantes relataram ter mudado de instituição para realizar o pós-doutorado (Figura 4b), muito possivelmente refletindo uma das exigências dos editais de financiamento de pós-doutorado lançados por muitas das agências de fomento. Do total, 26,0% dos participantes realizaram seu pós-doutorado no exterior (Figura 4c), tanto por escolha própria quanto por falta de oportunidades no Brasil.

 

 

Além das atividades relacionadas à pesquisa, os pós-doutorandos também contribuem amplamente para a formação de recursos humanos. Os dados mostram que 69,0% dos participantes já se envolveram na orientação de pelo menos um aluno em algum nível acadêmico (iniciação científica, mestrado ou doutorado) (Figura 4d), sendo que 16,0% deles, uma parcela significativa, relataram ter orientado mais que seis alunos (Figura 4e).

Além disso, 57,0% dos pós-doutorandos também atuam (ou atuaram) em alguma atividade de ensino, seja como assistente/monitor em disciplinas, como responsável pela disciplina, como professor substituto, ou mesmo em outras funções relacionadas ao ensino (Figura 4f). Esses dados evidenciam que os pós-doutorandos atuam em diversas atividades essenciais não somente para o desenvolvimento da pesquisa no Brasil, mas também para o ensino nas universidades. Porém, apesar de assumirem esses papéis, muitas vezes com maestria e levando a uma sobrecarga de trabalho, gozam de pouca valorização e segurança na profissão, sendo que os direitos adquiridos por essa classe ainda estão muito aquém do necessário.

Os pós-doutorandos também foram indagados a respeito de direitos e deveres como trabalhadores que consideram fundamentais. Entre os direitos que os participantes mencionaram que deveriam ser garantidos, a previdência social (84,0%) e o seguro-saúde (79,0%) foram os mais citados (Figura 4g). Outros benefícios por eles destacados incluem o afastamento remunerado por doença (77,0%), o auxílio-alimentação (70,0%), e o auxílio-transporte (60,0%). Esses dados refletem uma grande preocupação com a segurança e o bem-estar social, indicando que os pós-doutorandos se sentem vulneráveis em termos de apoio financeiro e benefícios trabalhistas. A falta desses direitos evidencia que a atividade de pesquisa feita pelos pós-doutorandos no Brasil não é formalmente vista como uma profissão. Embora esse tema já tenha sido discutido em diversas esferas, poucos avanços foram concretizados. Um avanço importante, e recente, foi o reconhecimento e a implementação da licença maternidade para pós-graduandas, por até 180 dias, sendo vedada a suspensão do pagamento da bolsa de estudos durante este afastamento temporário (Lei No. 14.925 de 2024).20 Outro avanço significativo foi realizado pela FAPESP, ao garantir aos bolsistas de pós-doutorado o ressarcimento do dispêndio com previdência social.21

Em concordância com os dados discutidos, uma das preocupações já mencionadas ao longo deste artigo está associada à sobrecarga de trabalho desses profissionais, os pós-doutorandos. A alta competição e escassez dos concursos no setor público potencializam a necessidade desses pesquisadores realizarem tarefas extras para se manterem competitivos, se desejam garantir uma futura posição independente na academia. Devido a toda essa sobrecarga, realizar um estágio de pós-doutorado muitas vezes pode não ser atrativo para os jovens doutores. Esse fato não vem sendo observado somente no Brasil, mas também em países desenvolvidos em que alguns daqueles direitos são garantidos.18 Dentre os participantes dessa pesquisa, apesar de a grande maioria ter tido algum financiamento para realizar o pós-doutorado, 4,0% indicaram tê-lo realizado sem qualquer remuneração (Figura 4h). Apesar de ser uma proporção pequena, ainda é bastante expressiva, provavelmente resultante de um contexto em que muitas universidades têm aberto programas de pós-doutorado voluntário, acentuando ainda mais a precarização das condições de trabalho acadêmico para os pós-doutorandos.

Adicionalmente, os pós-graduandos e pós-doutorandos enfrentam desafios significativos na divulgação de suas potencialidades para o setor privado, como os hubs de inovação e as empresas com setores de pesquisa e desenvolvimento. A falta de interlocução eficaz entre o setor produtivo e o setor público impacta diretamente a inserção desses profissionais no mercado de trabalho. Embora algumas universidades contem com centros de inovação que promovem essa conexão, essas iniciativas geralmente se concentram em projetos e pesquisadores vinculados às próprias instituições, dificultando o acesso direto dos pós-doutorandos a essas oportunidades. Este descompasso reforça os obstáculos enfrentados por esses profissionais, que frequentemente não encontram uma ponte clara para o aproveitamento de suas competências em contextos fora do ambiente acadêmico tradicional.

Perfil de professores/pesquisadores do magistério superior

Dentre os participantes dessa pesquisa, 149 responderam a seção referente ao perfil de professores/pesquisadores universitários e vários dos resultados obtidos são apresentados na Figura 5. Destes participantes, 30,9% responderam que não fizeram pós-doutorado (Figura 5a). Entre aqueles que fizeram esta etapa, 24,8% informaram ter feito até um ano de pós-doutorado, seguidos de 19,5% que fizeram de um a dois anos de pós-doutorado. Cerca de 45% dos respondentes finalizaram seus doutorados entre 2014 e 2016 (Figura 5b), e a grande maioria fez seu doutorado e pós-doutorado em universidades federais e estaduais, enquanto 18,8% realizaram pelo menos uma dessas etapas em universidades e institutos de pesquisa estrangeiros (Figura 5c). Dentre os que realizaram estágio de pós-doutorado, a maioria das bolsas de estudos recebidas foram da CAPES (32,2%) e CNPq (29,5%), seguidas das de FAPs - fundações de amparo à pesquisa dos estados, com 24,8% (Figura 5d). Somente dois participantes (1,3%) informaram financiamento proveniente de parceria com o setor privado, o que enfatiza o grande hiato existente no Brasil entre o setor público e o setor privado.

 

 

Com relação à formação de recursos humanos, pelo que foi informado pelos participantes, uma vasta maioria deles tem contribuído para a formação de alunos de iniciação científica e de pós-graduação, além de supervisionar pós-doutorandos (Figura 5e). Apenas 6,0% responderam que não orientaram/orientam alunos de graduação e pós-graduação e/ou supervisionaram/supervisionam pós-doutorandos. Outro dado que chama atenção é que quase um quarto (23,5%) dos professores e pesquisadores orientou mais de 13 pessoas, seguido de 1 a 3 pessoas (22,8%). Dos que responderam que orientaram mais de 13 pessoas, a maior fração deles (22,9%) atua na área da Química Analítica, seguida das frações nas áreas de Química de Materiais e Química Ambiental (20,0% cada) (Figura 5f).

Uma vez que se trata de professores/pesquisadores em início de carreira, 24,8% ainda não coordenaram nenhum projeto de pesquisa, enquanto 35,6% coordenaram um ou dois projetos (Figura 5g). Esses projetos foram financiados, principalmente, pelas FAPs (47,7%), seguidas pelo CNPq (38,3%) (Figura 5h), mas também foi informado que uma fração significativa dos projetos (16,8%) não contou com nenhum financiamento.

O artigo 207 da Constituição Federal22 estabelece que as universidades precisam obedecer ao "princípio de indissociabilidade entre ensino, pesquisa e extensão". Portanto, além de lecionarem, gerirem seus grupos de pesquisa e buscarem financiamento, outro ponto importante e esperado da carreira dos professores universitários é a sua participação em projetos de extensão. No entanto, 63,8% responderam não terem coordenado nenhum projeto de extensão (Figura 5i) até o momento da participação na pesquisa, enquanto 26,8% haviam coordenado apenas um projeto.

O perfil da extensão vem mudando aos poucos e recebendo atenção do Governo Federal com ações de curricularização da extensão na graduação23 e disponibilização de apoio financeiro para ações de extensão na graduação e pós-graduação. Contudo, ainda há muitos desafios a serem enfrentados, principalmente ao se pensar em como essas ações afetam a carga horária dos professores, e que a maior parte destes profissionais não tem formação específica em ações extensionistas, sendo necessária uma formação complementar.24

Perfil de professores do Ensino Básico e/ou Técnico/Tecnológico

Para a terceira seção específica do formulário, contou-se com a participação de 63 professores do Ensino Básico e/ou Técnico/Tecnológico, sendo que diversos dos dados obtidos são apresentados na Figura 6. Dentre estes professores, 63,5% atuam na rede federal, incluindo institutos federais (IFs), centros federais de educação tecnológica (CEFETs), entre outros, e 30,2% atuam em escolas públicas de Ensino Fundamental e/ou Ensino Médio (Figura 6a). No momento da participação desta pesquisa, 82,6% dos participantes declararam ser concursados em suas instituições (Figura 6b).

 

 

Adicionalmente, 54,0% dos participantes declararam ter iniciado sua atuação no Ensino Básico e/ou Técnico/Tecnológico ainda durante a pós-graduação, enquanto 33,3% começaram após o término da sua formação na pós-graduação (Figura 6c). Entre aqueles que iniciaram sua atuação durante a pós-graduação, a maioria (33,3%) não contou com nenhum tipo de licença para realizar os seus estudos, enquanto 30,2% conseguiram obter licença em algum período da pós-graduação (Figura 6d).

A vasta maioria dos participantes (84,1%) não realizou estágio de pós-doutorado (Figura 6e). De forma similar ao que foi relatado pelos professores/pesquisadores universitários, os professores do Ensino Básico e/ou Técnico/Tecnológico também concluíram majoritariamente (96,8%) o seu doutorado e/ou pós-doutorado em universidades públicas, federais e estaduais (Figura 6f), financiados principalmente pela CAPES, CNPq e FAPs (Figura 6g). Novamente, uma fração expressiva dos professores (14,3%) informou não ter recebido nenhum tipo de financiamento durante a sua formação.

Dentre os participantes, 65,1% relataram já ter orientado bolsistas de iniciação científica (no Ensino Médio e/ou Ensino Superior) (Figura 6h), sendo que uma grande parte deles havia orientado mais que seis alunos (Figura 6i). Por outro lado, 25,4% dos participantes também relataram que em suas atuais instituições de trabalho não existe a possibilidade de se desenvolver projetos de pesquisa e extensão (Figura 6j), sendo a sua atuação totalmente direcionada ao ensino.

Produtividade, ética em pesquisa e perspectivas de carreira

Perfil geral dos pesquisadores em início de carreira

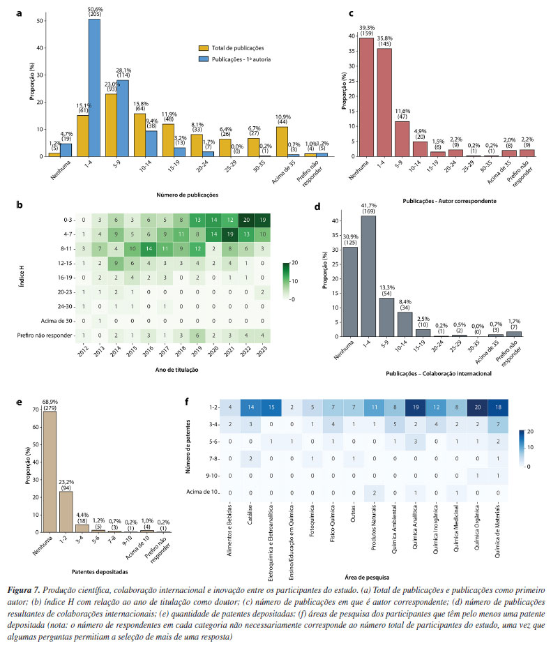
Medidas de produtividade no meio acadêmico sempre foram consideradas controversas devido à falta de métricas adequadas e por não serem levados em conta outros aspectos presentes no tripé de atuação docente nas universidades, como o ensino e a extensão.25-27 Entretanto, a forma mais comumente empregada e, inclusive, utilizada por agências de fomento de pesquisa tem sido baseada somente na quantidade de publicações e no número de citações, ou seja, na relevância do material publicado. Dessa forma, os participantes desse estudo foram indagados com relação ao número de publicações, incluindo o seu índice H, bem como aspectos como o número de artigos em que são o(a) autor(a) correspondente e de publicações realizadas com colaborações internacionais.

Em relação às publicações, 23,0% dos participantes declararam ter entre 5 e 9 publicações em periódicos com revisão por pares, e 50,6% ter entre 1 e 4 publicações em que são o primeiro autor (Figura 7a). Quanto ao índice H, observou-se que doutores titulados há mais tempo tendem a apresentar valores mais elevados, o que reforça a correlação esperada entre tempo de atuação científica e produtividade acadêmica. Por outro lado, mesmo entre os pesquisadores titulados mais recentemente, já se verifica uma produção científica expressiva, refletindo o impacto e o engajamento dos jovens doutores em suas respectivas áreas de atuação.

 

 

Entre os participantes, 39,3% declararam não ter publicações em que são o autor correspondente (Figura 7c), indicando uma possível falta de oportunidades ou experiência na liderança de pesquisas. Já as colaborações internacionais foram destaque, pois quase 70% dos participantes informaram ter publicações resultantes de tais colaborações, sendo que a maior parte (41,7%) declarou ter entre 1 e 4 dessas publicações (Figura 7d). Destes dados pode-se inferir a importância das redes internacionais de colaboração para os jovens pesquisadores brasileiros, sejam elas formadas durante o período de pós-graduação ou depois. Neste sentido, o fortalecimento das políticas de internacionalização é essencial para que cada vez mais pós-graduandos tenham a oportunidade de realizar parte da sua formação no exterior, criando e fortalecendo esses laços.

Na atualidade, um aspecto considerado importante da produtividade de um pesquisador está relacionado com as suas patentes depositadas. De fato, existe uma correlação direta entre patentes, inovação e crescimento econômico.28 Dessa forma, os participantes foram indagados em relação ao depósito de patentes, visando assim abranger pesquisas realizadas por pesquisadores em início de carreira e voltadas para a inovação. A maioria dos participantes (68,9%) relatou não ter nenhuma patente depositada, enquanto 23,2% deles relataram que depositaram entre 1 e 2 patentes (Figura 7e). Este dado sugere um potencial para inovação e transferência de tecnologia por parte desses profissionais, mas também que ainda há um longo caminho para colocar o Brasil em níveis comparáveis aos de países desenvolvidos. Dentre os participantes que declararam possuir pelo menos uma patente depositada, as áreas de Química de Materiais, Química Analítica e Química Orgânica destacaram-se como as áreas de atuação mais representativas (Figura 7f).

Ética na pesquisa

Padrões de comportamento ético são fundamentais em Ciência, seja na realização de pesquisa em suas diferentes etapas, inclusive a de divulgação dos resultados obtidos, seja nas relações entre os seus autores.29 Na última década e meia, a questão da ética na ciência passou a ser cada mais enfatizada em nosso país, tendo sido criadas diretrizes de ética e integridade na atividade científica pelo CNPq e pela FAPESP, entre outras instituições, e incentivadas diferentes atividades educacionais para disseminar estas diretrizes.30,31 Má conduta é uma das razões da retratação de artigos por periódicos, sendo que ainda em 2015 a SBQ, preocupada com isso e visando resguardar a integridade de seus periódicos, passou a ser membro do COPE (Committee on Publication Ethics).32 Nos últimos anos, o número de retratações de artigos científicos vem crescendo significativamente. De acordo com uma notícia publicada na Nature,33 mais de 10 mil artigos foram retratados em 2023, estabelecendo um novo recorde. Segundo a revista Chemistry World,34 após milhares de artigos publicados por autores chineses terem sido retratados em 2023, o governo da China decidiu realizar uma auditoria nacional sobre má conduta em pesquisa. Recentemente, Sevryugina e Jimenez35 avaliaram manuscritos da área de Química retratados durante o período de 2001-2021, um total de 1292 artigos extraídos do banco de dados do blogRetraction Watch. Os autores constataram que a maioria destes artigos (58,5%) foi retratada por má conduta, sendo que 40,5% destas retratações foram decorrentes de autoplágio e 36,0% de fraude. Erros e preocupações não relacionados a má conduta constituíram 26,0% de todas as retratações. Segundo os autores, os manuscritos tiveram um tempo médio de retratação de 1,7 anos, e um tempo de revisão por pares de 71 dias (mas apenas 43 dias para manuscritos fraudulentos).

Dessa forma, visando uma compreensão ampla sobre o cenário em que jovens doutores em Química estão inseridos, esta pesquisa também abordou aspectos relacionados à ética na pesquisa. Alguns dos dados obtidos estão apresentados na Figura 8. Primeiramente, foram abordados aspectos relacionados à percepção da ética nos ambientes institucionais de pesquisa. Conforme pode ser visto na Figura 8a, 55,6% dos participantes consideram as regras de autoria e má conduta ética bem estabelecidas em suas instituições, enquanto 13,6% consideram que são apenas parcialmente estabelecidas, e 6,9% indicaram que as regras não são bem estabelecidas. Por outro lado, uma proporção alarmante dos participantes (59,0%) relatou ter presenciado falta de conduta ética por parte de colegas, orientadores e/ou supervisores (Figura 8b), o que provavelmente também inclui casos de má conduta científica. Esses resultados indicam uma necessidade urgente de reforçar a cultura ética nas instituições de pesquisa, com políticas claras e eficazes para prevenir e lidar com faltas de conduta ética. Aqui chama atenção a maior incidência de testemunhos das mulheres em ocorrências de falta de conduta ética, pois 66,5% delas relataram ter presenciado falta de conduta ética, em comparação a 53,4% dos homens (Figura 8c). Neste contexto, cabe notar que, de acordo com Fang et al.,36 os homens são maioria entre os pesquisadores de Ciências da Vida que cometem má conduta científica. Observação similar foi relatada pelo blogRetraction Watch37 para casos de má conduta investigados pelo Office of Research Integrity dos Estados Unidos.

 

 

Habilidades desenvolvidas e plano de carreira

Durante um doutorado, os futuros pesquisadores desenvolvem uma gama diversificada de habilidades essenciais para os seus sucessos acadêmico e profissional. Em 2022, Mantai e Marrone38 relataram o resultado de um levantamento sobre habilidades, qualificações e atributos esperados para se fazer um doutorado. Habilidades transferíveis se destacaram, incluindo habilidades de comunicação, interpessoais, digitais e cognitivas. Por outro lado, Cui e Harshman39 identificaram doze conhecimentos e habilidades distintos essenciais para que químicos doutores formados nos EUA tenham sucesso em várias carreiras relacionadas à Química, incluindo os setores acadêmicos e não acadêmicos. Dentre esses, destacam-se o conhecimento técnico e as habilidades de comunicação e de gerenciamento. O estudo baseou-se na análise temática de entrevistas com 31 químicos, garantindo uma compreensão abrangente das suas atividades diárias e dos desafios enfrentados em suas funções, o que informou a identificação das habilidades necessárias. Tendo em vista os resultados obtidos, os autores enfatizam que os conjuntos de habilidades necessárias podem variar significativamente entre funções acadêmicas e não acadêmicas, sugerindo que os programas de pós-graduação devem adaptar seus currículos para preparar melhor os alunos para suas carreiras específicas.

Recentemente, uma pesquisa40 sobre as perspectivas do corpo docente em relação aos objetivos de um doutorado em Química revelou um desalinhamento entre os objetivos declarados dos programas de pós-graduação em Química e as experiências e expectativas reais dos discentes de doutorado, sugerindo que reformas são necessárias para melhor atender às aspirações de carreira dos alunos. Além disso, os autores do estudo enfatizam a necessidade de planos de desenvolvimento de carreira individualizados e mentoria para preparar efetivamente os alunos para diversos caminhos de carreira, incluindo tanto a academia como a indústria.

Uma importante habilidade apreciada pelas indústrias no processo de contratação de profissionais são as chamadas soft skills (habilidades sociais), que são habilidades interpessoais e comportamentais - como comunicação, empatia, trabalho em equipe e resolução de problemas - que influenciam como as pessoas interagem e colaboram no ambiente de trabalho. Elas são importantes porque complementam as habilidades técnicas (hard skills), facilitando a cooperação, a adaptação a mudanças e a resolução de conflitos, o que contribui para um ambiente de trabalho mais produtivo e harmonioso.41 Essas são habilidades que a maioria dos empregadores preferem em relação às habilidades obtidas por meio de instruções técnicas formais.42 Recentemente, uma pesquisa43 revelou que, embora os estudantes estejam cientes da necessidade destas habilidades sociais, as aulas por si só não os treinam de forma eficaz para essas competências exigidas pelo mercado de trabalho. Desta forma, os autores sugerem que os programas de pós-graduação em Química devem alinhar a sua formação com as necessidades da indústria, concentrando-se também na aplicação prática de competências sociais ao invés de apenas no conhecimento teórico. Nesta mesma linha, Cui e Harshman44 preconizam a necessidade de incluir conceitos da teoria de socialização profissional nos currículos dos programas de pós-graduação em Química.

No presente estudo, de uma lista de possíveis habilidades a serem desenvolvidas durante o doutorado/pós-doutorado, os participantes marcaram as que consideravam principais (importantes que fossem desenvolvidas) e, em seguida, quais delas foram efetivamente desenvolvidas. A escrita de artigos científicos (75,8%) e a escrita de projetos (70,4%) foram as habilidades que deveriam ser desenvolvidas durante o doutorado/pós-doutorado mais apontadas pelos respondentes do formulário (Figura 8d). Outras habilidades importantes também apontadas foram o gerenciamento de projetos (67,2%), a orientação de alunos (62,5%), e a colaboração e trabalho em equipe (61,5%). Por outro lado, ao analisar as habilidades apontadas como efetivamente desenvolvidas (Figura 8d), observou-se que a de escrita de artigos científicos (85,7%) foi a mais mencionada, seguida pela de colaboração e trabalho em equipe (73,1%) e a de escrita de projetos (63,5%). Conduta ética na pesquisa foi uma habilidade desenvolvida por 48,9% dos participantes durante o período de doutorado/pós-doutorado, mesma proporção dos que a apontaram como importante. Além disso, foram observadas algumas discrepâncias significativas entre certas habilidades desejadas e as desenvolvidas, como, por exemplo, a de gerenciamento de carreira, que 35,3% dos participantes apontaram como uma habilidade importante de ser desenvolvida, mas que somente 7,9% relataram que a desenvolveram durante o doutorado e/ou pós-doutorado. De forma semelhante, 41,0% dos participantes apontaram como sendo importante desenvolver a habilidade de transferência de conhecimento, inovação e empreendedorismo, mas somente 12,8% relataram tê-la desenvolvido. Esses dados sugerem um hiato no treinamento oferecido durante a pós-graduação, que poderia ser evitado com currículos mais abrangentes e focados em habilidades práticas e de gestão.

Esses resultados podem evidenciar que a pós-graduação e a pesquisa no Brasil não são vistas como uma profissão em si, mas como uma etapa de formação puramente acadêmica. Isso limita o escopo de atuação dos profissionais formados, que, ao saírem da academia, frequentemente não têm as habilidades exigidas pela indústria. Com poucas vagas disponíveis na academia, esses profissionais enfrentam dificuldades de se inserir em outros setores, o que ressalta a necessidade de um modelo de formação que os prepare para múltiplas carreiras, integrando habilidades acadêmicas e aplicadas.

Recentemente, em uma coluna publicada no jornal Valor Econômico, Marco Antonio Zago, presidente da FAPESP, ex-reitor da USP e ex-presidente do CNPq, descreveu o problema enfrentado a partir da falta de interesse dos jovens em relação ao ensino superior e à pós-graduação, em artigo intitulado "O futuro da ciência e da tecnologia no país".45 Segundo Zago, existem dois motivos para a falta de interesse dos jovens em realizar uma pós-graduação: (i) o diploma, mesmo de universidades renomadas, deixou de ser garantia de sucesso profissional; (ii) o distanciamento entre as exigências da vida profissional e o treinamento das universidades. Para contornar o problema, ele sugere três estratégias: (i) reduzir a preocupação com créditos e disciplinas livrescas e o exagero de regulamentações; (ii) promover um aumento significativo e realista dos valores das bolsas de estudos; (iii) facilitar que parte da formação do pós-graduando possa ocorrer em ambiente industrial ou produtivo. Dessa forma entende que deva haver um equilíbrio entre o conteúdo teórico e as aplicações do mesmo que possibilite ao pós-graduando uma escolha entre as carreiras acadêmica e industrial.

Finalmente, quanto à satisfação com o plano de carreira, 67,2% dos participantes se declararam parcialmente satisfeitos, satisfeitos, ou completamente satisfeitos. Por outro lado, 22,5% dos participantes mencionaram estar parcialmente insatisfeitos, insatisfeitos, ou completamente insatisfeitos (Figura 8e). Esses dados apontam para a necessidade de melhores orientações e suporte na elaboração e implementação dos planos de carreira.

 

CONSIDERAÇÕES FINAIS

Este estudo apresentou um panorama sobre o perfil dos jovens doutores em Química no Brasil, destacando importantes disparidades regionais, de gênero e raça, bem como lacunas no treinamento e na valorização destes profissionais. A análise dos dados revelou uma concentração geográfica significativa de oportunidades no eixo Sul-Sudeste e apontou desafios estruturais relacionados à formação acadêmica, que impactam diretamente a capacidade de integração desses pesquisadores em diferentes setores, seja na academia ou na indústria.

Por outro lado, os dados ora relatados fornecem informações importantes tanto para a comunidade acadêmica quanto para os formuladores de políticas públicas, servindo como uma base robusta para ações estratégicas, comparações futuras e estudos longitudinais que acompanhem a evolução da carreira acadêmica no Brasil. Por exemplo, notou-se uma diferença acentuada no número de participantes em diferentes regiões do Brasil. A participação de somente 20 jovens pesquisadores da região Norte, onde há atualmente apenas um programa de pós-graduação em Química com curso de doutorado, reforça a urgente necessidade de políticas inclusivas e direcionadas que promovam uma maior equidade regional e fortaleçam a ciência nacional de uma forma mais descentralizada.

Uma vez que os participantes deste estudo representam um público majoritariamente acadêmico, os resultados podem refletir um viés em relação à academia. Apesar disto, estes dados podem contribuir para a ampliação do diálogo entre diferentes setores e para a implementação de estratégias que preparem melhor os jovens doutores para uma gama mais ampla de carreiras. Cabe destacar que este trabalho não oferece só uma visão do presente, pois também representa um ponto de partida para futuros estudos para avaliar o avanço das condições de trabalho desses profissionais. Por último, mas não menos importante, espera-se que este estudo inspire outras áreas de pesquisa a realizarem levantamentos semelhantes e que ele possa servir como referência para iniciativas em outros países em desenvolvimento, promovendo uma ciência mais inclusiva, diversificada e acessível.

A Profa. Dra. Rossimiriam Pereira de Freitas, atual presidente da SBQ, diz:

"O estudo inédito aqui apresentado, conduzido por iniciativa do Comitê Jovens Pesquisadores da Sociedade Brasileira de Química, oferece uma oportunidade ímpar para reflexões essenciais sobre o futuro da química no país e daqueles que a constroem, diariamente. A própria existência, no seio de uma das mais importantes sociedades científicas da América Latina, de um núcleo de Jovens Pesquisadores fortes e atuantes, que se dedica à coletividade de forma investigativa, propositiva e edificante, é um grande alento para o Ser Coletivo moldado por milhares de químicos e químicas ao longo dos 48 anos de história da SBQ.

Compreender que a representatividade impacta diretamente o cotidiano, as perspectivas, as condições de trabalho e o futuro profissional - e, por consequência, o futuro do país - ainda é um grande desafio para muitos jovens químicos, como evidencia o baixo número de associados à SBQ. O papel político e científico da nossa Sociedade é inegável e precisa ser reconhecido, compartilhado e fortalecido.

Encontrar jovens que acreditam nesse papel e lutam por ele renova as esperanças no futuro que queremos construir. Ao longo de sua história, todas as Diretorias e Conselhos da SBQ contaram em seus quadros com pesquisadores forjados ainda muito jovens nesse espírito de luta pela coletividade, de enfrentamento dos desafios nacionais, de voluntariado em prol do bem comum e de dedicação a legados individuais que, reunidos, tornam a nossa Sociedade gigante."

 

MATERIAL SUPLEMENTAR

O material suplementar desse trabalho (questionário eletrônico aplicado, as opções de respostas e o TCLE) está disponível em http://quimicanova.sbq.org.br/, na forma de arquivo PDF, com acesso livre.

Os códigos utilizados para gerar os gráficos apresentados nesse trabalho, bem como a planilha contendo os dados brutos obtidos no estudo estão disponíveis em https://github.com/helenamrusso/Censo_JP_SBQ.

 

DECLARAÇÃO DE DISPONIBILIDADE DE DADOS

Os códigos utilizados para gerar os gráficos apresentados nesse trabalho, bem como a planilha contendo os dados brutos obtidos no estudo estão disponíveis em https://github.com/helenamrusso/Censo_JP_SBQ.

 

AGRADECIMENTOS

Os autores agradecem o apoio da diretoria da Sociedade Brasileira de Química para a realização deste estudo, especialmente as dos biênios 2020-2022 e 2022-2024. Também agradecem à Coordenação de Aperfeiçoamento de Pessoal de Nível Superior (CAPES, código de financiamento 001) e ao Conselho Nacional de Desenvolvimento Científico e Tecnológico (CNPq, processo No. 315175/2021-4) por bolsas e apoios financeiros concedidos. A. C. P. agradece à Secretaria Regional do Interior Paulista "Waldemar Saffioti" pelo apoio e assistência no estudo.

 

REFERÊNCIAS

1. Kogan, L.; Papanikolaou, D.; Seru, A.; Stoffman, N.; The Quarterly Journal of Economics 2017, 132, 665. [Crossref]

2. Gov.br, Programa de Repatriação de Talentos, https://www.gov.br/mre/pt-br/embaixada-talin/talin-arquivos/arquivos-noticias/conhecimento_brasil_fndct_cnpq_finep.pdf, acessado em Maio 2025.

3. Hotta, C. T., Os Problemas do Programa de Repatriação do CNPq, https://jornal.usp.br/articulistas/carlos-takeshi-hotta/os-problemas-do-programa-de-repatriacao-do-cnpq/, acessado em Maio 2025.

4. Silva, T. C.; Bardagi, M. P.; Revista Brasileira de Pós-Graduação 2015, 12, 1. [Crossref]

5. GeoCapes, https://geocapes.capes.gov.br/geocapes/, acessado em Maio 2025.

6. Censo_JP_SBQ, https://github.com/helenamrusso/Censo_JP_SBQ, acessado em Maio 2025.

7. GEMAA, https://gemaa.iesp.uerj.br/, acessado em Maio 2025.

8. Queiroz, C., Impacto na Ciência, https://revistapesquisa.fapesp.br/impacto-na-ciencia/, acessado em Maio 2025.

9. Plataforma Sucupira, https://sucupira-v2.capes.gov.br/, acessado em Maio 2025.

10. Azeez, R. O.; Fapohunda, T. M.; Jayeoba, F. I.; BVIMSR's Journal of Management Research 2017, 9, 178. [Link] acessado em Maio 2025

11. Rich, A.; Viney, R.; Needleman, S.; Griffin, A.; Woolf, K.; BMJ Open 2016, 6, e013897. [Crossref]

12. Donaldson, B.; McNicholas, C.; Journal of Philanthropy and Marketing 2004, 9, 346. [Crossref]

13. Staines, G. L.; Human Relations 1980, 33, 111. [Crossref]

14. World Bank, https://data.worldbank.org/, acessado em Maio 2025.

15. Bin, A.; Salles-Filho, S.; Spatti, A. C.; Mena-Chalco, J. P.; Colugnati, F. A. B.; Scientometrics 2022, 127, 6935. [Crossref]

16. Centro de Gestão e Estudos Estratégicos, Mestre e Doutores 2024, https://mestresdoutores2024.cgee.org.br/, acessado em Maio 2025.

17. Nietzel, M. T., Number of Doctoral Degrees Awarded in U.S. Rebounds To All-Time High, https://www.forbes.com/sites/michaeltnietzel/2024/02/05/number-of-doctoral-degrees-awarded-in-us-rebounds-to-all-time-high, acessado em Maio 2025.

18. Woolston, C.; Nature 2022. [Crossref]

19. Colombo, D. G.; Radar 2023, 74, 35. [Crossref]

20. Presidência da República Casa Civil; Lei No. 14.925, de 17 de julho de 2024, Dispõe sobre a Prorrogação dos Prazos de Conclusão de Cursos ou de Programas para Estudantes e Pesquisadores da Educação Superior, em Virtude de Parto, de Nascimento de Filho, de Adoção ou de Obtenção de Guarda Judicial para Fins de Adoção; e Altera a Lei No. 13.536, de 15 de Dezembro de 2017, para Disciplinar a Prorrogação dos Prazos de Vigência das Bolsas de Estudo; Diário Oficial da União, (DOU), Brasília, Brasil, 2024. [Link] acessado em Maio 2025

21. FAPESP, https://fapesp.br/16884/fapesp-anuncia-reajuste-nos-valores-de-bolsas-em-ate-45-a-partir-de-1o-de-agosto, acessado em Maio 2025.

22. Presidência da República Casa Civil; Proposta de Emenda Constitucional PEC 370/96, Modifica o Artigo 207 da Constituição Federal; Brasília, 1996. [Link] acessado em Maio 2025

23. Pereira, N. F. F.; Vitorini, R. A. S.; Interfaces - Revista de Extensão da UFMG 2019, 7, 19. [Link] acessado em Maio 2025

24. Arienti, W. L.; Revista Extensio 2023, 20, 168. [Crossref]

25. Akhtar, M. K.; Frontiers in Research Metrics and Analytics 2024, 9, 1385080. [Crossref]

26. Koltun, V.; Hafner, D.; PLoS One 2021, 16, e0253397. [Crossref]

27. Conroy, G., What's Wrong With the h-Index, According to its Inventor, https://www.nature.com/nature-index/news/whats-wrong-with-the-h-index-according-to-its-inventor, acessado em Maio 2025.

28. Atun, R. A.; Harvey, I.; Wild, J.; International Journal of Innovation Management 2007, 11, 279. [Crossref]

29. Committee on Science, Engineering and Public Policy; National Academy of Sciences; Policy and Global Affairs; National Academy of Engineering; Institute of Medicine; On Being a Scientist: A Guide to Responsible Conduct in Research, 3rd ed.; National Academies Press: Washington, 2008.

30. Rocha-Filho, R. C.; Quim. Nova 2013, 36, 357. [Crossref]

31. Russo, M.; Estudos Avançados 2014, 28, 189. [Crossref]

32. Pinto, A. C.; Quim. Nova 2015, 38, 297. [Crossref]

33. Van Noorden, R.; Nature 2023, 624, 479. [Crossref]

34. Khan, Z., China Conducts Nationwide Audit of Research Misconduct after Thousands of Papers Retracted Last Year, https://www.chemistryworld.com/news/china-conducts-nationwide-audit-of-research-misconduct-after-thousands-of-papers-retracted/4018981.article, acessado em Maio 2025.

35. Sevryugina, Y.; Jimenez, R.; ACS Omega 2023, 8, 31568. [Crossref]

36. Fang, F. C.; Bennett, J. W.; Casadevall, A.; mBio 2013, 4, e00640. [Crossref]

37. Oransky, I., Are Men More Likely to Commit Scientific Fraud?, https://retractionwatch.com/2013/01/22/are-men-more-likely-to-commit-scientific-misconduct/, acessado em Maio 2025.

38. Mantai, L.; Marrone, M.; Studies in Higher Education 2022, 47, 2273. [Crossref]

39. Cui, Q.; Harshman, J.; J. Chem. Educ. 2020, 97, 1247. [Crossref]

40. Donkor, B.; Collini, M. A.; Harshman, J.; J. Chem. Educ. 2024, 101, 3050. [Crossref]

41. Kondo, A. E.; Fair, J. D.; J. Chem. Educ. 2017, 94, 304. [Crossref]

42. Patrick, A. L.; J. Chem. Educ. 2024, 101, 374. [Crossref]

43. Ntola, P.; Nevines, E.; Qwabe, L. Q.; Sabela, M. I.; J. Chem. Educ. 2024, 101, 984. [Crossref]

44. Cui, Q.; Harshman, J.; JACS Au 2023, 3, 409. [Crossref]

45. Zago, M. A., O Futuro da Ciência e da Tecnologia no País, https://valor.globo.com/opiniao/coluna/o-futuro-da-ciencia-e-da-tecnologia-no-pais.ghtml, acessado em Maio 2025.

 

Editor Associado responsável pelo artigo: Nyuara A. S. Mesquita

On-line version ISSN 1678-7064 Printed version ISSN 0100-4042
Qu�mica Nova
Publica��es da Sociedade Brasileira de Qu�mica
Caixa Postal: 26037 05513-970 S�o Paulo - SP
Tel/Fax: +55.11.3032.2299/+55.11.3814.3602
Free access

GN1